欢迎光临散文网
会员登陆 & 注册
手机站
首页
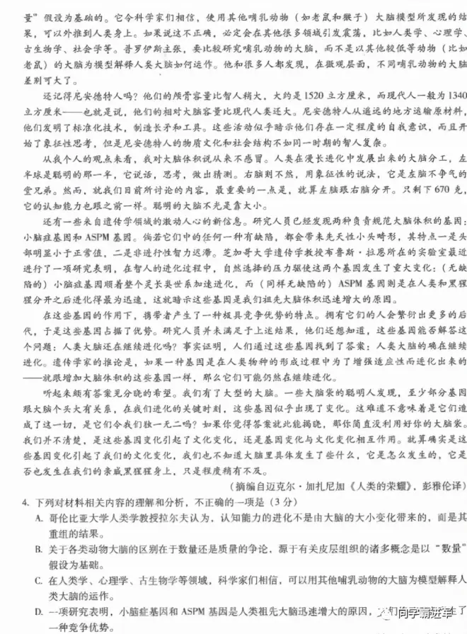
散文
诗歌
杂文
随笔
日记
小小说
散文网
»
生活
»
日常
» 2022昆明一中高三第一次摸底考八月(2022昆一中月考联考卷)
2022昆明一中高三第一次摸底考八月(2022昆一中月考联考卷)
2021-08-26 19:12 作者:
向学霸进军GO
0
人读过
|
我要投稿
2022昆明一中高三第一次摸底考八月(2022昆一中月考联考卷)来了,你觉得难度怎么样?
下面跟随向学霸进军看2022昆明一中高三第一次摸底考八月(2022昆一中月考联考卷)详细内容。
标签:
我喜欢(
)
本文
作者的其他文章
2022昆明一中高三第一次摸底考八月(2022昆一中月考联考卷)的评论 (共
条)
分享到微博
请遵守国家法律
向学霸进军GO
发短消息
关注TA
你可能也喜欢这些文章
月华神域:[捌拾陆]
感染战争1
纯爱推文:《刑侦:撒旦的森林》by疯流川(完结·强强·年下·主攻·悬疑推理)
奥奇传说自制:初登神界 ·创(机制拓展)
意外穿越到ut开始了我的团宠生活!?(8)
大神辛德勇
【华晨宇水仙】《明明长得很奶却很浪》/十绒/高冷男神️️×美貌绿茶(二十五)
《观-后-感》
备考2022‖时文点评:老字号赶“潮” 创新是关键
以后我就是白狐吹了
最新发布的文章
农发行河津市支行做好年终决算工作
农发行河津市支行持续加强反洗钱工作管理
农发行河津市支行扎实做好安保工作
农发行河津市支行组织开展宪法主题宣传活动
农发行河津市支行开展"挺膺担当,强国复兴"主题团日活动
年终总结2023,布局2024,挑一个目标置顶一整年!
12月20日维护结束,冰雪嘉年华开启!
2023扫文—高热不止 by 黄昏密度
Dive 55 工作的平衡
时尚 | 时尚趋势是如何做出来的?
三星 Galaxy S24 Ultra,HP2SX两亿像素主摄,骁龙8Gen3超频版,钛合金机身,类2K直屏
重庆TOP DECK超牌12月16日游戏王OCG积分赛环境战报
致命公司多人联机mod,汉化游戏下载使用安装教学!
致命公司多人mod,超全MOD模组管理器
战网下载卡在45%登录失败提示2045报错/战网一键下载注册教程!