7图+1表拿下非肿瘤4分生信文章— —铜死亡+铁死亡双热点分析,干湿结合思路学起来~
铜死亡、铁死亡可是生信圈的大热点
距离初次提出过去半年仍热度不减!
目前已经发布的铜死亡研究有铜死亡肿瘤分析、非肿瘤分析、铜死亡单基因泛癌分析+免疫浸润等等等等。
想看看还有没有新的铜死亡、铁死亡分析思路吗?
想在生信圈如鱼得水的发文章吗
快来布小谷这里看看吧
今天的文章选题方向可是大为热门,快跟布小谷一起来探索其中的奥秘吧~文章关键词为:GEO数据库+WGCNA分析+差异性表达分析,运用了多种生信分析技术,学会了可以让你在生信领域独当一面!
并且本研究鉴定了脓毒症诱导的心肌病中涉及的hub基因,并揭示了铁死亡和铜死亡的潜在作用。而且数据量尤为充实,一定是高质量文章啦,快快上车上车,布小谷带你在生信的世界里畅游咯

题目:脓毒症诱发的心肌病中铜死亡和铁死亡相关基因的新型特征梳理
杂志:FRONRIERS IN GENETICS
影响因子:IF=4.772
发表时间:2023.03
研究背景
脓毒症是全球死亡和病重症的主要原因,而脓毒症常见的并发症脓毒症诱导性心肌病(SIC)与其高死亡率相关。铁死亡、铜死亡与心血管疾病的发病率和死亡率密切相关。这些信息可以用于SIC的早期诊断和疾病新治疗方法的开发。而利用生物信息学技术快速鉴定SIC中铜死亡与铁死亡相关基因的研究还寥寥无几。
数据来源

研究思路
分析GEO数据库中非衰竭心脏和SIC心脏基因表达的差异,并进行了WGCNA分析。使用GO和KEGG分析来确定DEG的功能。此外,GSEA被应用于进一步分析通路调节。利用STRING网站将铜下垂相关基因和铁下垂相关基因结合起来构建一个新特征(CRF)。通过重叠DEG、WGCNA的hub基因和CRF基因获得SIC hub基因,并使用ROC曲线分析来确定hub基因诊断价值,基于miRnet数据库构建了microRNA-hub基因网络。最后,基于药物——基因相互作用数据库预测SIC的潜在治疗化合物。
主要结果
1. 差异基因表达分析
图一A中对数据归一化和交叉可比性进行了评估,使用R软件中的limma软件包进行差异表达分析,p<0.05和|log2-FC|>1条件下,SIC心肌病患者的心肌组织中有173个基因差异表达,67个DEG上调,106个DEG下调。铁死亡相关基因(NOX4、HMOX1、POR、SAT1等)在败血症诱导的心肌病模型中高度表达。图1B为DEG聚类分析的火山图。数据集的热图(图1C)表明样本聚类更好,置信度更高。

2. SIC中DEG的功能途径富集分析
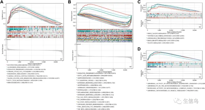
对GSE79962数据集中上调和下调的DEG进行了KEGG和GO富集分析。图2A为上调DEG的GO富集分析,图2B为上调DEG的KEGG富集分析,图2C为下调DEG的GO富集分析,图2D为下调DEG的KEGG富集分析。接着在图3中,应用基因集富集分析(GSEA)进一步分析通路调节


3. WGCNA鉴定枢纽模块和枢纽基因
根据GSE79962衍生出的22828个基因进行样本聚类分析,无异常值。结果如图4A所示。图4B中,合理选择软域值,计算无标度拟合指数平均连通性。鉴定37个不同颜色代表的转录模块(图4C),并在图4E中关联临床特征数据。与临床性状相关的枢纽模块用于确定模块成员关系和基因显著性的相关性,以确定SIC的hub。图4F-I中鉴定出411个hub。

4. 枢纽基因的筛选及其在SIC中的作用
将数据库与文献中铁死亡和铜死亡的基因使用STRING数据库创建了一个蛋白质-蛋白质相互作用网络,鉴定出128个与铜死亡相关基因密切相关的铁死亡相关基因。因此,我们通过将铜死亡相关基因与铁死亡相关基因相结合,构建了一种新的信号(CRF),图5A使用STRING数据库分析,Cytoscape进行可视化。图5B中,DEG、WGCNA枢纽基因、CRF交叉确定三个SIC重叠基因,分别为POR、SLC7A5和STAT3。进行ROC和AUC分析(图5C)。图6A-C中GSEA显示,这三个基因的标志性基因集是脂肪酸代谢。


5. SIC的TF miRNA中枢基因网络的构建
图7中,研究三个hub在SIC中的调控机制。确定了三个hub的靶miRNA和TF,然后基于miRnet由45个边缘构建的TF–miRNA hub网络,包括三个hub、19个TF和21个miRNA。

6. SIC治疗药物的筛选
使用DGIdb筛选与三个中枢基因相关的潜在SIC治疗化合物(表1)。确定15种药物作为SIC的潜在治疗药物。

文章小结
本研究使用生物信息学方法分析了脓毒症诱导心肌病与铁死亡和铜死亡联系起来。文章即使分析内容简单,数据量不是很大,但以前的研究只关注WCGNA来识别关键基因;然而,我们应用了特征基因挖掘和WCGNA,从而鉴定了三个枢纽基因,发到5分+绝对名副其实!其亮眼之处为,运用了大势所趋的干湿结合分析模式。本文为预测生物标志物和药物靶点提供了一个工作流程,可广泛用于其他疾病,感兴趣的朋友,码住这个思路行动起来吧!

