欢迎光临散文网
会员登陆 & 注册
手机站
首页
散文
诗歌
杂文
随笔
日记
小小说
散文网
»
生活
»
日常
» FP6151降压恒流转换器DC/DC输入24V 输出7.2V 4A
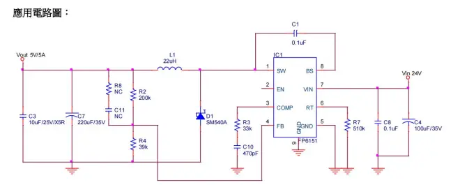
FP6151降压恒流转换器DC/DC输入24V 输出7.2V 4A
2023-04-04 17:32 作者:
雅欣控制
0
人读过
|
我要投稿
FP6151降压恒流转换器 内置MOS
DEMO参数:DC/DC输入24V 输出7.2V 4A
标签:
DC/DC
降压芯片
蓝牙音箱方案
我喜欢(
)
本文
作者的其他文章
FP6151降压恒流转换器DC/DC输入24V 输出7.2V 4A的评论 (共
条)
分享到微博
请遵守国家法律
雅欣控制
发短消息
关注TA
你可能也喜欢这些文章
生活垃圾可以制备RDF燃料吗?
企业两化融合是指什么
中国熔喷布市场投资潜力分析及重点企业调研报告2023-2030年
总结一些柔性防护网的使用特点
云天励飞在科创板上市:总市值约370亿元,陈宁为实际控制人
腾讯云轻量应用服务器和云服务器区别全解析(都在这)
全球与中国砌体建筑胶市场需求预测及投资风险评估报告2023-2029年
【C语言基础Ep1】谭浩强《C程序设计》学习笔记P1:C语言概述
第五章-暮霭下匍匐着的
孩子从小学国学文化、品国学智慧
最新发布的文章
农发行河津市支行做好年终决算工作
农发行河津市支行持续加强反洗钱工作管理
农发行河津市支行扎实做好安保工作
农发行河津市支行组织开展宪法主题宣传活动
农发行河津市支行开展"挺膺担当,强国复兴"主题团日活动
年终总结2023,布局2024,挑一个目标置顶一整年!
12月20日维护结束,冰雪嘉年华开启!
2023扫文—高热不止 by 黄昏密度
Dive 55 工作的平衡
时尚 | 时尚趋势是如何做出来的?
三星 Galaxy S24 Ultra,HP2SX两亿像素主摄,骁龙8Gen3超频版,钛合金机身,类2K直屏
重庆TOP DECK超牌12月16日游戏王OCG积分赛环境战报
致命公司多人联机mod,汉化游戏下载使用安装教学!
致命公司多人mod,超全MOD模组管理器
战网下载卡在45%登录失败提示2045报错/战网一键下载注册教程!