高中化学如何逆袭?30天晨读+晚背逆袭计划,化学也能90+了
2023-06-06 11:43 作者:带你考985的33学长 | 我要投稿
高中阶段的化学学习深度和难度较初中上升到新的台阶,跨度很大。
你有没有这样的困惑,上课老师讲得很好,你也听的很认真,老师讲得真棒,你听的好懂,但是考试化学依然不会,成绩依然不好。原因在哪呢?
因为你没有方法,不知道学什么!
所以学长今天把已经整理好的高中化学30天“逆袭计划”分享给大家,高中三年有这一份就够了!
资料都有完整版,篇幅有限,建议领取完整版打印学习!
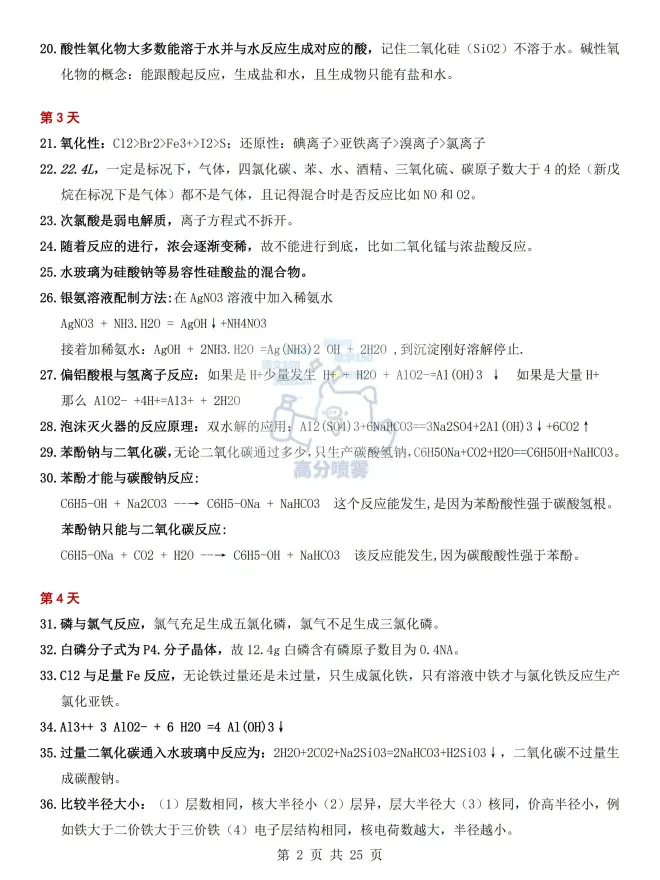
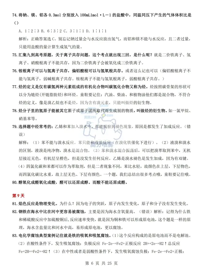
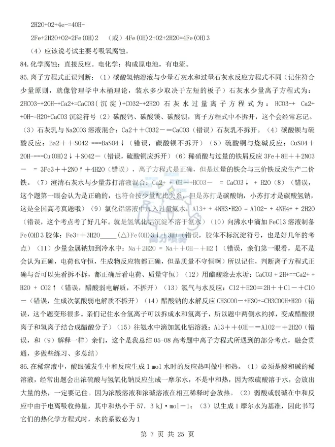
领取方式具体操作方法如下图所示












