23年注册安全工程师考试,新大纲已公布,无非就是这考前40页纸!
23注安工程师,新大纲已公布,考试从里出!
已经8月了,这个月就要报名了,距离考试越来越近了,大家开始准备了吗?千万不要啃教材,四本教材一千多页,背起来找不到重点,费时费力,时间花费了,收获却很少,教材很厚,大部分人到考试也看不完。

注册安全工程师每年的知识点都是固定的,无非就是这考前40页纸,只要把这考前40页纸知识点掌握了,很容易过!
法规10页


管理10页

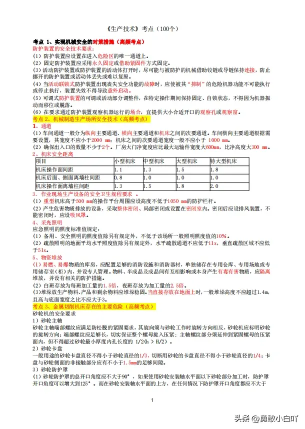
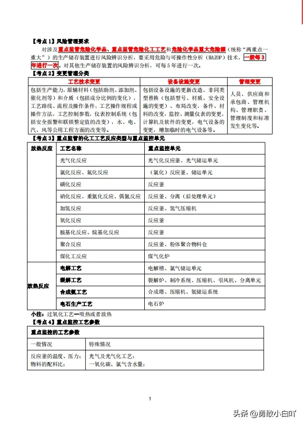
技术10页

案例10页



其实注册安全工程师上岸并不难,一个月备考时间就够了,每天背重点笔记,总结好的重要知识点,然后多刷题巩固,备考真的不难!
知道重点是啥了,就好好记忆,背着背着就把注册安全工程师拿下啦!!
完整版注册安全工程师考前40页领取方式如下:
1.下方留言:“上岸”
2.再点击我头像发送数字“60”

