欢迎光临散文网
会员登陆 & 注册
手机站
首页
散文
诗歌
杂文
随笔
日记
小小说
散文网
»
笔记
»
全部笔记
» 思维导图搞定教师结构化面试 | 跟着我一起练习结构化 | 弹幕学习室
思维导图搞定教师结构化面试 | 跟着我一起练习结构化 | 弹幕学习室
2023-08-05 15:51 作者:
约夏子
0
人读过
|
我要投稿
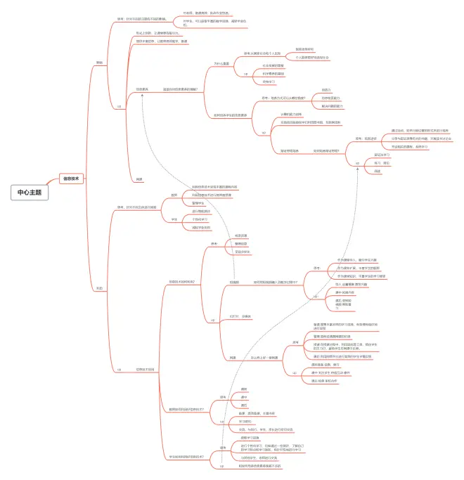
回答问题时,还可以向前向后拓展以满足时长。
标签:
我喜欢(
)
本文
作者的其他文章
思维导图搞定教师结构化面试 | 跟着我一起练习结构化 | 弹幕学习室的评论 (共
条)
分享到微博
请遵守国家法律
约夏子
发短消息
关注TA
你可能也喜欢这些文章
约麻麻辣烫的制作方法,轻松学会
【かずくん的提问箱time!】
有些老人,把自己的退休金告诉别人,结果别人都来借钱,怎么办?
YHN-KHE-065
嘉兴考研培训-应该关注哪些分数线?桐乡线下考研培训机构
如何降低噪声对超声波流量计造成的影响
揭秘梦幻西游最悲情的远古大佬唤月的辛酸游戏之路
广东尚莱新材料无主灯设计案例
其实葛也属于豆科植物,这个大家都知道吗?
我和特关UP穿越了?!(三)
最新发布的文章
农发行河津市支行做好年终决算工作
农发行河津市支行持续加强反洗钱工作管理
农发行河津市支行扎实做好安保工作
农发行河津市支行组织开展宪法主题宣传活动
农发行河津市支行开展"挺膺担当,强国复兴"主题团日活动
年终总结2023,布局2024,挑一个目标置顶一整年!
12月20日维护结束,冰雪嘉年华开启!
2023扫文—高热不止 by 黄昏密度
Dive 55 工作的平衡
时尚 | 时尚趋势是如何做出来的?
三星 Galaxy S24 Ultra,HP2SX两亿像素主摄,骁龙8Gen3超频版,钛合金机身,类2K直屏
重庆TOP DECK超牌12月16日游戏王OCG积分赛环境战报
致命公司多人联机mod,汉化游戏下载使用安装教学!
致命公司多人mod,超全MOD模组管理器
战网下载卡在45%登录失败提示2045报错/战网一键下载注册教程!