欢迎光临散文网 会员登陆 & 注册

【字幕完结版】2023法考客观题【精讲卷】 刑法 众合法考柏浪涛

2023-08-14 23:22 作者:三岁今天学习了吗  | 我要投稿

刑法总论

第一讲 刑法论


第二讲 犯罪构成


第三讲 行为主体


第四讲 行为


第五讲 结果


第六讲 因果关系


第七讲 违法阻却事由


第八讲 主观要件


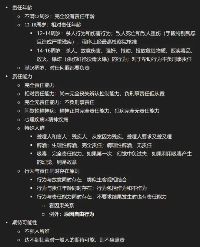
第九讲 责任阻却事由


第十讲 犯罪形态


第十一讲 共同犯罪


第十二讲 罪数


第十三讲 刑罚的体系


第十四讲 刑罚的裁量


第十五讲 刑罚的执行和消灭




【字幕完结版】2023法考客观题【精讲卷】 刑法 众合法考柏浪涛的评论 (共 条)

分享到微博请遵守国家法律