智研咨询—2023年中国无人水面艇行业市场全景调查、投资策略研究报告

为方便行业人士或投资者更进一步了解无人水面艇行业现状与前景,智研咨询特推出《2023-2029年中国无人水面艇行业发展动态及投资前景分析报告》(以下简称《报告》)。报告对中国无人水面艇市场做出全面梳理和深入分析,是智研咨询多年连续追踪、实地走访、调研和分析成果的呈现。

为确保无人水面艇行业数据精准性以及内容的可参考价值,智研咨询研究团队通过上市公司年报、厂家调研、经销商座谈、专家验证等多渠道开展数据采集工作,并对数据进行多维度分析,以求深度剖析行业各个领域,使从业者能够从多种维度、多个侧面综合了解2022年无人水面艇行业的发展态势,以及创新前沿热点,进而赋能无人水面艇从业者抢跑转型赛道。

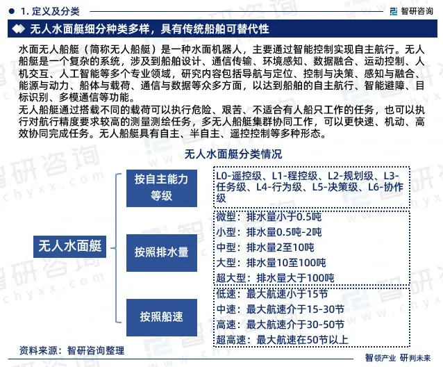
水面无人船艇(简称无人船艇)是一种水面机器人,主要通过智能控制实现自主航行。无人船艇是一个复杂的系统,涉及到船舶设计、通信传输、环境感知、数据融合、运动控制、人机交互、人工智能等多个专业领域,研究内容包括导航与定位、控制与决策、感知与融合、能源与动力、船体与载荷、通信与数据等众多方面,以达到船舶的自主航行、智能避障、目标识别、多模通信等功能。
无人船艇通过搭载不同的载荷可以执行危险、艰苦、不适合有人船只工作的任务,也可以执行对航行精度要求较高的测量测绘任务,多无人船艇集群协同工作,可以更快速、机动、高效协同完成任务。无人船艇具有自主、半自主、遥控控制等多种形态。无人船艇可以从自主能力等级、排水量和航速三个方面进行分类:

从产业链来看,无人水面艇产业链上游是生产制造材料等采购,主要包括外协加工件、零部件等材料;产业链中游,无人水面艇包括两部分生产制造,船壳生产和电控部件生产,再经过企业总装、调试、检验、入库;产业链下游,无人水面艇包括军用领域和民用领域,具体来看包括生态环保、测量测绘、水文水利、环卫宝洁、海上巡检等多领域应用。
无人船艇总体发展的脉络是起源于军用而逐渐转为民用,近年来民用无人船艇在内河级、海工级和海防级均已实现了多行业应用与发展,特别是水环境测量与地质地貌测绘领域得到广泛应用。据统计,2022年中国民用领域无人水面艇市场规模达到3.32亿元,占比60.5%。具体应用方面,海洋工程和生态环保应用占比达到44%、28%,其次为水面安防占比28%。随着未来5G、人工智能、大数据、物联网技术的发展与成熟,民用无人船艇市场将迎来更快速增长。

近年来全球无人水面艇行业市场规模保持逐年增长态势,2022年全球市场规模约为14.92亿元,同比增长13.9%。国内市场方面,由于我国无人船艇行业起步较晚,渗透率较低,无人船艇的需求尚未得到充分发掘,市场规模相对较小,数据显示,2022年中国无人水面艇行业市场规模约为5.49亿元,同比增长14.12%,预计2023年市场规模将达到6.20亿元。
自2016年以来,我国无人水面艇行业需求量小于产量,主要是在应用方面尚未得到充分开发。数据显示,2022年中国无人水面艇行业需求量为2130艘,产量为2250艘,未来随着无人水面艇在各行业应用渗透率提升,预计需求量将快速增长。市场价格方面,随着技术不断突破,无人水面艇附加值显著提升,市场均价逐年提升,2022年中国无人水面艇市场均价由2014年的14.4万元/艘提升至25.8万元/艘。

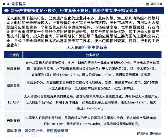
无人船艇属于新兴行业,已实现产业化的企业并不多,且内河级、海工级和海防级不同级别无人船艇的竞争差异较大,行业整体处于不完全竞争的状态。
细分市场方面,内河级无人船艇细分应用场景多,个别场景应用较多也较为成熟,市场接受度高,竞争也最激烈,行业内企业主要重点在某一个或数个应用场景开展研究,建立各自的竞争优势,主要有面向环境监测和测量测绘领域的科微智能,测量测绘领域的华测导航,环卫保洁领域的欧卡智舶等。
海工级无人船艇产品技术门槛高、投入资金大、研制周期长,行业参与者主要有国外的 L3 ASV、iXblue、Sea-Kit 及 Maritime Robotic 等,其中 L3 ASV 提供的海工级产品已形成系列化,具备一定竞争力。
海防级产品的应用领域主要有国防工业和公共安全,且公共安全领域的技术核心基本源于军工技术。在该领域的产品层面,目前国外的主要参与者为 L3 ASV,国内的主要参与者为中国船舶集团等大型国企和云州智能等民营企业。

《2023-2029年中国无人水面艇行业发展动态及投资前景分析报告》是智研咨询重要成果,是智研咨询引领行业变革、寄情行业、践行使命的有力体现,更是无人水面艇领域从业者把脉行业不可或缺的重要工具。智研咨询已经形成一套完整、立体的智库体系,多年来服务政府、企业、金融机构等,提供科技、咨询、教育、生态、资本等服务。

数据说明:
1:本报告核心数据更新至2022年12月,以中国大陆地区数据为主,少量涉及全球及相关地区数据;预测区间涵盖2023-2029年,数据内容涉及无人水面艇产品产量、行业产值、销售收入、市场规模、产品价格等。
2:除一手调研信息和数据外,国家统计局、中国海关、行业协会、上市公司公开报告(招股说明书、转让说明书、年版、问询报告等)等权威数据源亦共同构成本报告的数据来源。一手资料来源于研究团队对行业内重点企业访谈获取的一手信息数据,主要采访对象有企业高管、行业专家、技术负责人、下游客户、分销商、代理商、经销商以及上游原料供应商等;二手资料来源主要包括全球范围相关行业新闻、公司年报、非盈利性组织、行业协会、政府机构及第三方数据库等。
3:报告核心数据基于公司严格的数据采集、筛选、加工、分析体系以及自主测算模型,确保统计数据的准确可靠。
4:本报告所采用的数据均来自合规渠道,分析逻辑基于智研团队的专业理解,清晰准确地反映了分析师的研究观点。
报告目录框架:
第一章 无人水面艇(USV)综述
第一节 无人水面艇(USV)概念
第二节 无人水面艇(USV)发展历史
第三节 无人水面艇(USV)的关键技术总结分类
第二章 国外无人水面艇(USV)发展状况调研分析
第一节 国际海上无人载具的基本运行情况:
一、ROV(无人遥控潜水器)
二、USV(无人水面艇)
三、UUV(自主式水下航行器)
第二节 国际海上无人载具按国籍分布情况
第三节 国际无人水面艇(USV)生产的公司规模情况
第四节 国际无人水面艇(USV)的基本技术数据
第五节 国外重点国家及地区无人水面艇(USV)发展状况调研
一、美国无人水面艇(USV)发展状况
二、以色列无人水面艇(USV)发展状况
三、欧洲无人水面艇(USV)发展状况
四、俄罗斯无人水面艇(USV)发展状况
五、日本无人水面艇(USV)发展状况
第六节 国外军用无人水面艇的应用情况
一、情报收集
二、表征物理环境收集
三、反水雷
四、训练测试平台
第七节 国外民用无人水面艇的应用情况
一、水质采样
二、港口监控
三、水文勘测
第三章 国内无人水面艇(USV)发展状况调研分析
第一节 国内无人水面艇发展现状调研
第二节 国内无人水面艇发展研究趋势
一、自主控制研究
二、运动方式研究
第三节 国内军用无人水面艇的应用现状
一、情报收集
二、表征物理环境收集
三、反水雷
四、训练测试平台
第四节 国内民用无人水面艇的应用现状
一、海事安全
二、港口监控
三、水文勘测
四、水质采样
五、海事搜救
第四章 国内外典型无人水面艇调研分析
第一节 斯巴达侦察兵
第二节 水虎鱼
第三节 银色马林鱼
第四节 DELFIM
第五节 MESSIN
第六节 ROAZ
第七节 KAN-CHAN
第八节 天象一号
第九节 精海I号/II号
第十节 海腾01号
第五章 国外无人水面艇(USV)的研制单位调研
第一节 MIT
第二节 IAI
第三节 C&C TECHNOLOGIES
第四节 ASV LTD
第五节 UNMANNED OCEAN VEHICLES INC.
第六节 LIQUID ROBOTICS
第七节 RAFAEL ADVANCED DEFENSE SYSTEMS LTD
第八节 AUTONOMOUS SURFACE VEHICLES LTD
第九节 SEAROBOTICS CORPORATION
第十节 AERONAUTICS LTD
第十一节 OCIUS TECHNOLOGY LIMITED
第十二节 L3 CALZONI
第十三节 MARINE ADVANCED RESEARCH, INC.
第六章 国内无人水面艇(USV)的研制单位调研(排名不分先后)
第一节 上海大学
第二节 上海海事大学
第三节 中科院沈阳自动化所
第四节 哈尔滨工程大学
第五节 大连海事大学
第六节 沈阳航天新光集团有限公司
第七节 中国船舶集团青岛北海造船有限公司
第八节 北京大洋经略科技有限公司
第九节 珠海云洲智能科技股份有限公司
第十节 武汉楚航测控科技有限公司
第七章 无人水面艇(USV)关键技术调研
第一节 总体结构设计
第二节 运动性能研究
第三节 环境信息采集及识别技术
第四节 海上无线通信技术
第五节 无人水面艇(USV)自主控制技术
第六节 无人水面艇(USV)的关键技术仿真研究方法
第八章 大型无人水面艇(USV)的发展调研
第一节 国外大型无人水面艇(USV)调研
第二节 MUNIN号
第三节 大型无人水面艇(USV)发展路线分析
第四节 大型无人水面艇(USV)发展前景预测
第九章 2023-2029年无人水面艇(USV)的发展前景预测分析
第一节 军用无人水面艇(USV)技术发展趋势
第二节 民用无人水面艇(USV)技术发展趋势
第三节 2023-2029年无人水面艇(USV)的市场应用前景预测分析
第十章 研究结论及建议
第一节 观点
第二节 建议
第三节 主要研究结论
图表目录:部分
图表1:无人水面艇分类
图表2:2016-2022年全球无人水面艇市场规模
图表3:2016-2022年中国无人水面艇市场规模
图表4:2016-2022年中国无人水面艇行业产值
图表5:2016-2022年中国无人水面艇行业产量及需求量
图表6:2016-2022年中国无人水面艇行业销售收入
图表7:行业适用的主要产业政策
图表8:2022年中国无人水面艇细分市场占比
图表9:2022年中国无人水面艇细分应用领域分布
图表10:2022年中国无人水面艇行业主要企业情况介绍
图表11:全球无人水面艇行业发展历程
图表12:2015-2022年我国无人水面艇销售均价走势图
图表13:2023-2029年我国无人水面艇销售均价预测图
图表14:2023-2029年我国无人水面市场规模预测图
智研咨询作为中国产业咨询领域领导品牌,以“用信息驱动产业发展,为企业投资决策赋能”为品牌理念。公司融合定量分析与定性分析方法,用自主研发算法,结合行业交叉大数据,通过多元化分析,挖掘定量数据背后根因,剖析定性内容背后逻辑,客观真实地阐述行业现状,审慎地预测行业未来发展趋势,为客户提供专业的行业分析、市场研究、数据洞察、战略咨询及相关解决方案,助力客户提升认知水平、盈利能力和综合竞争力。主要服务包含精品行研报告、专项定制、月度专题、可研报告、商业计划书、产业规划等。提供周报/月报/季报/年报等定期报告和定制数据,内容涵盖政策监测、企业动态、行业数据、产品价格变化、投融资概览、市场机遇及风险分析等。

