重庆富民银行再被处罚:核心风控外包“二进宫”,福安药业为股东
重庆富民银行再次被处罚。
近日,银保监会公布的重庆银保监局行政处罚信息公开表(渝银保监罚决字〔2023〕2号)显示,重庆富民银行股份有限公司(下称“重庆富民银行”)存在两项违法违规事实,被罚款50万元。

具体来看,重庆富民银行存在的违法违规事实包括:核心风控外包、贷款“三查”不到位。依据《中华人民共和国银行业监督管理法》第四十六条,重庆银保监局对重庆富民银行罚款50万元,作出处罚决定的日期为2023年3月24日。

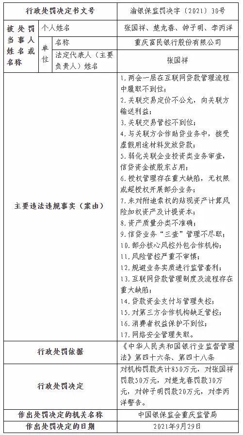
值得一提的是,这并非重庆富民银行首次被处罚。此前的2021年9月30日,银保监会公布的信息显示,重庆富民银行因存在两会一层在“互联网贷款管理流程中履职不到位”等17项违法违规行为,被重庆银保监局罚款共计850万元。
与此同时,重庆富民银行董事长、法定代表人张国祥被罚款50万元,行长楚龙春、副行长钟子明分别被罚款30万元、20万元,原应用研发部副总经理李丙洋被警告。其中,张国祥也是重庆富民银行大股东——瀚华金控的董事长。
特别说明的是,前述17项违法违规行为中也包含了“部分核心风控外包合作机构”“信贷业务‘三查’管理不尽职”等。此外,“互联网贷款管理制度及流程存在重大缺陷”“消费者权益保护不到位”也是重庆富民银行被处罚的主要原因。

而在2020年3月,重庆富民银行也曾因存在虚报、瞒报金融统计资料以及侵害消费者个人信息依法得到保护的权利等7项违法违规行为,被央行重庆营业管理部警告并罚款184.5万元,没收违法所得30.35万元。
公开信息显示,重庆富民银行成立于2016年8月,是经原银监会审批成立的民营银行。据了解,由瀚华金控(HK:03903)、宗申集团、福安药业(SZ:300194)、渝江压铸、海特环保、陶然居和博恩集团等七家民营企业作为股东发起设立,注册资本为30亿元。
贝多财经发现,博恩集团所持有的重庆富民银行3%股权已于2022年5月19日经重庆市第一中级人民法院拍卖结束,其中用户姓名福安药业(集团)股份有限公司(即“福安药业”)通过竞买号H0707于2022/05/19以1.035亿元的最高应价胜出。
拍得重庆富民银行3%的股权后,福安药业依然是该行的第三大股东。此前,福安药业持有重庆富民银行16%的股权,而博恩集团则持股3%。股权转让完成后,博恩集团将不再是重庆富民银行的股东,而福安药业的持股比例将增至19%。
另外,博恩集团所持有重庆富民银行3%的股权对应的市场价为1.166亿元,拍卖价格为1.035亿元,相对折让了11.25%(约等同于打9折)。按市场价计算,重庆富民银行的总估值约为38.874亿元,相对注册成立时增加约29.58%。
在此期间,重庆富民银行的发展不可谓不快。2016年、2017年、2018年、2019年和2020年末,重庆富民银行的资产总额分别达到74.32亿元、183.63亿元、370.20亿元、451.52亿元和531.77亿元。
而重庆富民银行公布的2021年年报显示,截至2021年末,该行的资产总额为541.55亿元,同比增长1.84%。2021年度,重庆富民银行的营业收入为19.76亿元,同比增长15.25%;实现净利润3.27亿元,同比增长51.10%。
截至2021年末,重庆富民银行的不良贷款率为1.45%,较2020年末的1.68%下降0.23个百分点;资本充足率为11.27%,较2020年末增长0.18个百分点;拨备覆盖率为206.43%,2020年同期为170.78%。
根据计算可知,重庆富民银行截至2021年末的不良贷款余额为5.47亿元,2020年同期为6.35亿元。