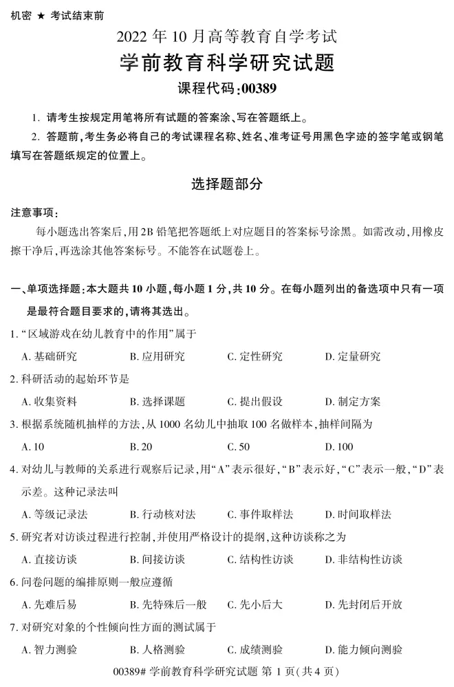
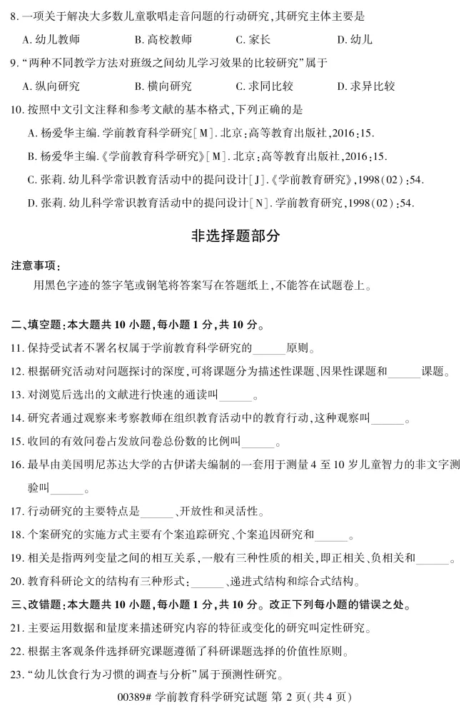
2022年10月自考00389学前教育科学研究真题及答案解析
以下是乐昇学教育为考生们整理了“2022年10月自考00389学前教育科学研究真题及答案解析”,同学们可以通过对“2022年10月自考00389学前教育科学研究真题及答案解析”的练习,更加从容的面对自考。更多自考历年真题及详细答案解析请咨询乐昇学教育。




以上就是“2022年10月自考00389学前教育科学研究真题及答案解析”的部分内容,全部内容或者历年真题及答案可以咨询乐昇学教育小乐老师。
乐昇学教育还给同学们整理了“自考00389学前教育科学研究历年真题模拟题及考点串讲视频等复习资料”的内容,希望对备战自考的同学有所帮助。