欢迎光临散文网
会员登陆 & 注册
手机站
首页
散文
诗歌
杂文
随笔
日记
小小说
散文网
»
生活
»
日常
» 2023届浙江精诚联盟高三二模下学期适应性联考日语试题(作文: 环保)春辉高考日语培训
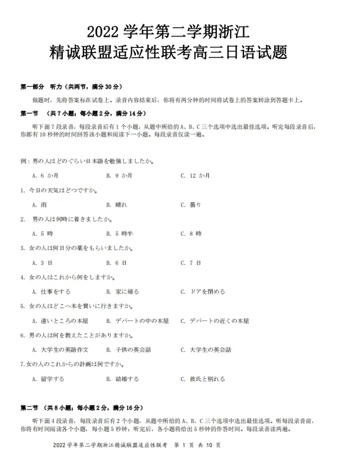
2023届浙江精诚联盟高三二模下学期适应性联考日语试题(作文: 环保)春辉高考日语培训
2023-05-23 14:50 作者:
春辉高考日语
0
人读过
|
我要投稿
2023届浙江精诚联盟高三二模下学期适应性联考日语试题(作文: 环保)春辉高考日语培训
本套高清完整版获pdf试题+答案+听力获取方式如下:
第一步关注公众号:春辉高考日语;
第二步点击右上角头像进入首页,找到发布日期2023年5月23日,即可获得
标签:
我喜欢(
)
本文
作者的其他文章
2023届浙江精诚联盟高三二模下学期适应性联考日语试题(作文: 环保)春辉高考日语培训的评论 (共
条)
分享到微博
请遵守国家法律
春辉高考日语
发短消息
关注TA
你可能也喜欢这些文章
2023“瓯江杯”温州国际帆船赛即将开赛
防脱育发产品哪个好?618压箱底防脱曝光!
1.4418棒1.4418圆棒1.4418锻件
亳州房屋鉴定检测机构
好用的补水面膜推荐!十大补水面膜品牌排行榜10强!
中医健康管理师证有哪些机构颁发
儿童用电动牙刷的好处与坏处:提示三大危害副作用
3dmax从建模到渲染,对显存要求大吗?
【韩娱热议】热恋说JENNIE和V出席戛纳?...HYBE自己制造话题?
自主芯片,智慧金融:金其利国产工控机赋能综合服务平台
最新发布的文章
农发行河津市支行做好年终决算工作
农发行河津市支行持续加强反洗钱工作管理
农发行河津市支行扎实做好安保工作
农发行河津市支行组织开展宪法主题宣传活动
农发行河津市支行开展"挺膺担当,强国复兴"主题团日活动
年终总结2023,布局2024,挑一个目标置顶一整年!
12月20日维护结束,冰雪嘉年华开启!
2023扫文—高热不止 by 黄昏密度
Dive 55 工作的平衡
时尚 | 时尚趋势是如何做出来的?
三星 Galaxy S24 Ultra,HP2SX两亿像素主摄,骁龙8Gen3超频版,钛合金机身,类2K直屏
重庆TOP DECK超牌12月16日游戏王OCG积分赛环境战报
致命公司多人联机mod,汉化游戏下载使用安装教学!
致命公司多人mod,超全MOD模组管理器
战网下载卡在45%登录失败提示2045报错/战网一键下载注册教程!