欢迎光临散文网 会员登陆 & 注册

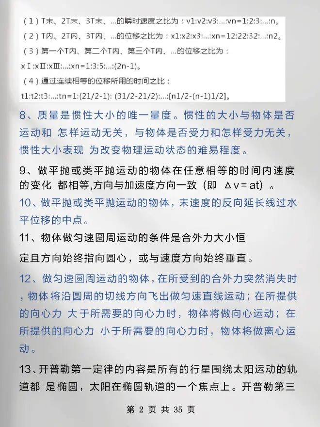
高中物理,必背二级结论!

2023-06-13 20:55 作者:楠曦学姐  | 我要投稿

物理二级结论的重要性仅次于教材上的公式和定理,世间万物都是有客观存在的规律,而物理正是揭秘这其中规律最重要的一个过程!


高考题的解题方法通常是多样的!公式不一样,方向不一样,计算长短不一样,但结果是一样的。我们要在考场上用最便捷的方法以最快的速度求出答案,这也就是数学和物理二级结论存在的意义!


高中物理,必背二级结论!的评论 (共 条)

分享到微博请遵守国家法律