欢迎光临散文网
会员登陆 & 注册
手机站
首页
散文
诗歌
杂文
随笔
日记
小小说
散文网
»
笔记
»
全部笔记
» 【高中生物选必1】激素与内分泌系统(知识)
【高中生物选必1】激素与内分泌系统(知识)
2023-08-09 12:00 作者:
许我之愿
0
人读过
|
我要投稿
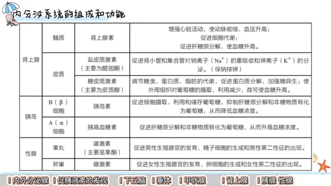
内外分泌腺区别:有无导管
第一种激素:促胰液素
两种调节方式 激素/神经
儿童/成人缺乏过多对应症 不影响智商发展
甲亢:手抖,眼球突出
甲状腺肿:脖子粗大
肾上腺
提高代谢率
胰腺内有导管,为外分泌腺 胰岛为内分泌腺
胰岛a升血糖/b降血糖
标签:
我喜欢(
)
本文
作者的其他文章
【高中生物选必1】激素与内分泌系统(知识)的评论 (共
条)
分享到微博
请遵守国家法律
许我之愿
发短消息
关注TA
你可能也喜欢这些文章
支付宝能不能跟微信学习下折叠?这太打扰人了
8月9日新闻--关于Kairi Sane
100W/120W 超声波驱动线路板设计
我流四排
h11高效空气过滤器的组成材质竟然是这个?
UZI无缘S13,导播单独给特写镜头,赛后哭了,神情让人心疼
Mac桌面管理 Redis Desktop Manager中文激活版
管网防护: 覆盖全方位,守护安全
人面魚
韩月
最新发布的文章
农发行河津市支行做好年终决算工作
农发行河津市支行持续加强反洗钱工作管理
农发行河津市支行扎实做好安保工作
农发行河津市支行组织开展宪法主题宣传活动
农发行河津市支行开展"挺膺担当,强国复兴"主题团日活动
年终总结2023,布局2024,挑一个目标置顶一整年!
12月20日维护结束,冰雪嘉年华开启!
2023扫文—高热不止 by 黄昏密度
Dive 55 工作的平衡
时尚 | 时尚趋势是如何做出来的?
三星 Galaxy S24 Ultra,HP2SX两亿像素主摄,骁龙8Gen3超频版,钛合金机身,类2K直屏
重庆TOP DECK超牌12月16日游戏王OCG积分赛环境战报
致命公司多人联机mod,汉化游戏下载使用安装教学!
致命公司多人mod,超全MOD模组管理器
战网下载卡在45%登录失败提示2045报错/战网一键下载注册教程!