欢迎光临散文网
会员登陆 & 注册
手机站
首页
散文
诗歌
杂文
随笔
日记
小小说
散文网
»
生活
»
日常
» 科目一考试技巧总结大全 (1)
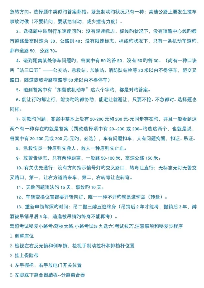
科目一考试技巧总结大全 (1)
2023-02-16 22:28 作者:
郭常胜
0
人读过
|
我要投稿
图文满了转下一个文章(2) 祝大家科目一顺顺利利🌟
标签:
我喜欢(
)
本文
作者的其他文章
科目一考试技巧总结大全 (1)的评论 (共
条)
分享到微博
请遵守国家法律
郭常胜
发短消息
关注TA
你可能也喜欢这些文章
负面情绪可以向母亲倾诉吗?
2023赛季下1倒计时:15天~
1平2负难求1胜!U20国足欧洲拉练看到差距,亚青赛或难翻身!
真HDR图片制作之 Affinity Photo篇
袁行霈中国文学史考研题库网课介绍及真题摘录
怎样炒股票
火凤燎原剧情概括(前十卷)
时间把我腐烂
油价调整消息:今天2月17日,调价后全国92、95、98号汽油零售价
【日邦6周年】剩余超大更新情报汇总(全译)
最新发布的文章
农发行河津市支行做好年终决算工作
农发行河津市支行持续加强反洗钱工作管理
农发行河津市支行扎实做好安保工作
农发行河津市支行组织开展宪法主题宣传活动
农发行河津市支行开展"挺膺担当,强国复兴"主题团日活动
年终总结2023,布局2024,挑一个目标置顶一整年!
12月20日维护结束,冰雪嘉年华开启!
2023扫文—高热不止 by 黄昏密度
Dive 55 工作的平衡
时尚 | 时尚趋势是如何做出来的?
三星 Galaxy S24 Ultra,HP2SX两亿像素主摄,骁龙8Gen3超频版,钛合金机身,类2K直屏
重庆TOP DECK超牌12月16日游戏王OCG积分赛环境战报
致命公司多人联机mod,汉化游戏下载使用安装教学!
致命公司多人mod,超全MOD模组管理器
战网下载卡在45%登录失败提示2045报错/战网一键下载注册教程!