易基因:单细胞DNA甲基化与转录组分析揭示猪生发泡卵母细胞成熟的关键调控机制
大家好,这里是专注表观组学十余年,领跑多组学科研服务的易基因。
在哺乳动物中,窦卵泡内的生发泡(germinal vesicle,GV) 卵母细胞可以保持数月或数年的静止状态。促黄体生成素(luteinizing hormone,LH)激增促进了减数分裂(meiosis)恢复,使卵母细胞获得受精后和早期胚胎发育能力。同时还需要卵母细胞和粒细胞(granulosa cell,GC)之间高度复杂的激素和能量互相交流(Bi‑directional communication),以及内分泌和旁分泌信号的分子调控以促进细胞核和细胞质成熟。阐明窦卵泡中卵母细胞获得能力的分子程序对人类辅助生殖技术的成果和提高家畜生育能力具有重要意义,单细胞组学技术为阐明哺乳动物卵母细胞生长的早期分子机制提供了新的机会。
2023年7月22日,华南农业大学动物科学学院副教授袁晓龙博士等为第一作者在《Cellular and Molecular Life Sciences》期刊以“Single-cell multi-omics profiling reveals key regulatory mechanisms that poise germinal vesicle oocytes for maturation in pigs”为题发表研究论文,该研究利用单细胞DNA甲基化测序(scBS-seq)和单细胞转录组测序(SMAART-seq2)等单细胞多组学分析技术揭示了猪生发泡卵母细胞成熟的关键调控机制,阐明哺乳动物卵母细胞从减数分裂停止到减数分裂恢复的分子机制。深圳市易基因科技有限公司提供本研究的单细胞DNA甲基化测序(scWGBS)和单细胞转录组测序(Smart-seq2)分析服务。

标题:Single-cell multi-omics profiling reveals key regulatory mechanisms that poise germinal vesicle oocytes for maturation in pigs(单细胞多组学分析揭示了猪生发泡卵母细胞成熟的关键调控机制)
发表期刊:Cellular and Molecular Life Sciences
发表日期:2023年07月22日
影响因子:IF 8
技术:单细胞全基因组重亚硫酸盐测序(scWGBS)、单细胞转录组测序(Smart-seq2)等

本研究以青春期母猪卵巢不同大小窦卵泡中的卵母细胞为研究对象,采用单细胞M&T-seq技术(scWGBS + Smart -seq2)对62个卵母细胞的细胞核DNA甲基化组和细胞质转录组进行平行分析。同时利用10×单细胞转录组分析了窦卵泡内细胞间互相交流机制。本研究开发了methyConcerto分析包以专门和全面表征单细胞甲基化谱和等位基因特异性甲基化。对猪窦卵泡中单个卵母细胞的基因表达和DNA甲基化进行了表征,活性和非活性基因体都显示出高甲基化水平,从而定义为两种不同类型的卵母细胞。尽管II型卵母细胞甲基化水平高于I型,但II型的细胞质转录本数量是I型的近两倍。此外,II型卵母细胞的印迹甲基化模式差异比I型大,II型卵母细胞的基因表达和DNA甲基化与MII卵母细胞更相似。粒细胞和II型卵母细胞之间的串扰活跃,这些观察结果表明II型卵母细胞更容易成熟。最后通过体外成熟实验进一步验证了胰岛素信号通路中的胰岛素受体底物-1(IRS1)是成熟的关键调控因子。本研究为哺乳动物卵母细胞减数分裂停滞和减数分裂恢复之间的调控机制提供了新的见解,同时还为未来的单细胞甲基化组学研究提供了新的分析包。
材料方法
210日龄的青春期长白猪(Landrace,L)×大白猪(Yorkshire,Y)二元杂交母猪腹膜内注射5 IU孕马血清促性腺激素(PMSG)以刺激卵泡发育。48小时后从母猪身上解剖卵巢,分离出细胞质均匀的裸露卵母细胞并用1% BSA-PBS洗涤三次。用于免疫荧光实验的卵母细胞在–80°C下储存,直到进一步处理。用于单细胞实验的卵母细胞立即处理收集在8μL细胞裂解缓冲液中。

研究结果
(1)细胞质的单细胞转录组分析(Smart-seq2)揭示母猪窦卵泡中两种不同的卵母细胞类型
解剖4只青春期母猪的卵巢,并从5个不同大小的窦卵泡中分离出卵母细胞,共收集62个卵母细胞。根据其窦卵泡的大小将其分为五组:AF1代表窦形成阶段的卵母细胞(卵泡直径为0.5-1.8 mm),AF5代表排卵前卵泡(卵泡直径>7 mm)(图1A)。对每个分离的卵母细胞进行scM&T-seq测序,利用单细胞亚硫酸盐测序(scWGBS-seq)和Smart-seq2分别对分离的细胞核进行DNA甲基化和细胞质全长mRNA平行分析。转录组数据中,62个卵母细胞中的53个在质控后用于下游分析。平均每个卵母细胞获得8.68Gb数据。尽管窦卵泡大小不同,但5组卵母细胞直径和细胞质转录本数量(原始reads≥5)相对相似。主成分分析(PCA)显示,卵母细胞细胞质转录组不根据相应卵泡大小或遗传背景进行聚类(图1B)。
此外,结果不受测序数据量和比对率的影响,即使对于大小相似的卵泡,细胞质转录组图谱也呈现高度异质性,与此前报道一致。
不考虑相应的卵泡大小,应用scran R包中无监督聚类通过转录组进一步对卵母细胞进行分类。清晰的揭示出两个主要的卵母细胞簇:I型卵母细胞(n=25)和II型卵母细胞(n=29)(图1C)。这两种类型的卵母细胞具有显著不同的细胞质转录本数量,II型卵母细胞中平均有10418个基因,而I型卵母细胞中平均有5444个基因。与I型卵母细胞相比,II型细胞质转录本几乎是I型的两倍(图1D)。此外,每种类型的基因方差分布分析表明,II型卵母细胞的转录本在单个卵母细胞之间表现出更多异质性(图1E)。已知卵母细胞细胞类型特异性标记基因普遍表达,在新的两种类型之间没有差异(图1F)。此外,与II型卵母细胞相比,I型卵母细胞中与细胞死亡和凋亡相关的基因表达水平相似或更低,表明在I型卵母细胞中观察到的有限的基因表达不能归因于其不健康状态。这些观察结果确保上述卵母细胞类型不受任何技术或不必要的生物学混杂因素驱动。

图1:窦卵泡期,细胞质单细胞转录组(Smart-seq2)将猪卵母细胞分为两类
从窦形成期(AF1)到排卵前期(AF5),窦卵泡大小不同。
卵母细胞细胞质转录组的PCA分析不根据相应的卵泡大小进行聚类。
t-SNE分析(t-distributed Stochastic Neighbor Embedding)显示基于图的细胞质转录组无监督聚类,揭示卵母细胞两个明确亚型。
每个卵母细胞细胞质中的转录本基因数量。
基因log表达在卵母细胞间的方差分布。
已知的六种卵母细胞类型特异性标记基因的表达水平。
ns不显著(p>0.05)。E/F采用Wilcoxon秩和检验
(2)两种不同类型卵母细胞的染色质结构和DNA甲基化
H3K4me3和H3K27me3是哺乳动物卵母细胞生长过程中与染色质结构相关的两个表观遗传标记。这两种类型的组蛋白修饰免疫染色显示,无论大小,窦卵泡中卵母细胞的染色质结构可能松散或紧密,即非包围核仁(non-surrounded nucleolus, NSN)或包围核仁(surrounded nucleolus, SN)。因此在相同大小的卵泡中卵母细胞的发育状态在染色质凝聚方面表现出异质性。
scBS-seq分析了50个卵母细胞的DNA甲基化状态,50个卵母细胞中有43个具有平行的细胞质转录组数据,包括21个I型卵母细胞和22个II型卵母细胞。平均每个卵母细胞产生44.4 Gb单细胞全基因组亚硫酸盐测序(scWGBS)数据(150 bp reads),平均覆盖约11.40M(40.7%)CpG位点。考虑到scBS-seq甲基化状态的离散性,与常规WGBS-seq不同,作者开发了一个新的methyConcerto分析包,实现了EBMC(empirical Bayesian methylation caller)来鉴定甲基化胞嘧啶(mC)位点。由于两个样本对CG岛(CpG island,CGI) 的mC密度平均绝对误差(mean absolute error,MAE) 的不同定义,作者对这43个卵母细胞进行了无监督分层聚类分析。先前的研究揭示了非啮齿动物和啮齿动物之间的完全成熟卵母细胞(FGO)甲基化模式截然不同,为进一步表征I型和II型卵母细胞的甲基化模式,首先将本研究中的DNA甲基化和RNA表达样本合并创建“伪批量重复”(pseudo-bulk replicates)样本,发现基因体和CGI甲基化水平以及基因表达与猪FGO高度相关(相关系数≥0.80,p<2.2e−16)。将本研究中活性(TPM≥20)和非活性(TPM< 20)基因体甲基化分布与已发表的猪FGO和MII及小鼠FGO和MII的RNA-seq和DNA甲基化数据进行比较,发现猪卵母细胞中活性和非活性基因体的甲基化水平普遍较高,而小鼠卵母细胞在(伪)批量重复和单细胞水平下的非活性基因甲基化水平较低、活性基因甲基化水平较高。这些结果表明目前数据可靠。
根据转录组分类的两种类型卵母细胞的DNA甲基化水平在很大程度上不同(图2A)。因此,作者分析了两组卵母细胞在启动子区、CGI、CpG岛上下游2kb以内区域(CpG shore ,CpG岛岸)、CpG岛岸上下游2kb以内区域(CpG shelve,CpG大陆架)、基因和基因间区域(图2B)等不同基因组区域的mCG水平。分析结果表明启动子和基因间区外,其他区域的II型卵母细胞平均mCG水平显著高于I型卵母细胞(Wilcoxon检验;p<0.05;图2B)。此外II型卵母细胞在CGI区和启动子区域中比I型卵母细胞表现出显著更多的高甲基化(>0.75)区域和显著更少的低甲基化(<0.25)。在两种类型的卵母细胞中鉴定出1141个差异甲基化区域(differentially methylated regions, DMR),其中99.91%(1140)的DMR在II型卵母细胞中甲基化水平高于I型。1140个DMR相关基因似乎在“细胞生长正调控”、“发育性细胞生长”、PI3K-Akt信号通路、mToR信号通路和长寿调控通路中显著富集。编码和非编码基因体的泛基因甲基化水平也显示出典型但不同的模式(图2C)。根据这一结果,II型卵母细胞细胞质中DNMT1、DNMT3A和DNMT3B转录本数量显著高于I型卵母细胞(图2D)。II型甲基化密度高于I型,II型卵母细胞的活性和非活性基因体甲基化水平高于I型,且与MII型更相似(图2E)。将目前的基因表达和DNA甲基化数据与已发表的猪MII卵母细胞的RNA表达和DNA甲基化数据进行比较,发现II型卵母细胞与MII卵细胞更相似。因此,研究将II型卵母细胞分类为染色质结构为SN的成熟型卵母细胞,而将I型卵母细胞分类为染色质结构为NSN的未成熟型卵母细胞。

图2:猪卵母细胞DNA甲基化谱。
卵母细胞甲基化差异热图和分层聚类。两组卵母细胞差异为所有CpG岛甲基化水平的平均绝对误差(MAE)。
两组卵母细胞在不同基因组区域的mCG密度。顶部显示两组卵母细胞差异p值。
TSS上游10Kbp至TES下游10Kbp的平均甲基化水平。两种类型卵母细胞以及编码基因和非编码基因之间差异显著
编码DNA甲基转移酶的三个基因的Log表达水平。
16号染色体基因组视图举例说明了I/II型卵母细胞的不同模式。重新分析了已发表的猪完全成熟卵母细胞(FGO)和猪MII卵母细胞的大量数据比较。
Ns不显著(p> 0.05);*p< 0.05,**p< 0.01,***p< 0.001,以此类推;B/D采用Wilcoxon秩和检验
(3)II型和I型卵母细胞的差异性等位基因特异性甲基化

图3:基因组广泛分布的ASM CpG揭示了猪卵母细胞中亲本和母本等位基因的普遍不对称性。
scBS-seq的ASM分析流程。
50个卵母细胞沿50 Kbp内计算所有卵母细胞的平均ASM水平(红点)和平均甲基化水平(蓝点)。两者之间有明显的对应关系。
两种类型卵母细胞生物学一致的ASM CpG(BCA-CpGs)数量和基因组分布。对角线数统计了每种基因组特征中BCA-CpG数量;非对角数统计了两种任意类型的基因组特征的BCA-CpG交集数量。
BCA-CpG相关基因的KEGG基因集富集分析(在启动子中至少5个BCA-CpGs)。部分重要基因通路(青色标记)也在差异表达基因中富集。
大量BCA-CpG仅在II型卵母细胞中检测到。
利用MEME中的SEA分析(Simple Motif Analysis)对不同类型的卵母细胞的BCA-CpG 52bp序列(CpG和25bp内)的motif富集
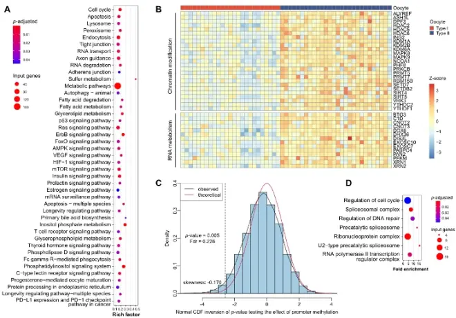
(4)比较细胞质转录组学揭示了卵母细胞成熟的关键基因通路

图4:猪卵母细胞的细胞质转录组及其与启动子DNA甲基化的协调作用。
II型卵母细胞中上调基因的KEGG富集通路分析。II型卵母细胞的转录增强表现出繁忙的信号通路和代谢增强成熟能力。
II型卵母细胞中上调染色质修饰和RNA代谢相关基因的表达水平(归一化z评分)。
转化Φ−1 CDF(the inverse of standard normal cumulative function)后的p值分布,检测细胞质基因表达和启动子甲基化之间的协调性。实际分布偏离了理论正态分布,并呈负偏态,表明部分基因的协调性。p<0.005的基因被视为协调基因。
C的负协调基因中KEGG基因集富集分析(p<0.05)
(5)GC和II型卵母细胞之间的互相交流

图5卵泡GC75中的粒细胞与卵母细胞互相交流。
窦卵泡GC75体细胞10×单细胞基因表达谱的t-SNE分析。对三种主要细胞类型进行了注释。
用于注释细胞类型的六个典型标记的表达水平。
卵母细胞scM&T-seq的细胞质转录组的PCA分析。卵泡GC75中的卵母细胞Oocyte75为II型。
8种表皮生长因子在壁粒细胞(mGC)、丘粒细胞(cGC)和卵母细胞中的表达水平
(6)胰岛素信号通路在卵母细胞成熟中起关键作用

图6:体外成熟(IVM)实验对六种胰岛素信号通路相关因子的验证。
CellChat揭示的卵母细胞间DEG和参与卵母细胞-粒细胞互相交流的基因交叉ClueGO网络富集。“卵母细胞减数分裂”与胰岛素信号通路显著相关。
卵母细胞样品的显微照片。有能力的卵母细胞恢复分裂,并挤压出第一极体(first polar body)。
C-D. 微注射45h后6个基因分别过表达(C)或敲低(D)的卵母细胞IVM成熟率。通过单Pearson卡方检验来检验与对照组的比率相等性。ns不显著,p>0.05;*p<0.05,**p<0.01;n=卵母细胞重复
研究结论
细胞质转录组分析(Smart-seq2)结果显示,II型比I型卵母细胞具有显著更多的转录本,但卵母细胞的全基因组重亚硫酸盐测序(scWGBS)分析结果表明II型卵母细胞甲基化水平显著高于I型。II型的印迹模式是渐进的,没有完全完成,GC和II型卵母细胞之间的串扰活跃,表明II型更容易成熟。通过体外成熟实验进一步验证了胰岛素信号通路中的IRS1是卵母细胞成熟的关键调节因子,也为未来的单细胞甲基化组学研究提供了新的方法学平台。
关于易基因单细胞及微量样本DNA甲基化测序(Micro DNA-BS)
单细胞及微量样本的DNA甲基化组学研究很大程度上受制于建库技术。传统的文库构建方法或类似于基因组DNA的单细胞扩增技术很难应用到甲基化实验过程中。易基因建立了一系列微量及单细胞甲基化检测方法,可对于不同项目需求,个性化提供检测方案,在全基因组、简化基因组、靶基因等范围开展甲基化检测。
易基因建立的单细胞及微量样本DNA甲基化测序技术包括:
单细胞全基因组甲基化测序(scWGBS)
单细胞简化基因组甲基化测序(scXRBS)
微量样本全基因组甲基化测序(Micro DNA-WGBS)
微量细胞或DNA简化基因组甲基化测序(Micro DNA-XRBS)
应用方向:
单细胞及微量珍稀样本的甲基化研究主要应用于肿瘤发生机制,癌症研究,胚胎植入前诊断,胚胎早期发育,生殖细胞重组,干细胞及细胞异质性等研究领域。应用的样本包括单细胞、微量细胞、微量DNA等。特别适用于难以取得的珍稀样本和细胞异质性较大的组织样本。
技术优势:
1)微量细胞或单细胞全基因组甲基化测序(Micro DNA-WGBS)DNA起始量:
单细胞/100-1000个细胞
1ng基因组DNA
90%以上基因组CG覆盖
2)微量细胞或DNA简化基因组甲基化测序(Micro DNA-XRBS)DNA起始量:
1ng基因组DNA;
10-20M有效CG位点覆盖;
20G测序数据量。
关于易基因单细胞转录组测序(smart-seq2)
时下火热的10X Genomics公司Chromium解决方案无法满足某些特殊或者少量细胞样本甚至单细胞转录组研究。Smart-seq2技术在单细胞水平对带Poly(A)的RNA进行全长转录组扩增及高通量测序,能够满足高灵敏度、低偏好性的cDNA扩增,得到全长转录本,实现高水平的序列模板转换。
Smart-seq2技术有较好的覆盖范围,可检测到稀有转录本,无需额外的专业设备,应用范围较广,可以解决传统 RNA 定量技术在早期胚胎发育、干细胞、癌症、免疫等研究领域中存在的样品量极低或细胞异质性的问题,是在单细胞水平研究基因表达强有力的工具,极大地拓展了RNA-seq 的应用范围。
技术优势:
(1)起始量低:1-1000个细胞或10pg-10ng total RNA即可高效扩增;
(2)转录本覆盖度高:通过双端引物扩增全长cDNA,获得全转录组信息,避免3’端和5’端偏好性,产物完整性好;
(3)检测灵敏度高:大幅度增加了低表达基因的检出量;
(4)碱基分辨率高:可达单碱基分辨率,且可以定位到具体基因的具体转录本;
(5)实验可控:质控点多,可从实验的开端判断细胞状况。
研究方向:
可应用于细胞分子机制中细胞异质性研究,解决因样本量少而无法进行高通量测序的情况。
免疫学研究
肿瘤及微环境研究
绘制组织精细化表达图谱
早期胚胎发育
实验策略:

易基因科技提供全面的DNA甲基化和单细胞转录组研究整体解决方案。
参考文献:
Yuan X, Chen N, Feng Y, Li N, Pan X, Tian Y, Wang J, Jiang Y, He D, Li J, Gao F. Single-cell multi-omics profiling reveals key regulatory mechanisms that poise germinal vesicle oocytes for maturation in pigs. Cell Mol Life Sci. 2023 Jul 22;80(8):222.