李四德:一建考试的门道,“飞花令”口诀就够了,全科一次就上岸
才发现一建考试的门道,考试内容就这些口诀,实务120分轻松上岸
最近两年,“一建证书垫桌脚”的言论层出不穷,然而日益增多的报考人数,低到谷底的通关几率还有拿到证书后享受的福利,都在无形之中明确了证书的含金量。当然关于证书的争夺战更是非比寻常,我陪跑了三年才刚好上岸,全靠李四德的一建全科“飞花令”。

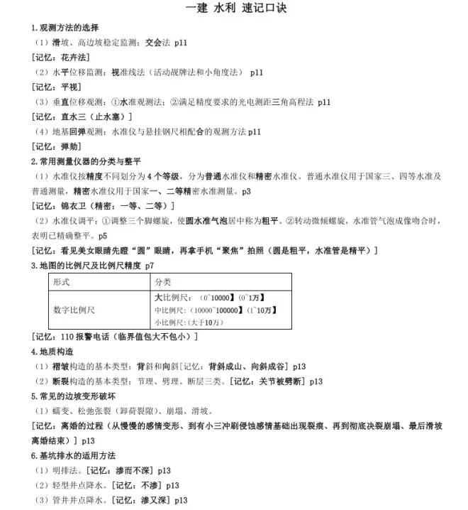
一建全科教材页数又复杂又难懂,大几百页的教材,一般人根本记不下来,这份一建考试“飞花令”口诀由多位在各科颇有建树的名师总结而成,将教材中真题内的复杂知识点,编织成简单易懂的口诀,朗朗上口,方便好记。

这套一建全科“飞花令”,包括了建筑,市政,机电,水利,矿业等专业,前期快速掌握知识基础,后期记忆冲刺提分,内容涵盖85%以上的考点,内容丰富全面,都是关键词,适合还剩不到三个月时间但还没有开始学习的考友。


篇幅有限,想要李四德一建全科“飞花令”见文章下图


