最新文献解读——类器官队列构建及研究
今天给大家分享一篇思路比较简单的类器官库建立和临床队列研究文章,芬兰科学家Wojciech Senkowski等在2023年6月19日发表在Developmental Cell(11.8/Q1)上题为“A platform for efficient establishment and drug-response profiling of high-grade serous ovarian cancer organoids”的文章,本研究建立了一种成功率高且能够长期扩增高级别浆液性卵巢癌(HGSC)类器官的方法,其功效比以前的报告显着提高(53% VS 23%-38%),促进了HGSC类器官在基础和转化卵巢癌研究中的应用。
研究项目背景:
高级别浆液性卵巢癌(HGSC)是最普遍和最致命的卵巢癌(OC)类型,占OC死亡率的70%-80%。手术联合铂类和紫杉醇类药物化疗仍然是一线治疗,尽管初始反应良好,但大多数患者最终会复发。PARP抑制剂的引入提高了BRCA1/2突变或DNA双链断裂修复中其他缺陷患者的总生存期,突出表明鉴定用于患者分层的预测性生物标志物可以在HGSC中产生临床益处。
肿瘤类器官比标准细胞系更能保留原始肿瘤的遗传异质性和形态特征。与患者来源的异种移植物(PDX)相比,成本更低,可扩展性更高,更易于维护。但据报道,从HGSC类器官培养物的成功率实际上仍然相对较低,从23%到38%,给HGSC类器官的建立和广泛可用性带来了重大限制。
研究路线图:

研究结果:
1、建立HGSC类器官培养基
对HGSC类器官培养基进行优化,包括增加Glutamax、Primocin、N-acetyl-cysteine 、 B27、FGF-10、SB202190、A83-01、EGF、FGF-2、Noggin、R-Spondin 1、前列腺素等因子分子。

2、确定两种培养基配方提高HGSC类器官培养的成功率
从19名不同患者的癌症组织种培养类器官,使用M1 / M2方法,成功率为53% 。

3、HGSC 类器官在长期培养中保留了患者样本的基因组稳定

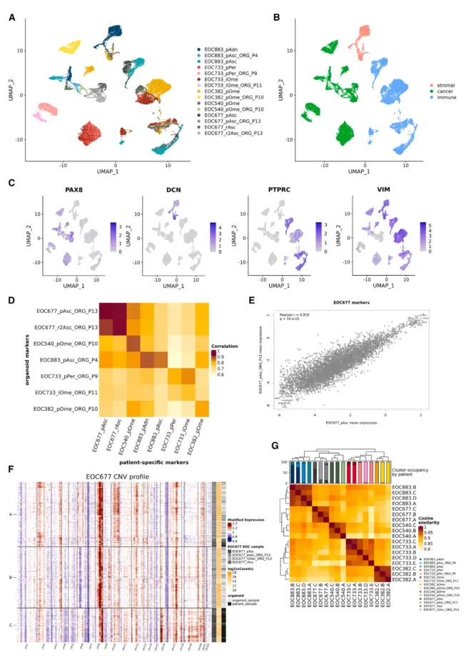
4、单细胞测序确定HGSC类器官概括了肿瘤的转录组特征

类器官在单细胞水平上与原始肿瘤样本在转录上高度相似,几乎所有来自类器官的细胞都被归类为癌细胞。
5、HGSC类器官药物反应与患者临床结局的相关性取决于培养基

本研究开发出了一种HGSC培养方法,该方法能够以53%的成功率生成可扩展的HGSC类器官集合,明显高于以前的报告。同时用冷冻保存的材料建立了类器官,证明了使用活生物库组织进行HGSC类器官衍生的可行性,可以规避新鲜癌组织可用性有限的常见问题。
