2000-2022年中国经济发展方式转变测评指标体系构建
1.资料名称:2000-2022年中国经济发展方式转变测评指标体系构建
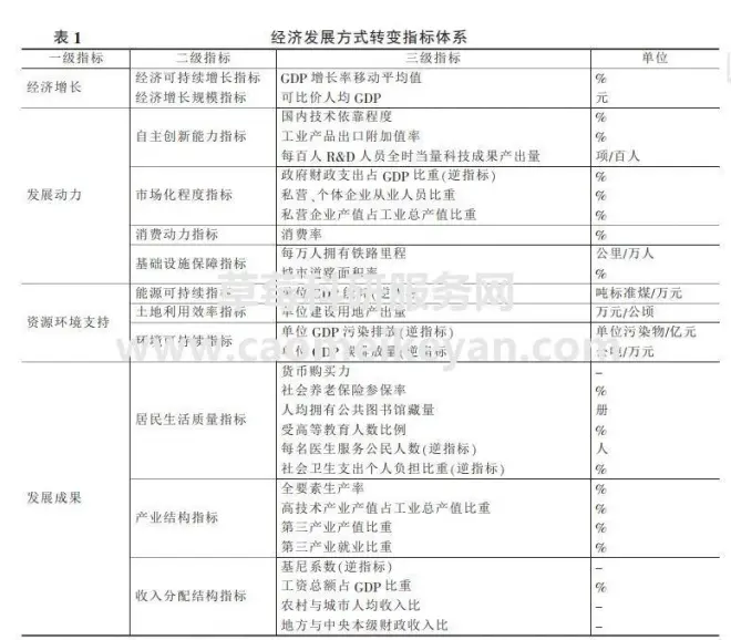
2.指标范围:参考《中国工业经济》文章作者李玲玲 (2011),给出经济发展方式转变的内涵,建立了以经济增长、发展动力、资源环境支持、发展成果为基本框架的指数化评价体系
3.数据来源:《中国统计年鉴》
4.参考文献:李玲玲,张耀辉.我国经济发展方式转变测评指标体系构建及初步测评[J]. 中国工业经济,2011(04):54-63.
复制这个链接下载:
https://www.caomeikeyan.com/forum.php?mod=viewthread&tid=2624
(出处: 草莓科研服务网——中国专业社科交流平台)

ZLIW3IYA)9K9{[MLUKCC$KM.png (23.01 KB, 下载次数: 0)

VA~[R0Y~]HH4HWX1}QFPN}T.jpg (67.64 KB, 下载次数: 0)


