浅谈智慧水务配电能效管理平台在污水处理厂的应用
1、系统介绍
污水处理厂的自动控制系统一般情况下都以计算机控制,其运行系统主要由计算机管理系统、PLC控制系统、仪表仪器控制系统这三个部分组成。在此基础上,这三个系统经过相互连通、相互转化,经过一系列的相关系统循环对收集的数据进行集中管理、分散控制、资源共享、工艺联通、维护起来相对比较方便等一些原则。系统经过相互的配合,在一定程度上保证了污水处理的效率、质量以及处理速度,从而减轻了人工劳动力,保护了生态环境,而且还实现了污水处理厂趋于现代化管理模式。只有保证污水处理系统的正常运行,才能够进一步提升污水的处理质量。
上述所说的自动化检测仪表属于自控系统中*关键的组成部分之一。通常情况下,所使用的自动化测仪表都是由三个组成部分构成。
第一部分是传感器。传感器的作用就是收集系统所检测到的信号,并将信号进行模拟,传送到子系统中供下一个环节处理。
第二部分是变送器。变送器的主要作用就是将传感器所测量的模拟数据转变为一定频率的电流信号。电流信号经过相关的可编程序导入模拟量,形成模块化,这样便于一些负责人对信号进行分析和处理。
第三部分是触摸显示屏。该组成部分的主要作用就是能够将测量的结果较为直观地反映在电脑屏幕上,同时将计算的结果也清晰地展现给观察人,同时也方便了负责人在电脑屏幕上对这些数据进行操作和处理。这三个组成部分只有巧妙地联系在一起才能使整个自动化检测仪表正常运行,任何一部分都缺一不可;缺少任何一部分,就不能称之为完整的控制系统。自动化检测仪表具有多方面的优点,主要有测量正确、数据显示清晰、反应速度灵敏、便于操作和具有较高的可操作性等优点。在我们的工业生产中,此构件使用的频率相当高。本文以南山铝材二厂的污水处理厂为主要例子,深入探讨了子控仪表系统的运行和使用。
2、建设简介
某铝材二厂污水处理厂是在 2008 年 4 月份开始建设的,到了2009年5月份左右通水试运行。此厂的主要责任和义务就是对工厂中所排出的污水进行处理,将废水中的化学物质经过处理得到中和,同时还要对排出的污水进行收集并研究污水中的化学成分,从而确保所排出的水质符合国家相关的质量标准。

图 1 污水处理工艺流程
3、主要用仪器介绍
根据施工特点和施工要求,在污水的处理源头设置检测仪表,对整个处理过程进行现场分析和整理。 具体的配置如下:在调节池内放置两台pH仪器,这两台仪器的主要作用就是适时的对废水中的 pH 值进行监控,从而确保进水水质符合相关的标准;在A/O生化池中每隔 10m 左右设置一台溶解氧测定仪,这一切的主要作用就是检测各个水段溶解氧气的含量;在排水口处也需要安放一台余氯测量仪器,主要用于检测出水口处的余氯量,然后再配合相关的二氧化氯发生器。此出水口处的水质进步的净化和控制;在出水口处还应设置一台COD检测仪,主要用于检测出水处水质中COD的指标是否合格。
4、主要仪表介绍
在自动化监控系统对工厂的污水处理过程中,需要用到的主要仪表为液位计、液位差计以及流量计。
其安装的位置也具有很大的差别,一般情况下再进水泵房集池中需要安装一台液位计,同时还要根据泵房水位值的大小采用自动控制的方式来确保多台水泵能够同时运转。某些泵房水位高出所设定的正常值时,这时PLC系统就会按照软件中所编写的程序设定,增加水泵运转的台数将水位降到合理的范围内,通过减少使用的运转台数或者全部关闭水泵运转台数,防止水泵出现过载的现象,在保护的水泵同时也将泵房水位控制在合理的范围内。
在分配井管道处需要安装一台电磁流量计,使设置能够较为准确地实时测量进水量和出水量。在测量的过程中也会收集水质的情况并转化为具体的信号显示在流量计中。当某些数值超过预设标准之后,就会启动相应的控制系统对水量进行控制,从而为运转而提供实时流量供应。
在此基础上,自动化监控系统中还会用到溶解氧测定计、COD在线监测仪、药品添加计量仪以及可编程控制器和触碰屏。*重要的就是可编程控制器和触摸屏,通常在主控制室中都会配置相关的可编程控制器和触摸屏,主要目的就是实时接收和输入指令,及时处理和计算收集的数据,然后发送指令给外围的一些仪表来执行相应的程序命令,让他们在自动化条件下,集中对水质进行宏观控制,从而保证整套自动化系统具有高效、可靠的处理速度和效率。
5、安科瑞电气针对智慧城市水务建设推出能效管理解决方案----AcrelEMS-SW智慧水务能效管理平台
5.1平台概述
安科瑞电气具备从终端感知、边缘计算到能效管理平台的产品生态体系,AcrelEMS-SW智慧水务能效管理平台通过在污水厂源、网、荷、储、充的各个关键节点安装保护、监测、分析、治理装置,用于监测污水厂能耗总量和能耗强度,重点监测主要用能设备能效,保护污水厂运行安全可靠,提高污水厂能效,为污水处理的能效管理提供科学、精细的解决方案。
5.2平台组成
AcrelEMS智慧水务综合能效管理系统由变电站综合自动化系统、电力监控及能效管理系统组成,涵盖了水务中压变配电系统、电气安全、应急电源、能源管理、照明控制、设备运维等,贯穿水务能源流的始终,帮助运维管理人员通过一套平台、一个APP实时了解水务配电系统运行状况,并且根据权限可以适用于水务后勤部门管理需要。
5.3平台拓扑图

5.4平台子系统
5.4.1变电站综合自动化系统及电力监控
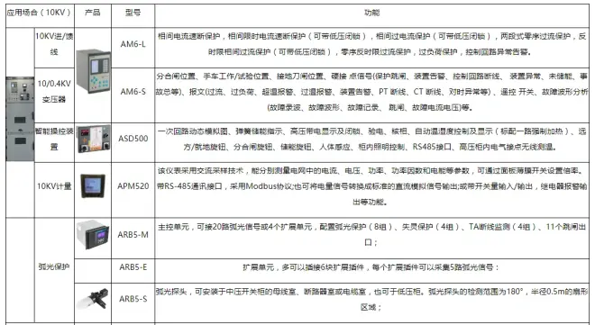
对水务配电系统中35kV、10kV电压等级配置继电保护和弧光保护,实现遥测、遥信、遥控、遥调等功能,对异常情况及时预警。
监测变压器、水泵、鼓风机的电流、电压、有功/无功功率、功率因数、负荷率、温度、三相平衡、异常报警等数据。

5.4.2电能质量监测与治理
水务中大量的大功率电机、水泵变频启动导致配电系统中存在大量谐波,通过监测其配电系统的谐波畸变、电压波动、闪变和容忍度指标分析其电能质量,并配置对应的电能质量治理措施提高供电电能质量。

5.4.3电动机管理
马达监控实现水务中电机的保护、遥测、遥信、遥控功能,电动机保护器能对过载、短路、缺相、漏电等异常情况进行保护、监测和报警。高效、准确地反映出故障状态、故障时间、故障地点、及相关信息,对电机进行健康诊断和预防性维护。同时支持与PLC、软启、变频器等配合,实现电动机自动或远程控制,监视、控制各个工艺设备,保障正常生产。

5.4.4能耗管理
为水务搭建计量体系,显示水务的能源流向和能源损耗,通过能源流向图帮助水务分析能源消耗去向,找出能源消耗异常区域。
将所有有关能源的参数集中在一个看板中,从多个维度对比分析,实现各个工艺环节的能耗对比,帮助领导掌控整个工厂的能源消耗,能源成本,标煤排放等的情况。
能耗数据统计采集水务中污水厂、自来水厂、水泵站等的用电、用水、燃气、冷热量消耗量,同环比对比分析,能耗总量和能耗强度计算,标煤计算和CO2排放统计趋势。
能效分析按三级计量架构,分别进行能效分析,契合能源管理体系要求,可对各车间/职能部门的能效水平进行分析,同比、环比、对标等。通过污水处理产量以及系统采集的能耗数据,在污水单耗中生成污水单耗趋势图,并进行同比和环比分析,同时将污水的单耗与行业/国家/国际先进指标对标,以便企业能够根据产品单耗情况来调整生产工艺,从而降低能耗。

5.4.5智能照明控制
系统为污水厂、自来水厂、水泵站等提供了照明控制管理方案,支持单控、区域控制、自动控制、感应控制、定时控制、场景控制、调光控制等多种控制方式,模块可根据经纬度自动识别日出日落时间实现自动控制功能,尽量利用自然光照,实现室内、厂区照明的智能控制达到安全、节能、舒适、高效的目的。

5.4.6电气安全
(1)电气火灾监测
监测配电系统回路的漏电电流和线缆温度,实现对污水厂、自来水厂、水泵站的电气安全预警。
(2)消防应急照明和疏散指示
根据预先设置的应急预案快速启动疏散方案引导人员疏散。系统接入消防应急照明指示系统数据,通过平面图显示疏散指示灯具工作状态和异常情况。
(3)消防设备电源监测
监测消防设备的工作电源是否正常,保障在发生火灾时消防设备可以正常投入使用。

(4) 防火门监控系统
防火门监控系统集中控制其各终端设备即防火门监控模块、电动闭门器、电磁释放器的工作状态,实时监测疏散通道防火门的开启、关闭及故障状态,显示终端设备开路、短路等故障信号。系统采用消防二总线将具有通信功能的监控模块相互连接起来,当终端设备发生短路、断路等故障时,防火门监控器能发出报警信号,能指示报警部位并保存报警信息,保障了电气安全的可靠性。
5.4.7 环境监测
污水厂、自来水厂、水泵站等场所温湿度、烟雾、积水浸水、视频、UPS电池间可燃气体浓度展示和预警,保障污水厂、自来水厂、水泵站等安全运行。当可燃气体或有害气体浓度超标可自动启动排风风机或新风系统,排除隐患,保持良好的水处理环境。

5.4.8分布式光伏监测
实时监测低压并网柜每路的电流、电压、功率等电气参数及断路器开关状态,逆变器运行监视,对逆变器直流侧每一光伏组串的输入直流电压、直流电流、直流功率,逆变器交流电压、交流电流、频率、功率因数、当前发电功率、累计发电量进行监测,以曲线方式绘制上述监测的各个参量的历史数据。
平台结合厂区实际分布情况,通过3D或2.5D平面图显示分布式光伏组件在屋顶、车棚的分布情况,显示汇流箱、并网点位置,各个屋顶的装机容量。

5.4.9工艺仿真监控
平台通过2D、3D方式实时监视粗格栅、污水提升、细格栅、曝气沉砂、改良生化处理、二沉、加氯接触消毒、污泥浓缩压滤、生物除臭等工艺设备运行状态。在格栅清渣机、污水提升泵、回流泵、曝气风机、加药泵、浓缩压滤机、吸沙泵、吸泥泵等低压电动机控制柜或低压馈电柜安装电动机保护,进行短路、过流、过载、起动超时、断相、不平衡、低功率、接地/漏电、te保护、堵转、逆序、温度等保护以及外部故障连锁停机,与PLC、软启、变频器等配合,实现电动机自动或远程控制,监视、控制各个工艺设备,保障正常生产。

5.5相关平台部署硬件选型清单
5.5.1电力监控、电能质量、电动机管理及配电室环境监控系统



5.5.2智能照明系统




5.5.3电气火灾监控系统

5.5.4消防设备电源监控系统

5.5.5防火门监控系统

5.5.6消防应急照明和疏散指示系统





6、结语
综上所述,自动化检测仪表在污水场的处理中具有深远的影响。虽然在具体的使用过程中会出现一些问题,但是相信随着科技的发展以及污水处理技术的提高,通过不断实践改善整个自动化控制系统,能让自动化检测系统起到更高的可利用价值。