一建经济备考终极大招来了,命题预测119点,精准预测稳稳上岸!
一建经济备考终极大招来了,命题预测119点,精准预测稳稳上岸!

一建经济备考已经进入倒计时,教材和考点大家应该都已经过了一遍了。老师们也推出了很多背诵考点,但是现在我给大家找到了23年最新《一建经济命题预测119点》,是根据历年考题和每年必考点以及教材上的重要考点进行预测的,非常有保证。考友们可以拿着,命题预测点结合其他考点去背诵,把重合的考点加强记忆,冲刺备考就事半功倍了!



篇幅有限,完整版获取方式:
1.评论:一建
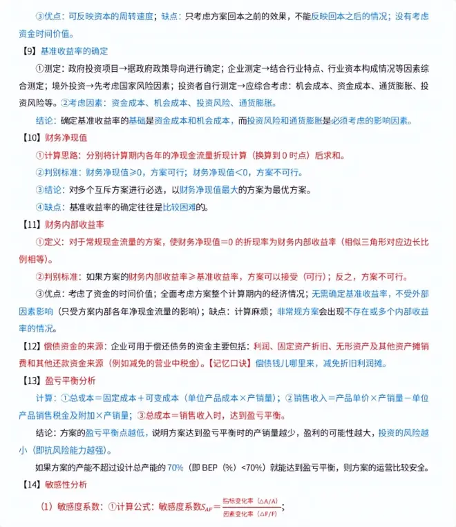
2.点击头像私信发送:123

