一建经济无非就这40个核心公式来回考,刷3遍85分上岸易如反掌!
一建经济无非就这40个核心公式来回考,刷3遍85分上岸易如反掌!
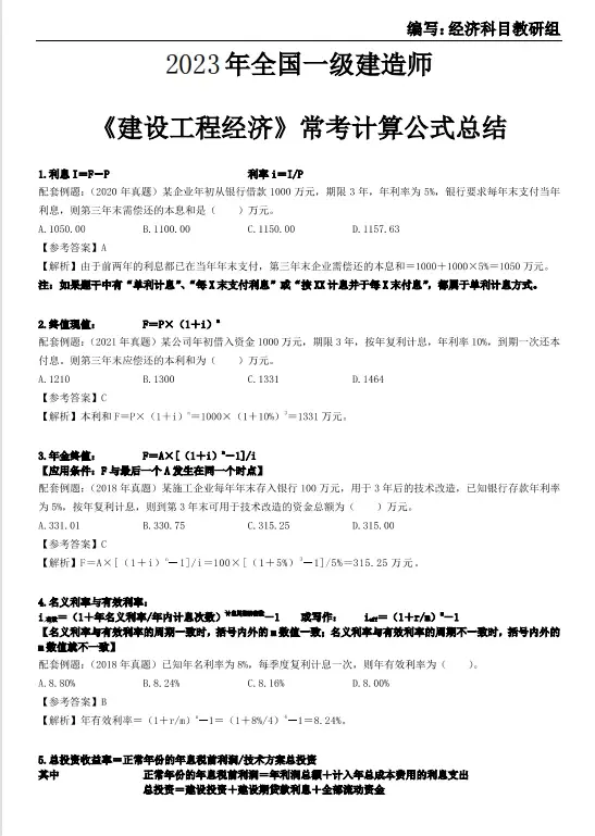
很多人认为一建三门公开课中,一建经济最难学,主要就是因为一建经济学中有很多公式,而且计算量大,如果公式记不住,计算的步骤记不清,根本无法在限定的时间内完成计算。但是只要你掌握了公式,拿高分轻轻松松!

一建经济考的就是对公式的理解,以及对计算的熟练程度,只要将公式背下来,理解透彻并且会熟练运用,再提升一下自己做题的速度,通过考试基本上没有问题。还要有效率的去备考,吃透这40个核心公式,85分上岸易如反掌。
一建经济核心公式40个

这份总结不仅包含了常考的40个核心公式,每个公式下面还有相应的例题,学练结合,熟悉每个公式的考察方向,不需要死记硬背就可以掌握一建经济核心考点。


篇幅有限,获取完整版方式如下:
1、在下方评论 “666”
2、点击我的头像然后私信 “一建”