8岁近视100度裸眼视力是如何提高到1.0的
8岁近视100度裸眼视力是如何提高到1.0的,上个月的时候,有一个孩子妈妈咨询我,这个孩子8岁近视125度和100度。我是建议孩子配眼镜的,但是孩子妈妈是非常抗拒,因为本身老大也近视,老二不想这么早去戴眼镜。

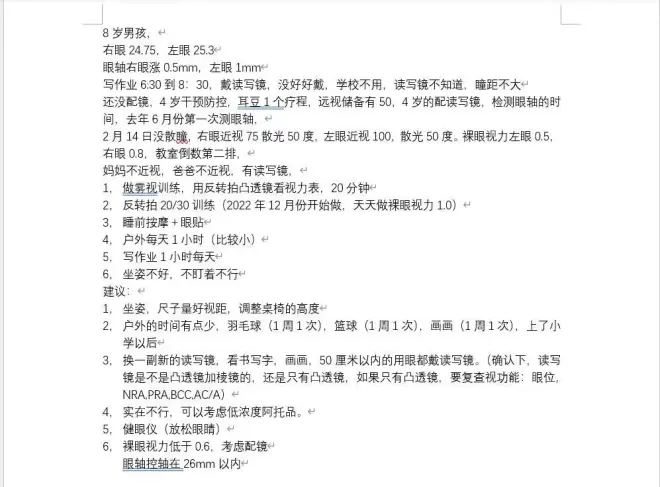
在多次劝说无果以后。我给孩子妈妈做了详细的沟通记录并且建议,然后这个孩子呢?用了这个方法不到一个月的时间,他的视力从0.5提高到1.0,而且眼轴的延缓也是非常缓慢的,拖延了戴镜的时间。
但是我还是建议孩子尽量的每个月都要去复查视力,如果说视力再往下掉或者度数再增长,这个时候要及时的戴镜去干预。

那么这个孩子用了哪些方法呢?今天呢,我来分享给大家。大家可以先点赞后收藏。这个方法就是望远凝视训练的方法。
首先我们的距离选择的是5米左右就可以,把这几张贴表贴在墙上,这个高度的话呢,1.0这一行大概和孩子的眼睛平行就可以了,训练的时候让孩子从大到小的来指认视标,直到哪一行看的不清楚的时候。

这个时候基本上就是孩子他望远的一个极限的状态,接下来让孩子反复的去辨认,这三张贴表上同一行的视标,直到看清楚一个视标后,再指认下一个,那么如果说孩子实在看不清楚的话呢,我们可以适当的指一两个大的视标给他过渡一下。
那么这三张贴表同时训练的目的呢,是因为单张的贴表上的视标很少,孩子很容易记下来,包括后期训练也可以调整这个顺序去训练,比方说刚开始是从左到右,后期呢可以从右到左,或者去跳着指针都可以。

那么这个训练的目的呢?是为了让孩子把每天累积下来的疲劳,通过这个望远的训练的方法能够放松下来,有助于后期的防控近视,那么每天的训练时间为单眼,也就是左右眼各10分钟,双眼一起看五分钟,如果孩子有眼镜就戴着眼镜训练,没有佩戴眼镜的话就裸眼训练。

在这里也和大家说一下,这个贴表主要是以训练为主的,视力检测还是要以正规的五米灯箱测的视力为主。这个方法所有的不管是已经近视的孩子还是没有近视的孩子,都是适用的。

当然近视防控的一定是综合的,防控不能依靠一个方法解决所有。像孩子的生活习惯用眼视距,包括望远的时间都要去做好才能整体的做好近视防控,不能说这个月效果好,下个月就有些懈怠了。
关注我了解更多儿童护眼方法。

