欢迎光临散文网
会员登陆 & 注册
手机站
首页
散文
诗歌
杂文
随笔
日记
小小说
散文网
»
科技
»
学习
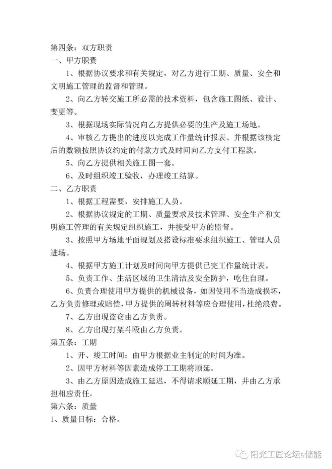
» 范本 | 光伏支架基础工程施工协议
范本 | 光伏支架基础工程施工协议
2023-08-24 17:00 作者:
阳光工匠网晓光
0
人读过
|
我要投稿
联系晓光,回复口令:
84247
范本 | 光伏支架基础工程施工协议,索取完整版「关注公众号:光伏集训营」找晓光
标签:
光伏支架
光伏支架协议
我喜欢(
)
本文
作者的其他文章
范本 | 光伏支架基础工程施工协议的评论 (共
条)
分享到微博
请遵守国家法律
阳光工匠网晓光
发短消息
关注TA
你可能也喜欢这些文章
【邦尼康小贴士】
重度焦虑症患者的25岁。
艾德金融:8月24日恒指强势反弹,科网股全天强势
永磁筒式湿式磁选机:实现矿石精细选矿的绿色技术突破
2021届金领大厨一班学生毕业典礼|学子踏上成功之路
谢谢你,晚安cheemes
简单的自我介绍
2023年开便利店赚钱吗?喜柿优教你如何开店
拼多多怎么控价?(品牌控价必看)
拼多多怎么控价?(品牌控价必看)
最新发布的文章
农发行河津市支行做好年终决算工作
农发行河津市支行持续加强反洗钱工作管理
农发行河津市支行扎实做好安保工作
农发行河津市支行组织开展宪法主题宣传活动
农发行河津市支行开展"挺膺担当,强国复兴"主题团日活动
年终总结2023,布局2024,挑一个目标置顶一整年!
12月20日维护结束,冰雪嘉年华开启!
2023扫文—高热不止 by 黄昏密度
Dive 55 工作的平衡
时尚 | 时尚趋势是如何做出来的?
三星 Galaxy S24 Ultra,HP2SX两亿像素主摄,骁龙8Gen3超频版,钛合金机身,类2K直屏
重庆TOP DECK超牌12月16日游戏王OCG积分赛环境战报
致命公司多人联机mod,汉化游戏下载使用安装教学!
致命公司多人mod,超全MOD模组管理器
战网下载卡在45%登录失败提示2045报错/战网一键下载注册教程!