欢迎光临散文网
会员登陆 & 注册
手机站
首页
散文
诗歌
杂文
随笔
日记
小小说
散文网
»
生活
»
日常
» 高中数学,直接暴涨80+的方法,全靠这份二级结论,选填秒出答案!
高中数学,直接暴涨80+的方法,全靠这份二级结论,选填秒出答案!
2023-06-07 12:05 作者:
傲娇学姐资料库
0
人读过
|
我要投稿
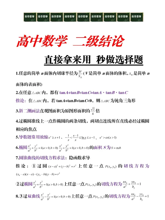
🍆通过网络上各种途径整理了一些高中数学常用二级结论,二级结论可以加快解题步骤,但是请别依赖,需要知其所以然才能够更好的利用,大家学习加油。
标签:
我喜欢(
)
本文
作者的其他文章
高中数学,直接暴涨80+的方法,全靠这份二级结论,选填秒出答案!的评论 (共
条)
分享到微博
请遵守国家法律
傲娇学姐资料库
发短消息
关注TA
你可能也喜欢这些文章
渡魂 第五章:尴尬 =͟͟͞͞(꒪⌓꒪*)
终章(上)
CRM系统讲解——如何实现全流程回访
C:不好听,还想怎么火...(真的是恶评
诸暨IT培训学习:Web前端的职业路线有哪些?
芜湖
影视解说实战培训班,新手0基础入门做影视解说
倪海厦-针灸大成-字幕版全集(1-79)
是时候说再见,“大黄蜂”最终收藏版官图发布,明年正式停产
专业,精准的ChantGPT解答:《热恋冰激凌》舞蹈为什么这么火?
最新发布的文章
农发行河津市支行做好年终决算工作
农发行河津市支行持续加强反洗钱工作管理
农发行河津市支行扎实做好安保工作
农发行河津市支行组织开展宪法主题宣传活动
农发行河津市支行开展"挺膺担当,强国复兴"主题团日活动
年终总结2023,布局2024,挑一个目标置顶一整年!
12月20日维护结束,冰雪嘉年华开启!
2023扫文—高热不止 by 黄昏密度
Dive 55 工作的平衡
时尚 | 时尚趋势是如何做出来的?
三星 Galaxy S24 Ultra,HP2SX两亿像素主摄,骁龙8Gen3超频版,钛合金机身,类2K直屏
重庆TOP DECK超牌12月16日游戏王OCG积分赛环境战报
致命公司多人联机mod,汉化游戏下载使用安装教学!
致命公司多人mod,超全MOD模组管理器
战网下载卡在45%登录失败提示2045报错/战网一键下载注册教程!