矩阵——SET
这是一篇我高三毕业到现在开始写的内容,因为还尚未完成,我个人姑且把它当作是我的oc作品
一.简介
广阔的世界之中,除了人们生活的【真】世界(Real World)之外,还存在复制的【镜】世界(Mirror World),天空的【云】世界(Cloud World),海洋的【汐】世界(Sea World),平面的【维】世界(Square World),以及鲜有人至的【幻】世界(Unreal World)。据传说,后五界存在于【真】世界之上,像一个支盘一样,平衡着【真】世界的运行。
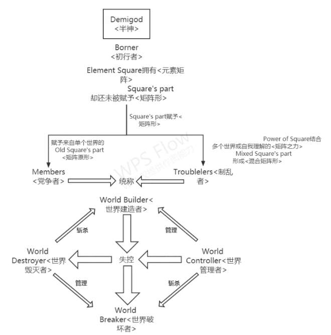
在人群之中,存在着一群能使用<元素矩阵>(Element Square)的使者,他们能凭<元素矩阵>自由地穿梭于除了【幻】世界外的五界,他们在人群之中隐藏自身,自称为<半神>(Demigod)。
随着历史的发展,半神们通过<元素矩阵>,结合除了【真】世界,【幻】世界之外的四界中的力量,构成<矩阵之力>(Power of the Square),最终构成了自己独有的矩阵样式。拥有矩阵却没有<矩阵形>(Square’s part)的半神被称为<初行者>(Borner),而拥有<矩阵形>的人被称为<世界建造者>(World Builder).
在世界建造者中,不少人因为只愿意使用五界中一种世界力量构成的<矩阵形>,而逐渐形成了派阀间的小团体对立。这样的世界建造者被称为<党争者>(Members).而那些不加入派阀斗争,或者使用两种或多种世界混合形成的<矩阵形>的世界构造者,被派阀称为<制乱者>(Troublelers).<制乱者>的存在是党争者所不允许的,所以<党争者>的各派阀领袖——<党首>(Leader),会率领部下甚至是同为<党争者>的敌对派阀,一齐消灭<制乱者>。
二. 主要派阀介绍
1. 五行会(the Five Elements Organization)
【镜】世界派阀
<党首>:陈佩弦

五行会,其宫府位于【镜】世界喜马拉雅山脉。以【镜】世界的构造之力,构造出绝顶的五行元素之力,矩阵形为五元式矩阵形,五行会中只有“金、木、水、火、土”一种构造方式。
2. 自然会(the Natural Organization)
【镜】世界派阀
<党首>:圣·莎罗丽丝

自然会,其宫府位于【镜】世界多瑙河畔。以【镜】世界构造之力,构造出神圣的自然元素之力,矩阵形为四元式矩阵形。自然会中有“风、林、火、山”和“风、土、水、火”两种构造方式。因此自然会中有<四和派>和<四象派>两个并存派阀。
3. 天宫(Sky Palace)
【云】世界派阀
<党首>:李亦清

天宫,其宫府位于【云】世界北冰洋上空对流层,以【云】世界构造之力,构造出奇妙的天相元素之力,矩阵形为三元式矩阵形,天宫中主要有“日、月、星”,“雷、雨、雪”,“明、暗、昏”三种构造方式,因此天宫中有<星宿派>,<天相派>,<天明派>三个并存派阀。
4. 亚特兰蒂斯(Atlantis)
【汐】世界派阀
<党首>:波塞冬

亚特兰蒂斯,其宫府位于【汐】世界大西洋北半球海域。以【汐】世界构造之力,构造出凶猛的潮汐元素之力,矩阵形为四元式矩阵形,亚特兰蒂斯中有“潮、涌、涡、浪”和“汐、冰、流、激”两种构造方式,因此亚特兰蒂斯中有<海潮族>和<冰海族>两个默认种群。
5. 光影教(Dark & Light)
【维】世界派阀
<党首>:镜凌音

光影教,其宫府位于【维】世界未名之地,以【维】世界构造之力,构造出破碎的光影元素之力,矩阵形为二元式矩阵形,光影教中有“光、影”,“黑、白”,“阴、阳”,“有、无”,“未、末”,“始、终”,“生、灭”七种构造方式,但光影教并无并存派阀,始终如一。
三. 只言片语
1. 半神的等级
Lv.0 <凡者>(Mornal):连<元素矩阵>都没有的,生活在【真】世界的普通人。
Lv.1<初行者>(Borner):拥有<元素矩阵>,但还没有被赋予<矩阵形>,无法使用<矩阵之力>。
Lv.2<初创者>(Prime Creator):拥有了被赋予<矩阵形>的<元素矩阵>,能初步使用<矩阵之力>。
Lv.3<天行者>(Sky Walker):已经初步具有战斗能力,并能形成<矩阵形>的<构造方式>。
Lv.4<愚行者>(Fool):不再受非己世界<构造之力>的排斥,并且能形成<矩阵之力>构成的<道具>(Tool)。
Lv.5<掌控者>(Controller):能构建超大<矩阵形>区域内能形成自己的领域。
Lv.6<真·半神>(Real Demigod):能在领域之下,以<世界矩阵>作为基础,掌握一整个世界。
Lv.7<世界管理者>(World Controller):拥有最高权限,能掌握【真】世界外的五个世界。
Lv.8<创始人>(Owner):具有绝对权限的创世神。
2. <最后的神明>(Last God)
世界管理者——天秤座·元天恒
在被<党争者>误认为是<世界破坏者>而被其追杀的三年中,不断探寻自己忘却的身世,最终在【幻】世界找回了自己存在的价值,觉醒了<矩阵·天秤座>(<Square · Libra>)的<管理状态>(Controlling Mode),成为了黄道十二宫最后即位的<世界管理者>。
当然,也是历史上最强,且唯一一位,理论上永远也不会失控的神明。

<矩阵·天秤座>
<Square · Libra>
“只要是矩阵的持有者,即便是神明,也有失控的风险。”
【汐】世界亚特兰蒂斯历史图书馆大厅曾记载道:“历史中,每一千年都会诞生一位神明,至今已诞生了十一位神明……其中,有四位神明失控,堕落成为了<世界毁灭者>,五百年前,诸神大战,十一位神明,均已牺牲。”
3. <矩阵原形>(Old Square’s part)
上古的始祖用单一世界的<构造之力>(Power of Square)构造出的超大<矩阵形>,由各个<派阀>(Organization)的<党首>(Leader)掌管。
4. <世界矩阵>(World Square)
以【真】世界为基础,构建出的五大世界的基础,掌握了<世界矩阵>,就有了那个世界的掌控权。
5. <矩阵形>(Square’s part)
最初的<元素矩阵>,只是<半神>进出【真】世界外的五个世界的通行证,要成为正式的<世界建造者>,还需要<矩阵形>来成为<元素矩阵>控制<矩阵形>的控制方式。
6. 语录收集
“我见到过幻之老者,却从未见过幻神矩阵形……
可能……当时我就身处其中,只是我自己从未察觉……”
——元天恒
“只要是矩阵的持有者,
即使是神明,也有失控的可能。”
——幻之老者
7. 四大构成
(1)<世界建造者>(World Builder)
自称为<半神>的<元素矩阵>使用者,通过使用<矩阵之力>来构建世界。
(2)<世界破坏者>(World Breaker)
<世界建造者>失控后,堕落为<破坏者>(Breaker),通过使用<矩阵之力>来破坏世界。
(3)<世界管理者>(World Controller)
比<世界建造者>与<世界破坏者>权限更高的<神明>(the God)的存在,可以通过<矩阵之力>来连接调用<世界矩阵>以管理世界。
(4)<世界毁灭者>(World Destroyer)
<世界管理者>失控后的形态,堕落的<神明>(the God)化身为<破坏神>(the Fallen God),通过<矩阵之力>来调动<世界矩阵>以毁灭世界。
(5)<劫痕源>
四. 矩阵世界框架图

世界结构图

半神的结构
当这段文字出现时,说明笔者已经准备好要开启这段宏大如史诗的故事了。
首先,我已经决定要将这部作品写成一部宏大的陈述史,我的第一目标不在于要将他故事讲得有多么感人至深发人深省,我要通过作品,向世人展现一个巨大的世界观,一个充满空灵玄幻的世界框架。

