蔡辉解读2022法考民诉法大纲
2022法考大纲变化大吗?2022法考民诉法大纲都有哪些变化?民诉法大纲的变化具体有哪些?法考民诉法专家蔡辉老师将为大家带来2022法考民诉法大纲解读,希望对大家有所帮助。
蔡辉解读2022法考民诉法大纲-1

蔡辉解读2022法考民诉法大纲-2

蔡辉解读2022法考民诉法大纲-3

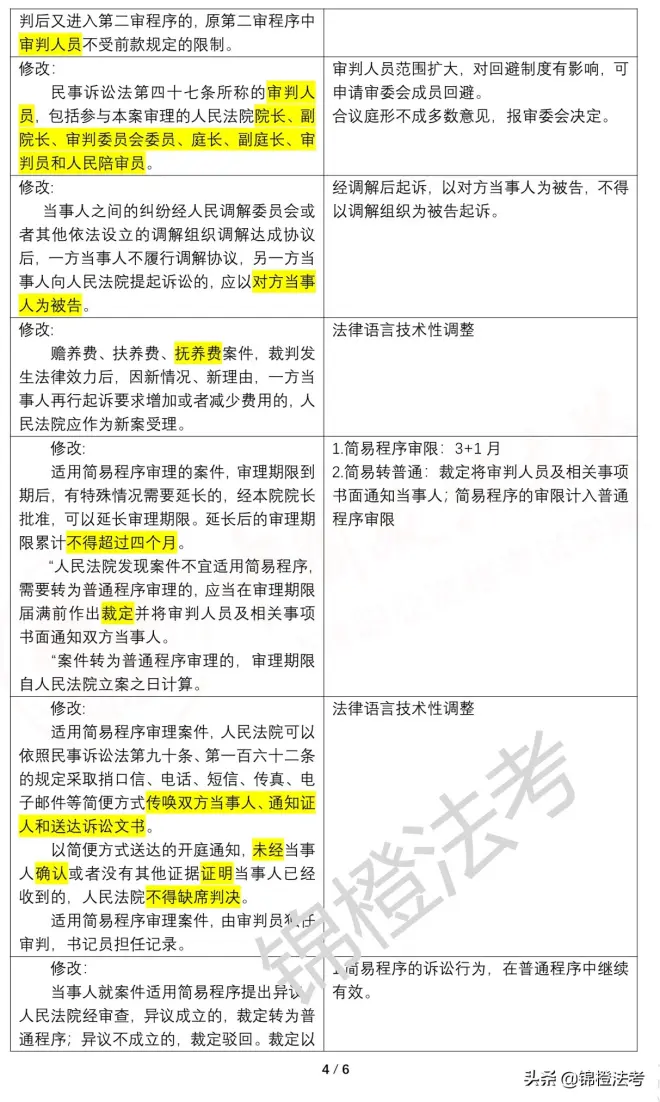
蔡辉解读2022法考民诉法大纲-4

蔡辉解读2022法考民诉法大纲-5

蔡辉解读2022法考民诉法大纲-6

更多2022法考大纲复习资料不断整理中,敬请期待!关注公号【锦橙法考】,回复“法考”,免费领取22法考大纲解读课程哦。

