项目文章Cell Reports Medicine(IF14.3)| 非靶代谢组+H650发现防止糖尿病伤口过度炎

适度的炎症对于标准的伤口愈合是必不可少的。在病理情况下,如糖尿病,长期和难治性伤口与过度炎症有关,表现为持续的促炎巨噬细胞状态。然而,其机制尚不清楚。
2023年7月,中山大学唐冰、邓务国及胡志成团队合作在Cell Reports Medicine (IF14.3)发表了题为“Targeting phenylpyruvate restrains excessive NLRP3 inflammasome activation and pathological inflammation in diabetic wound healing”的研究成果,利用代谢组学技术,以糖尿病足溃疡和非糖尿病伤口皮肤组织为研究对象,提出了一种靶向苯丙酮酸的潜在策略,以防止糖尿病伤口过度炎症。中科新生命为研究提供非靶向代谢组学和H650高通量靶向代谢组学技术支持。

研究材料
糖尿病足溃疡(DFU)和非糖尿病伤口(NDW)临床皮肤组织
技术路线
步骤1:非靶向代谢组学分析和关键代谢物验证;
步骤2:限制苯丙氨酸摄入对炎症和伤口愈合的影响;
步骤3:苯丙酮酸对炎症的影响;
步骤4:LiP-SMap检测巨噬细胞中苯丙酮酸的潜在靶标;
步骤5:苯丙酮酸的结合靶标对炎症小体的影响;
步骤6:苯丙酮酸对炎症小体活性的影响;
步骤7:巨噬细胞中苯丙酮酸的摄取方式研究。
研究结果
1. 代谢组学发现苯丙酮酸在 DFU中积累,其能损害伤口愈合并延长炎症
将DFU和NDW临床皮肤组织进行非靶向代谢组学分析,发现苯丙氨酸代谢紊乱,其中苯丙酮酸在DFU伤口中明显积累。实验发现,DFU伤口中炎症小体NLRP3表达水平升高,NLRP3水平与苯丙酮酸水平呈强正相关关系,且苯丙酮酸以剂量依赖性方式延迟伤口愈合。进一步发现,苯丙酮酸增加了促炎巨噬细胞的数量,促进了促炎巨噬细胞的持续极化,显著增加了伤口中的NLRP3表达水平,并诱导炎症因子水平升高。以上研究表明,苯丙酮酸会引发巨噬细胞极化失衡,导致炎症增加和伤口愈合受损。

2. 限制苯丙氨酸摄入可改善持续性炎症并有益于糖尿病伤口愈合
为进一步探讨是否可以将苯丙酮酸作为治疗靶点来改善糖尿病创面的愈合,给小鼠喂食不同浓度苯丙氨酸(苯丙酮酸的上游代谢物),发现限制苯丙氨酸摄入减少了糖尿病伤口中苯丙酮酸的积累,并明显加速了糖尿病伤口愈合,而体重、血糖水平和食物摄入量不受影响。进一步研究发现苯丙氨酸摄入限制减少促炎巨噬细胞的数量,并增加了促愈合巨噬细胞的数量,抑制促炎巨噬细胞极化,降低NLRP3表达水平。以上结果表明,限制苯丙氨酸摄入可减少糖尿病伤口中苯丙酮酸的积累,减少过度炎症,促进愈合。

3. 苯丙酮酸可被巨噬细胞吸收并促进促炎巨噬细胞表型
为研究苯丙酮酸如何调节巨噬细胞活化,首先确定了苯丙酮酸对糖尿病小鼠骨髓来源巨噬细胞(BMDM)的影响:苯丙酮酸处理后, M1特征基因Nos、Tnf 和Il6的表达上调, M1标志物CD86蛋白水平明显升高,上清液中的IL-1β、IL-18和TNFα增多,NLRP3蛋白水平上调,培养基中caspase-1和IL-1β的水平增加。以上结果表明,苯丙酮酸可以进入巨噬细胞并促进促炎表型。

图3苯丙酮酸被BMDM吸收并触发促炎巨噬细胞表型
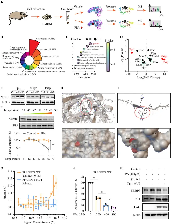
4. PPT1是苯丙酮酸的靶标
为探索苯丙酮酸调节巨噬细胞表型的分子机制,采用化学蛋白质组学(LiP-SMap)筛选与苯丙酮酸结合的蛋白,发现溶酶体途径蛋白最丰富。对溶酶体途径中三种最突出的蛋白质(Ppt1,M6pr和Psap)研究发现,仅在Ppt1敲低后NLRP3蛋白水平显著增加。进一步研究发现,苯丙酮酸可与PPT1蛋白结合, 并显著降低PPT1活性。此外,把两者结合位点突变后回补PPT1蛋白逆转了。以上结果表明,苯丙酮酸结合并抑制PPT1蛋白活性,介导了苯丙酮酸诱导的NLRP3表达上调。

5. 苯丙酮酸通过与PPT1蛋白结合来调节NLRP3棕榈酰化
PPT1是硫酯酶,可从S-酰化蛋白中去除棕榈酸,作者推测苯丙酮酸是否可以调节NLRP3的棕榈酰化。研究发现,PPT1和NLRP3存在相互作用,PPT1缺乏时NLRP3棕榈酰化增加,且C6是NLRP3中的主要棕榈酰化位点。苯丙酮酸可增加NLRP3的棕榈酰化,而添加棕榈酰化抑制剂后,苯丙酮酸对NLRP3的表达水平无影响。以上研究表明,苯丙酮酸可通过结合和抑制PPT1活性来增加NLRP3的棕榈酰化。

6. 苯丙酮酸稳定NLRP3蛋白并促进炎症小体活化以触发促炎巨噬细胞表型
研究者发现苯丙酮酸显著增强NLRP3的蛋白质稳定性,减少NLRP3自噬降解,增强了NLRP3和衔接蛋白ASC之间的相互作用,并且苯丙酮酸与PPT1结合促进了巨噬细胞的促炎表型。当抑制BMDM中的NLRP3时, 苯丙酮酸无法再上调M1相关特征基因。以上研究表明,苯丙酮酸通过增强NLRP3的蛋白质稳定性和促进炎症小体活化来促进促炎表型。

7. 苯丙酮酸以CD36依赖性方式进入巨噬细胞
为探索BMDM中苯丙酮酸摄取的关键因素,作者发现苯丙酮酸显著提高CD36 mRNA的表达水平,提高BMDM表面CD36受体表达;敲低潜在结合蛋白CD36后苯丙酮酸摄取显著降低。下调CD36表达后,苯丙酮酸无法增加NLRP3表达水平或激活炎症小体,并可逆转苯丙酮酸诱导的IL-1β、IL-18和TNFα分泌增加。以上研究表明,巨噬细胞中CD36在苯丙酮酸摄取及其促炎作用中起关键作用。

小结
本研究发现苯丙酮酸通过CD36进入巨噬细胞,结合并抑制PPT1蛋白的酶活性,导致NLRP3蛋白棕榈酰化增加,增强NLRP3蛋白的稳定性,减少溶酶体的降解,促进NLRP3炎性小体的活化和炎症因子的释放,最终引发促炎巨噬细胞表型。本研究为糖尿病伤口过度炎症治疗提出了一种新的策略,为疾病临床治疗提供了新的思路。
中科优品推荐
【中科新生命】提供非靶向代谢组学、靶向代谢组学服务分析,为您的研究保驾护航!欢迎感兴趣的老师前来咨询。





