【攻略】弹丸论破1 - 白金攻略+疑难解析
感谢你关注B站【李卡农不姓李】白金攻略
*本攻略仅适用于重制版,也就是弹丸论破1&2Reload。
游戏名称:弹丸论破/枪弹辩驳1&2Reload
开发商:Spike Chunsoft
发行时间:2017年
游戏类型:PUZ推理游戏
游戏版本:PS4(繁中)
使用平台:PS5(未遇到BUG)
攻略时间:2022年
剧情模式
一、人物名称
当你第一次进游戏,会有大量的名字出现在你眼前。不用刻意去记,随着游戏剧情的开展,你会慢慢记住这些名字。
二、黑白熊徽章
1、徽章用途:①消耗徽章换礼物;②通关后可以换游戏相关资料
2、徽章获取:①调查隐藏位置;②班级审判后奖励;③学院模式最终奖励
3、徽章用法:初期有徽章就无脑到【福利社】玩扭蛋抽礼物。当扭蛋机重复率达到100%时,说明你已经抽完扭蛋机里面的所有礼物了,白金党必须冲到100%。
*礼物只有1个时不要送好友,因为有礼物全收集奖杯(所有礼物必须保持至少1个)。剧情模式不用太在意送礼,选择自己喜欢的伙伴就好,通关后可以在学院模式补全。
4、隐藏徽章位置



三、好友系统
1、好友系统介绍:玩家与其他伙伴互动和送礼会增加亲密度,每到一定亲密度会解锁技能、SP上限和剧情。特别注意,每个章节都有不可互动和心情失落的伙伴。心情失落的伙伴虽然可以互动,但不增加亲密度!
2、每章节不可互动伙伴
第一章:无(建议按照主线,先冲舞园同学)
第二章:十神、不二咲
第三章:腐川、石丸
第四章:雾切、翔、大神、朝日奈
第五章:雾切、翔
3、伙伴互动选项及礼物喜好
每个礼物都有编号,请对号入座。

学院模式
一、基本介绍
这个模式有两个目的:1、补伙伴好感度。 2、与所有伙伴约会解锁特殊礼物(收集101-114礼物)。建议先把所有伙伴的好感度补满(查看通讯录,只要伙伴名称有星星就说明当前伙伴的好感度已经满了),然后再逐个攻略伙伴的约会事件。
二、流程说明
每轮会有51天,最后制作出“魔法师黑白熊”会有真结局,失败则是继续循环,从第一天开始。一周目最后不求完成目标,继续循环即可。要白金,至少需要4周目。
三、行动设定说明
1、初期
初次看见行动设定会比较懵。我推荐一个无脑分配方法。男生组,最后3个人打扫,其余人全部采集。体力橙色就睡觉,否则可能会跳过灰色体力直接病倒,强制休息3天。

2、中期
在你采集约4级左右,每个任务的压力不会那么大,如果提前完成目标,就制作消耗品[作弊小抄],提高团队等级。这个等级我还是建议让全队平均,挨个吃。
3、后期
在你采集约6/7级左右,你已经很熟悉套路了,就可以在开始阶段制造工具,提升工作效率。只要完成目标,就可以继续做消耗品[作弊小抄]。这时候,你的打扫伙伴也很强了,之前是3个,现在应该可以撤出1位开始采集。
4、成型
在你采集8/9级开始,你已经可以在游戏里横着走了。打扫伙伴的等级应该也8级以上了,这时候只需要1个就行(看具体情况),其余的全部采集。

四、行动设定小技巧
1、在游戏中后期时,可以固定两三个人在厨房采集,为自己适当补充体力药。后期甚至可以做到全程嗑药全员完全不休息;
2、[扫除大师]比[作弊小抄]好做,如果你的打扫团队比较弱,也可以适当升级;
3、在游戏中后期开始阶段,一定要多制造工具,可以让你的采集事半功倍;
4、中后期如果前面几个任务完成比较快,可以提前做后面的任务,做必需品。如CI晶片至少20、秘密诗集至少30、油漆至少50、希腊雕刻至少10。因为魔法熊是肯定要做的,提前为魔法熊备点材料。
5、之前说过人物体色橙色就要睡觉,但后期如果你在工具栏里制作了【安全眼镜】,就可以再干一票再睡。(不管你有多强,人物蓝色了必须睡觉或吃药)
五、目标材料一栏

六、约会事件说明
1、关于外出票
做完黑白熊的任务就会给“票”,1个“票”对应一次约会事件。每张票都很宝贵,不要浪费。
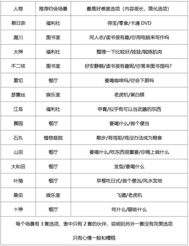
2、约会好感度技巧
跟伙伴约会时一共可以选6个场景,每个伙伴针对每个场景都会有专属的对话选项,而每个选项又对应可以获得的好感度,分别为高兴、一般、糟糕。因为外出票很宝贵,我们为了追求最大效率,尽量选择一个场景就好,摸清他所有的高兴选项,开刷!
3、刷约会好感度建议

4、特殊提示
一定要分清我说的好感度(普通好感度=互动增加;约会好感度=外出票创造的好感度)
注意事项1:制作攻略时,我正在玩2代,进入下一轮回是不继承外出票的,所以1代我记得应该也不继承。
注意事项2:约会好感度无法继承,也就是说在一个轮回里,必须把你攻略的当前伙伴的约会好感度弄到最高。
5、真结局达成条件
成功制作魔法师黑白熊 + 伙伴约会好感度最高,只有满足这两点,最后才能看到伙伴的真结局。当扭蛋100%之后,你还差14个礼物,这14个礼物就藏在14个伙伴真结局当中。
七、奖杯介绍
1、流程杯(7个):无须赘述,完成即跳。
2、全员亲密度MAX:通讯录所有人有“星星”即可。
3、999黑白熊徽章:一般情况在学院模式四五周目后都会999,假设还未到目标,可以在通关模式下选择序章刷徽章。(学院模式每次做完魔法师黑白熊送200,四周目就是800)
4、完成学院模式:流程杯
5、观看学院模式所有结局:在制作完魔法熊的基础上,完成伙伴约会事件达到max时,会出现该伙伴的真·结局。所有的伙伴都获得真结局后跳杯
6、收集所有礼物:礼物分为三大块(1、扭蛋机要把重复率冲到100%,且每个礼物都有1个;2、正篇通关后会得到礼物 3、伙伴约会事件真结局送礼物。其中,最难的是真结局礼物,很耗时。)
7、SP奖杯x2:有很多伙伴的好感度都是奖励SP,无难度。
8、未受伤通过审判:不要有判断失误的情况。(建议序章完成,如果还是出错,可以参考我的全审判攻略)
9、未重试通过审判:两种方法(1、想完全体验游戏的玩家,每个选项只要选择成功后都存档,以此类推)
10、500杂音:很多人说是流程杯,也会有意外。通关后若未跳杯,直接按照通关选章节模式,选第三章/第四章,记得每轮讨论留1-2分钟,否则会翻车(中等难度/最高难度都可以,正常审判下来)
11、未使用集中力通过审判:推荐序章完成,审判时有个集中力,前期不需要,建议不要按(PS是R1键)
弹丸论破全系列(1&2Reload、绝望少女、V3)游戏白金攻略都在这里更新
感谢你关注B站【李卡农不姓李】

