欢迎光临散文网
会员登陆 & 注册
手机站
首页
散文
诗歌
杂文
随笔
日记
小小说
散文网
»
生活
»
日常
» 七年级下学期地理,各单元核心要点总结,每天背诵一遍,下学期考试不低95分
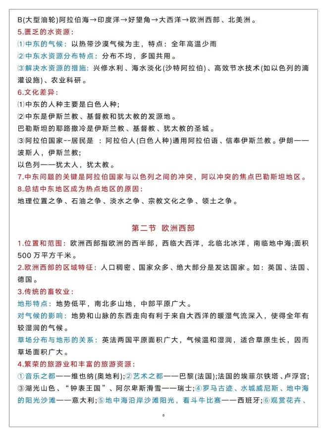
七年级下学期地理,各单元核心要点总结,每天背诵一遍,下学期考试不低95分
2023-02-21 17:02 作者:
衡水中学刘老师
0
人读过
|
我要投稿
七年级下学期地理,各单元核心要点总结,每天背诵一遍,下学期考试不低95分
标签:
我喜欢(
)
本文
作者的其他文章
七年级下学期地理,各单元核心要点总结,每天背诵一遍,下学期考试不低95分的评论 (共
条)
分享到微博
请遵守国家法律
衡水中学刘老师
发短消息
关注TA
你可能也喜欢这些文章
统招专升本B站最全科普,没有之一!(专科生I专插本I专接本I专转本I自考本...
低脂低卡餐,家常美味蒜苗炒鸡蛋
什么是FCC-ID认证,如何办理呢
魔兽世界台服哪个服务器人多 台服游戏游玩教程
魔兽怀旧服:中国玩家逆袭,移民也能打第一,单坦81分速通奥杜尔
混分成就巅峰!能够带你脱离出生分段的玄学做法第3代,它来了!
济宁哪个医院做无痛胃镜做的好 济宁医大医院胃镜
三国杀神张角原画一些细节的个人解读
3306点,股类基金该投多少?
经营自动贩卖机都需要哪些费用?
最新发布的文章
农发行河津市支行做好年终决算工作
农发行河津市支行持续加强反洗钱工作管理
农发行河津市支行扎实做好安保工作
农发行河津市支行组织开展宪法主题宣传活动
农发行河津市支行开展"挺膺担当,强国复兴"主题团日活动
年终总结2023,布局2024,挑一个目标置顶一整年!
12月20日维护结束,冰雪嘉年华开启!
2023扫文—高热不止 by 黄昏密度
Dive 55 工作的平衡
时尚 | 时尚趋势是如何做出来的?
三星 Galaxy S24 Ultra,HP2SX两亿像素主摄,骁龙8Gen3超频版,钛合金机身,类2K直屏
重庆TOP DECK超牌12月16日游戏王OCG积分赛环境战报
致命公司多人联机mod,汉化游戏下载使用安装教学!
致命公司多人mod,超全MOD模组管理器
战网下载卡在45%登录失败提示2045报错/战网一键下载注册教程!