易基因: WGBS等揭示SOX30甲基化在非梗阻性无精症中的表观遗传调控机制|项目文章
大家好,这里是专注表观组学十余年,领跑多组学科研服务的易基因。
不孕不育是生殖健康中非常严重的问题之一。约一半不孕不育由男性因素引起,其中约15%为精液中完全没有精子的无精症。无精症分为梗阻性无精症(obstructive azoospermia,OA,约占40%)和非梗阻性无精症(non-obstructive azoospermia,NOA,约占60%)。OA伴睾丸生精功能正常是由于排液管物理梗阻而不能产生成熟精子的结果; NOA是人类男性不育最严重的形式,是睾丸生精异常而无法产生睾丸精子的结果。截至目前超过80%的NOA病因不明。
越来越多的证据表明,生殖细胞中正常的甲基化模式与男性生育力高度相关。表观遗传学变化是否与NOA疾病相关尚不清楚。
2020年03月06日,陆军医科大学(第三军医大学)预防医学院毒理学研究所韩飞教授等为第一作者,曹佳教授、刘晋祎教授为通讯作者以"Epigenetic Inactivation of SOX30 Is Associated with Male Infertility and Offers a Therapy Target for Non-obstructive Azoospermia"为题在《Mol Ther Nucleic Acids》杂志发表研究论文。该研究通过对OA和NOA患者之间的睾丸活检标本中的DNA甲基化进行全基因组比较分析,鉴定出SOX30为不孕不育的关键男性特异性因子,为人类NOA疾病的治疗提供了前瞻性靶点。深圳市易基因科技有限公司提供本研究的DNA甲基化测序(WGBS)分析服务。

标题:Epigenetic Inactivation of SOX30 Is Associated with Male Infertility and Offers a Therapy Target for Non-obstructive Azoospermia(SOX30的表观遗传失活与男性不育有关,并为非梗阻性无精症提供了治疗靶点)
发表期刊:Molecular Therapy-Nucleic Acids
发表日期:2020年03月06日
影响因子:IF 8.8
技术:全基因组重亚硫酸盐测序(WGBS)等
样品:
睾丸活检标本取自OA和NOA患者(排除既往有睾丸损伤的患者)
OA对照组:从326名OA患者中选择15名年龄在20-42岁的OA男性作为对照组织
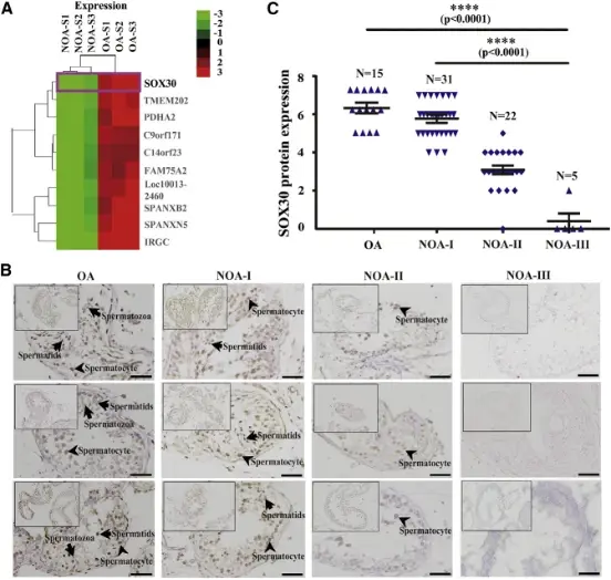
NOA测试组:从176名NOA患者中选择58名年龄在20-45岁的NOA男性,包括31例无精子(spermatozoa)NOA患者(NOA-I)、22例无精细胞(spermatid)患者(NOA-II)和5例无精母细胞(spermatocyte)NOA患者(NOA-III),提取DNA进行DNA甲基化分析

摘要
非梗阻性无精症(NOA)是最严重的男性不育形式,然而NOA病因尚不清楚,导致缺乏临床治疗。本研究对NOA患者的DNA甲基化进行了全基因组比较分析,并将SOX30鉴定为NOA患者睾丸组织中启动子区域最显著的高甲基化基因。SOX30启动子高甲基化直接导致其在NOA中表达沉默,SOX30表达水平下调与NOA疾病严重程度相关。小鼠中Sox30缺失特异性的影响睾丸发育和精子发生,导致睾丸中完全没有精子,从而导致男性不育,但不影响卵巢发育和女性生育力。Sox30缺失小鼠模型的病理学和睾丸大小与NOA患者高度相似,成年期Sox30缺失小鼠中Sox30重新表达可逆转睾丸病理损伤并恢复精子发生。在Sox30缺失小鼠中重新表达Sox30后,重新发生的精子具有开始妊娠的能力。此外,Sox30重新表达的Sox30缺失小鼠的雄性后代仍能生育,这些雄性后代及其子代可以正常生活1年以上,且体貌与野生型小鼠相比无显著差异。综上所述,SOX30甲基化失活会特异性影响精子发生,可能导致NOA疾病,而SOX30重新表达可以成功恢复精子发生和实际生育力。本研究进一步加深了对NOA发病机制的理解,为NOA疾病的治疗提供了一个有希望的靶点。

图形摘要:SOX30与人类NOA疾病发展示意图
在出生后睾丸中,当启动子未甲基化时,SOX30高表达,精子发生正常。当启动子高甲基化时,SOX30表达沉默,精子发生受限,NOA疾病发展。
研究结果:
(1)SOX30在NOA患者的睾丸组织中高甲基化

图1:SOX30被鉴定为NOA睾丸组织中的高甲基化基因
与OA睾丸组织相比,NOA睾丸组织中不同基因区域的DNA甲基化水平。箭头表示NOA中的高甲基化区域。
通过全基因组DNA甲基化分析,将SOX30鉴定为NOA样品中5号染色体(Chr5)上的优先甲基化基因。Circos图显示OA和NOA样品中的Chr5甲基化模式。染色体区、GC水平,重复序列水平、基因序列水平、OA样本甲基化水平和NOA样本甲基化水平在Circos图中由外到内依次显示。箭头表示NOA样品中SOX30基因的优先甲基化位点。橙色框代表SOX30启动子。与SOX30表达负相关的高甲基化CpG位点用红色箭头表示。
NOA和OA患者的其他独立睾丸组织样本中SOX30差异甲基化位点的分层聚类。关键颜色条表示甲基化水平。NOA-S1、NOA-S2、NOA-S3、OA-S1、OA-S2和OA-S3分别代表NOA-Sample1、NOA-Sample2、NOA-Sample3、OA-Sample1、OA-Sample2和OA-Sample3。

表1:OA和NOA患者睾丸组织中的3号染色体、18号染色体和5号染色体启动子区DMR的高甲基化基因
(2)SOX30启动子高甲基化沉默与NOA高度相关

图2:通过高甲基化沉默的SOX30与NOA密切相关
三例OA(OA-S1,-S2,-S3)患者和三例NOA(NOA-S1,-S2,-S3)患者睾丸组织中差异表达基因(≥2倍)的分层聚类分析,以及SOX30作为NOA患者优先沉默基因的鉴定。颜色条表示mRNA表达水平。
在OA和NOA患者的睾丸活检标本中进行SOX30的IHC染色。NOA-I、NOA-II和NOA-III分别代表无精子的NOA患者,无精细胞的NOA患者和无精母细胞的NOA患者。箭头代表精子、精子细胞和精母细胞。标尺代表20μm。
在OA和NOA患者的睾丸活检标本中定量检测SOX30的IHC染色,****p<0.0001。
(3)Sox30基因缺失会特异性的影响睾丸发育和精子发生,导致不育

图3:Sox30是男性生育和睾丸发育所必需的基因
分析不同Sox30基因型小鼠的生育力。+/+代表野生型小鼠(Sox30),-/+代表杂合小鼠(Sox30+/+-/+),-/-代表纯合小鼠(Sox30-/-)。
qRT-PCR和WB分析Sox30在具有指定基因型小鼠睾丸中的表达**p<0.01。β-肌动蛋白用作内部对照。
在Sox30、Sox30+/+-/+和Sox30-/-小鼠中分别分析睾丸的形态和重量(Sox30:n=15,Sox30+/+-/+:n=19,Sox30-/-:n=14)**p<0.01。
比较Sox30-/-小鼠在不同发育阶段(出生后40天、120天和180天[dpp])的睾丸重量**p<0.01。
从5个月以上的Sox30(n=10)、Sox30+/+-/+(n=10)和Sox30-/-(n=10)小鼠中显示附睾和睾丸切片的H&E染色。附睾中的箭头表示精子。睾丸中的箭头表示精子和精细胞。
(4)Sox30-/-小鼠模型的病理学和睾丸大小与NOA患者相似

图4:Sox30-/-小鼠模型的病理学和睾丸大小与NOA患者相似
比较人NOA患者和Sox30-/-小鼠在6个月(n=10)和8个月(n=8)发育时期睾丸的H&E染色。在6个月大的Sox30缺失小鼠中,几乎仅观察到精母细胞样细胞、精原细胞和支持细胞。在8个月大的Sox30缺失小鼠中观察到一些精母细胞样细胞,几乎只有精原细胞和支持细胞。
比较不同年龄NOA患者的睾丸体积。NOA-II+III(≤30)表示≤30岁的NOA-II和NOA-III患者,NOA-II+III(>30)代表>30岁的NOA-II和NOA-III患者。
比较OA和NOA患者的睾丸体积****p<0.0001。
(5)Sox30缺失导致的不孕症可通过Sox30重新表达来恢复生育力

图5:Sox30-/-小鼠的不育可以通过Sox30的重新表达来恢复
Sox30、Sox30+/+-/-和Sox30重新表达的Sox30-/-(Sox30loxp/loxp)小鼠的睾丸和附睾的H&E染色。
在Sox30-/-小鼠中重新表达Sox30后,通过生育力分析评估重新发生的精子的生育力。
在Sox30(n=5)、Sox30+/+-/-(n=8)和Sox30loxp/loxp(n=14)小鼠中分析睾丸的重量。

图6:不同基因型小鼠睾丸的病理形态
Sox30\Sox30+/+-/-和Sox30重新表达的Sox30-/-(Sox30loxp/loxp)小鼠的睾丸和附睾的H&E染色。
B-C. Sox30、Sox30+/+-/-和Sox30loxp/loxp小鼠睾丸中Sox30表达的qRT-PCR(B)和WB(C)分析***p<0.001。β-肌动蛋白用作内部对照。
易基因小结:
本研究通过对OA和NOA患者睾丸活检标本的全基因组重亚硫酸盐测序(WGBS)分析,揭示了SOX30的甲基化失活会特异性地影响睾丸发育和精子发生,可能导致NOA疾病,SOX30重新表达可以成功恢复精子发生和实际生育能力。本研究为人类NOA疾病提供了重要的治疗靶点。

关于易基因全基因组重亚硫酸盐测序(WGBS)
全基因组重亚硫酸盐甲基化测序(WGBS)可以在全基因组范围内精确的检测所有单个胞嘧啶碱基(C碱基)的甲基化水平,是DNA甲基化研究的金标准。WGBS能为基因组DNA甲基化时空特异性修饰的研究提供重要技术支持,能广泛应用在个体发育、衰老和疾病等生命过程的机制研究中,也是各物种甲基化图谱研究的首选方法。
易基因全基因组甲基化测序技术通过T4-DNA连接酶,在超声波打断基因组DNA片段的两端连接接头序列,连接产物通过重亚硫酸盐处理将未甲基化修饰的胞嘧啶C转变为尿嘧啶U,进而通过接头序列介导的 PCR 技术将尿嘧啶U转变为胸腺嘧啶T。
应用方向:
WGBS广泛用于各种物种,要求全基因组扫描(不错过关键位点)
全基因组甲基化图谱课题
标志物筛选课题
小规模研究课题
技术优势:
应用范围广:适用于所有参考基因组已知物种的甲基化研究;
全基因组覆盖:最大限度地获取完整的全基因组甲基化信息,精确绘制甲基化图谱;
单碱基分辨率:可精确分析每一个C碱基的甲基化状态。

易基因科技提供全面的DNA甲基化研究整体解决方案。
参考文献:
Han F, Jiang X, Li ZM, Zhuang X, Zhang X, Ouyang WM, Liu WB, Mao CY, Chen Q, Huang CS, Gao F, Cui ZH, Ao L, Li YF, Cao J, Liu JY. Epigenetic Inactivation of SOX30 Is Associated with Male Infertility and Offers a Therapy Target for Non-obstructive Azoospermia. Mol Ther Nucleic Acids. 2020 Mar 6;19:72-83.

