欢迎光临散文网 会员登陆 & 注册

沙利文:2023医药研发外包服务市场行业研究报告(附下载)

2023-08-05 15:55 作者:营销人星球  | 我要投稿

关于报告的所有内容,公众【营销人星球】获取下载查看

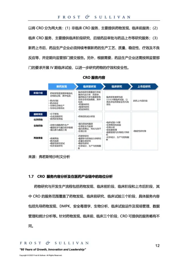
核心观点

受到人口老龄化、可文配收入增加、慢性病负担加重以及突破性药物的积极开发等因素的推动,美国医药市场保持增长态势。美国医药市场在增长率方面高于全球医药市场,尤其是生物药方面,主要系几款重磅生物药的销售收入表现良好,推动了市场的增长。同时,新的原研生物药也在不断获批。2021 年,美国医药市场生物药市场规模为1,337 亿美元,预计 2030 年将增长至 3,090 亿美元。化学药品方面,2021 年化学药品市场规模为 4,249 亿美元,预计 2030 年将增长至 5,068亿美元。

报告来源























免责声明:营销人星球尊重知识产权、数据隐私,只做内容的收集、整理及分享,报告内容来源于网络,报告版权归原撰写发布机构所有,通过公开合法渠道获得,如涉及侵权,请及时联系我们删除;如对报告内容存疑,请与撰写、发布机构联系。

沙利文:2023医药研发外包服务市场行业研究报告(附下载)的评论 (共 条)

分享到微博请遵守国家法律