大龄在职跨考!努力的人生没有终点—华中师大347考研经验
24华中师范大学心理学上岸经验分享
【发布声明】本文源自学生投稿,转载请申请
【推荐理由】大龄三跨考生,华中347经验分享
考研背景
我是一名大龄三跨在职考生,集各种“非主流”于一体,如工科跨考心理学,自考本科升到211硕士研究生,大龄考研,在职考研。23年考研总分370+,成功上岸华中师范大学应用心理专硕。
首先要明确考研目标,我对院校的要求为:双一流、湖南及周边、非全日制、书目少,于是我选择了华中师范大学,最终华中也选择了我,双向奔赴的考研才是有意义的,对吧~
学校信息
华中师范大学是211、双一流高校,坐落在湖北省武汉市,其中心理学院坐落在南湖校区,拥有全新的硬件设施,校园风景十分秀丽。华中师范大学心理学专业名列前茅,在第四轮高校学科评估中被评为B+,是一所名副其实的双一流高校。但是,华中的分数线却十分“接地气”,往年均保持着国家线的录取水平,还招收大量调剂生。虽然今年情况有所变化(简言之华中也开卷了),但仍然是一所心理学考研的宝藏高校。
华中师范大学应用心理分为3个方向招生,分别是:临床与咨询、儿童发展与教育、人才测评与管理。3个方向初试科目一样,复试科目不同,分数线同为356分,最终根据不同方向排名分别录取。

按照23年情况,咨询方向复试比约为2.1:1,可见近年社会对心理咨询的需求十分火热,也说明华中的咨询方向得到了社会认可,未被咨询方向录取的考生可以选择分流至儿童或管理方向。儿童方向复试比约为0.9:1,管理方向复试比约为0.3:1,相比之下复试竞争就没有那么激烈了。
考研经验
一、时间规划
在职考生面临的最大问题就是时间不够,如何有效规划、高效复习是我们能否顺利上岸的关键所在。下面我从长期规划和短期规划两方面分享一下我的时间安排。




二、专业课经验
1、资料使用:
《心理学与生活》
《普通心理学》
《普通心理学学习手册》
《发展心理学》
《儿童青少年发展心理学》
《社会心理学》
《人格心理学(郭永玉、贺金波)》
《人格心理学(郑雪)》
《人格心理学(陈会昌译)》
2、课程:勤思
华中应心专硕是自命题,主要考普心、发心、社心、人格四个科目,题型为:单项选择题、名词解释、简答题、论述题,题量较大,十分考验答题速度,并且出题灵活,这也带来个好处,遇到记忆不深的知识点言之有理即可,也可以得分。
借用张某峰老师的一句话:专业课一定要报班。因为华中专业课看似仅4个科目,但实际上包含了6本书,阅读量十分大(尤其对于在职考生,有效学习时间远远不够),但考试范围却不是每一章都会考,因此如何抓住重点、有的放矢是实现高效备考的核心技巧。
3、科目突破技巧

4、关于勤思的初试班,我觉得相比其他机构有两大特点:一是价格实惠,其他机构初试班通常3000+起步,上不封顶,而勤思价格实惠,课程规划也很全面(包括考点狂背、考点特训、答题技巧训练、科目模考等),实乃性价比之选。二是提供复习资料,这是勤思与其他机构的最大不同,尤其适合于在职考生。设想一下,当其他考生苦于上班无法偷偷背书时,你大大方方地对着电脑“摸鱼”(不要同情资本家!),岂不是比竞争对手多了很多复习时间?要知道,咱在职考生缺的不是记忆力,也不是背诵技巧,而是复习时间呀!
公共课经验
一、关于政治
书目:《精讲精练》《1000题》《冲刺8套卷》《冲刺4套卷》《形势与政策》《腿姐冲刺背诵手册》
课程:徐涛网课
1、政治是全国统考卷,主要有单项选择题、多项选择题、简答题等三种题型。得选择题者得政治,因此前期复习主要针对选择题,大题后期背肖四即可。
2、题型攻破:
题型
参考书目及课程
通关技巧
选择题
《精讲精练》
《1000题》
《冲刺8套卷》
《冲刺4套卷》
《形势与政策》
《腿姐背诵手册》
徐涛网课
1. 7月份开始学政治,可以先看肖秀荣的精讲精练,再看徐涛的网课,最后做《1000题》。
2. 每道做错的题一定要弄懂为什么错,做对的题也要弄懂为什么对,尤其今年选择题跟往年相比有一些变化,所以更加要注重打好基本功。
3. 9月底基本上可完成政治一轮复习,10月份再过一遍重点内容(书上标注的重点),之后做《肖8》,每一道选择题都要弄懂,大题可看可不看。
简答题
《冲刺4套卷》
1. 12月上旬开始做《肖4》,选择题全部弄懂,同时开始攻克大题,全部重心浓缩成一个字——背,早上背一遍,晚上背一遍,可根据答案组织自己的大体框架,注意逻辑和层次。
二、关于英语
书目:墨墨背单词,《恋练有词》《句句真研》《张剑黄皮书(北教版)》《阅读的逻辑》《考研英语写作白皮书》
课程:田静网课
1、华中应心专硕考英语二,是全国统考卷,主要题型有:完形填空、阅读、新题型、翻译、小作文、大作文。
2.单词是基本功,但不需要占用大块时间,更不需要上网课,利用碎片时间背单词即可,尤其适合在职考生。在这里强烈推荐墨墨背单词,里面的助记真的好用。
3.语法学习并非为了写句子,而是为了搞懂每个句子的逻辑结构,跟着田静的《句句真研》即可,书+网课食用更佳。另外,书上的例句和练习一定要练,掌握了主谓宾的划分,就发现长难句也就那么回事。
4.题型攻破:
题型
参考书目及课程
通关技巧
完形填空
/
1. 完全放弃,全选B可得2.5分。
阅读
《张剑黄皮书(北教版)》
《阅读的逻辑》
1. 黄皮书必备,基础不好的同学强烈推荐北教版。书上有每个句子的结构划分及翻译,一定要配套手译本自己动手翻,搞懂每一个句子的结构,非常有助于培养语感,看到长难句不再紧张害怕。
2. 刚开始一篇阅读做2小时很正常,主要求质量,后面速度会不断加快,不用担心。
新题型
《张剑黄皮书(北教版)》
1. 通常比较简单,读懂大概意思就可选对,无须刻意练习,10月份再做题都可以。
翻译
《张剑黄皮书(北教版)》
1. 英译中做到“信达雅”比较难,但拿基础分还是很简单的,搞清楚主要单词的意思和句子的结构,然后进行“猜译”。
小作文
《考研英语写作白皮书》
1. 考书信,背模板,不同书信之间的区别在于开头和结尾的不同,中间部分注意分层1、2、3点写即可。
大作文
《考研英语写作白皮书》
1. 考图表,背模板,准备一篇静态模板和一篇动态模板,二者之间的区别主要是首段的不同,中间及结尾的内容根据模板填词即可。
备考心得
1、关于心态:考研考的是心态,中间会遇到无数次低落、放弃、怀疑,这是正常的,恰恰说明你在突破舒适圈。这时需要的是坚持,同时需要劳逸结合,放纵一把容易再次保持热情和新鲜感。
2、关于时间:对在职考生而言,如何高效利用时间是备考重点。要有效区分整块时间、碎片时间,充分利用才能做到事半功倍。
3、关于环境:学习环境建议选在安静、没有打扰的场地,图书馆或自习室是个不错的选择,在家备考是很难坚持下来的。
4、关于支持:寻找1~3名研友,可以线上也可以线下,遇到困难时相互帮助,面临迷惘时互相鼓励,结伴而行可让我们走得更远。
5、关于动力:考研动机是整个考研的基础,关系到后续所有的备考行动。在长达一年的备考时间里,会遇到很多艰难、茫然的时刻,坚定的考研动机能为你提供源源不断的信心和动力。
6、关于课本:虽然华中专业课仅考4门,但课本其实还是挺多的,尤其面对一门课有两本书时,往往会有些迷惘,不知道从哪里下手。这时我们需要将内容揉起来,形成一个框架(如思维导图),这样在答题时会更有逻辑感。
7、关于背书:记住四个字——反复多次,这也是我们在普心中所学习的人的记忆机制,通过复述可将短时记忆转为长时记忆,因此一次背不出不要紧,坚持背下去就能柳暗花明。同时也不用担心背不完,没有人能把所有的知识点都背下来,跟着辅导班抓重点抓关键就好。
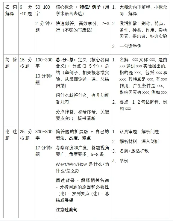
8、关于题型

写在最后
有梦想就去追吧,教育是一种最大投资。用普心的最后一段话来结束吧:在人有限的生命中,没有人能实现自己所有的潜能,达到自己所有的愿望,体验到生命所能给予的一切经验。但是,每个人都可以通过对人生目标的不断追寻和努力,在人类发展历史上留下自己生活的足迹。

