电磁屏蔽和散热材料及器件愈发重要,5G时代将有何需求?
5G时代高频率的引入、硬件零部件的升级以及联网设备及天线数量的成倍增长,这对产业链上相关的材料提出了新的要求和挑战:设备与设备之间及设备本身内部的电磁干扰无处不在,电磁干扰和电磁辐射对电子设备的危害也日益严重;同时伴随着电子产品的更新升级,设备的功耗不断增大,发热量也随之快速上升。未来高频率高功率电子产品的瓶颈是其产生的电磁辐射和热,为了解决此问题,电子产品在设计时将会加入越来越多的电磁屏蔽及导热器件。因此电磁屏蔽和散热材料及器件的作用将愈发重要,未来需求也将持续大幅增长。

电磁屏蔽材料与导热界面材料
1.电磁屏蔽材料
电子设备在通电启动之后,其内部的电流产生电磁波,这种电磁波会对周边其他电子设备的信号接收、发送进行干扰,在严重时甚至会中断其他电子设备的工作。
电磁屏蔽产品是利用电子屏蔽材料对电磁波进行反射和吸收,通过阻断电磁波的传播路径从而实现对电磁波的隔离屏蔽,由于空气与屏蔽材料的交界面上阻抗的不连续,入射波会被反射回来,而进入屏蔽材料体的部分电磁波会被屏蔽材料进行衰减和吸收。

针对电子设备的电磁屏蔽主要有2种方式:一种是电子设备的结构本体,通常是由钢板、铝板、铜板或金属镀层、导电涂层等制成;另一种是屏蔽衬垫,是一种具有导电性的电磁屏蔽产品,专门用于解决结构本体缝隙处的电磁屏蔽问题,通常是由金属、塑料、硅胶和布料等材料通过冲压、成型和热处理等工艺方法加工而成。

2.导热材料
导热界面器件通常是用于填充发热元件与散热元件之间的空气间隙,利用导热界面器件的特性提供导热效率。通过对粗糙不平的结合表面填充,用导热系数远高于空气的热界面材料替代不传热的空气,使通过热界面的热阻变小,提高半导体组件的散热效率,行业又称“热界面材料”。

电磁屏蔽和导热材料的产品类型
1.电磁屏蔽材料
电磁屏蔽元器件的技术水平和发展路线主要由电子屏蔽材料的发展所主导,电子屏蔽材料的电导率、磁导率及材料厚度是屏蔽效能的3个基本因素,电磁屏蔽材料的需求未来将向屏蔽效能更高、屏蔽频率更宽、综合性能更优良的方向发展。
(1)常用电磁屏蔽产品
目前应用比较广泛的电磁屏蔽材料主要为导电塑料器件、导电硅胶器件、金属屏蔽器件、导电布衬垫器件、吸波器件等。
常用电磁屏蔽产品

其他一些新机理的屏蔽材料也在探索之中,如发泡金属屏蔽材料、纳米屏蔽材料和本征导电高分子材料,依靠本身良好的导电性达到电磁屏蔽的目的电磁屏蔽产品主要用于通讯行业、消费电子,另外还有汽车电子、医疗、军工和电力等领域。

(2)新屏蔽技术
近来,出现了一种新的屏蔽技术——共形屏蔽。
不同于传统的采用金属屏蔽罩的手机EMI屏蔽方式,共形屏蔽技术是将屏蔽层和封装完全融合在一起,模组自身就带有屏蔽功能,芯片贴装在印制电路板(PCB)上后,不再需要外加屏蔽罩,不占用额外的设备空间,主要用于通信PA、WiFi/BT、等SiP模组封装上,用来隔离封装内部电路与外部系统之间的干扰。
共形屏蔽技术可以解决器件内部以及周围环境之间的EMI干扰,对封装尺寸和质量轻重几乎没有影响,具有优良的电磁屏蔽性能,可以取代大尺寸的金属屏蔽罩,未来有望随着SiP技术以及设备小型化需求而普及。

(3)电磁屏蔽材料发展方向
未来电磁屏蔽材料发展方向为:金属类的会超薄化;填充类的如导电塑料件、硅胶件会选择更加高效、生产成本低的材料;导电衬垫将采用更薄的原料布和性能更好得泡棉;使用碳素系导电粉的导电涂料等。
同时,未来越来越多类型的电子设备将被纳入到电磁兼容管理的标准中来,电磁兼容的标准也将愈发的严格,可以预见电磁器件工艺材料的持续升级趋势将是确定性方向下游消费电子产品因为个性化的设计,电磁屏蔽产品多是针对下游电子产品的电子元件分布特点和电磁屏蔽需求,对电磁屏蔽材料进行的二次设计、开发。
2.导热材料
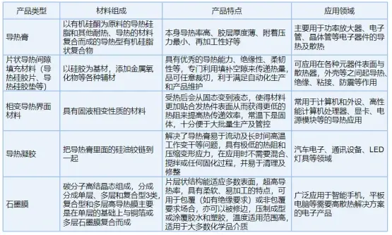
目前导热材料主要分为导热膏、片状导热间隙填充材料、液态导热间隙填充材料、相变化导热界面材料、导热凝胶和石墨膜等。
常用导热材料产品

其中,导热石墨膜逐渐成为智能电子产品的优选方案,有着巨大的需求,但随着技术的不断发展,电子产品对热管理方案有着更高的要求,因此对导热石墨膜材料将提出更多新的要求,如厚度更薄、导热性更好,以及可加工为 3D结构产品,或与其他材料结合而形成复合多功能材料等。
粉体圈整理
来源:360powder.com