秘!今年高考试卷即将诞生,近3年高考考点分布提前曝光
距离2022年6月7日高考,40天啦。每年,考生和家长们都十分关心高考命题的相关信息,那么高考命题具体是怎样的呢?
每年的3月中旬之后,高考命题人员就开始遴选、确定,4月底、5月初高考命题工作正式开展。正式命题大概持续半个月左右,剩余半个月用来微调和印刷。现在已是4月中下旬,高考命题时间即将结束。
根据《课程标准》、《中国高考评价体系》以及近期教育部《关于做好2022年普通高校招生工作的通知》等文件精神,今天汇总了有关高考命题的六大要求和十项原则,供大家参考借鉴:
>>>
高考命题的六大要求
2022高考命题将继续坚定正确的政治方向,紧紧围绕高考的核心功能,上好“立德树人一堂课”做精“服务选才一把尺”树好“引导教学一面旗”做到科学设计考试内容,优化高考选拔功能,强化能力立意与素养导向。
各学科命题都要体现十九大及各届全会的新精神、新论述,体现高考的“加强核心价值体系教育”和“增强学生社会感”的育人功能和政治使命,并坚持把创新思维和学习能力考查渗透到命题全过程,落实“重思维、重应用、重创新”的命题要求,使高考由“解答试题”转向“解决问题”。
要求1:试题设计不超出《新课程标准》、《中国高考评价体系和说明》和教材要求。
要求2:试题要求,必须科学规范,目标明确,在学术上没有争议。题目立意情境和设问,应科学、可信、新颖、灵活,表达方式应合理、有效、准确、简捷。
要求3:试题考查的学科核心内容和主干知识应具有合理的覆盖和比例,体现理论联系实际的原则。
要求4:试题应具有较高的信度、效度、必要的区分度和适当的难度,难易比例应配置合理。
要求5:选择题的题干应围绕一个中心,和选项的关系一致,干扰项的有效性和迷惑性能反映考生的典型错误,各选项的结构和语言长度应大体一致,各题正确选项的分布要基本均匀。
要求6:非选择题考查主要的、重要的高层次学科能力,答题量和思维量与赋分值应合理。
>>>
高考命题的十项原则
1.方向明确,立意鲜明,情景新颖,贴近实际
高考命题应体现时代主题,弘扬时代精神。试题要用体现中国特色社会主义进入新时代后的新材料、新情境、新问题,将考查内容进行包装,坚持“信息切入、能力考查”的原则。
2.考查基础,变换情景,设问科学,注重创新
高考试题具有“重基础、重应用、重时事、重生活”的特点。每年以考查基础知识为主,而且起伏不大,变化的是背景材料和设问角度。同样的考点知识,今年这情境,明年那情境,今年这样问,明年那样问,标新而不立异,交叉而不偏离,年年创新,常考常新。
3.入易出难,路多口小,层层设卡,步步有难
高考为了保证选拔功能,试题必须具有良好的区分度。较难的题目,考生一般入题较易,之后会发现解题的方法很多、路子很宽,但越走越窄,越来越难。试题层层设卡、环环相扣,每一问都要拦住一批考生,只有最优秀的才能走到底。
4.材料在外,答案在内,考查思维,体现能力
高考命题不留教材版本痕迹,陌生甚至前沿的背景材料都是教科书里没有的,但考点知识都是考纲要求内容。考生在考场上看题时间少,做题时间少,想题时间多,“想”就是思维,高考试题就是考查学生的思维品质、思维程序和思维方法,进而体现考生的关键能力和学科素养。
5.体现国情,公平公正,以生考熟,直击软肋
命题者在编制每一道试题时都要考虑我国的地域及民族等因素,努力做到对每一位考生都公平。所谓“以生考熟”,就是用陌生的问题情境考查熟悉的知识 ,大家都没见过、没做过,老师也没讲过,这类问题能考查学生的能力,是考生的群体性“软肋”。
6.起点很高,高屋建瓴;落点较低,回归高考评价体系
比如政治有些问题好像提给总经理、董事长,甚至是县长、市长的。物理化学等理科类试题有的是尖端科研课题、甚至是获诺贝尔奖的问题内容,起点很高,但答案不会超越高考评价体系要求,落点很低。
7.重点必考,主干多考,次点轮考,补点选考
重点知识重点考,重点知识年年考,非重点知识轮流考。高考命题首先设定考查的重点内容和层次要求,使支撑学科的主干知识保持较高的考查频率,新考纲补充的考点要选择性的考,以此为基调展开考查网络,拓宽考查空间。
8.共性好考,个性难考,试题开放,探究创新
高考也要注重共性与个性的考查,共性考查比较容易,个性考查难度较大,因此高考试题一定要增大探究性,扩大开放性,体现创新性,从独特的角度对学科知识进行多方位、深层次的考查,体现考生的个性品质和创新意识,鼓励有独特见解、有思想水平、有创新精神的答案。
9.小口切入,深入挖掘,小中见大,思维穿透
试题往往从比较小的一点切入,要求考生能排除干扰,小中见大,透过表面现象,从本质上去认识问题、分析问题、解决问题。这实际上是对思维穿透力及深刻性的考查,试卷中除了基础题以外,其余的都需要较大的思维量去穿透表面,触及本质。
10.掌握理论,学以致用,学科价值,重在应用
只有理论联系实际,才能学有所用,高考试题的学科价值在于考查知识的“应用性”,用知识解决问题,正是命题的目的所在。人文学科要与社会政治生活和经济生活的热点问题相结合,自然学科要紧密联系生产生活实际和科学技术发展,使本学科试题更加具有实际性、应用性和学科性。
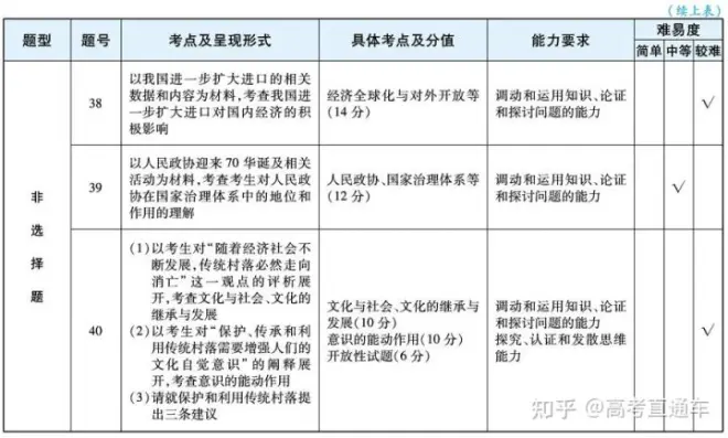
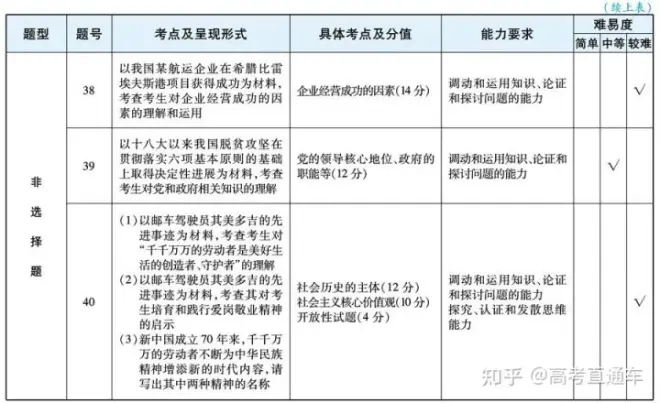
接下来给大家分享近三年的高考命题细目及考点分布表。同学们赶快点个赞,收藏起来复习吧。
>>>
近三年高考命题双向细目表及考点分布
01语文
















02数学(理)








03数学(文)








04英语



















05物理










06化学











07生物











08政治












