NPDP新版教材知识集锦--【第三章节】(5)
【系统工程】
系统工程的概念
系统工程原理将系统思维和系统工程过程模型的概念结合起来,通过设计、项目管理工具和方法的系统和集成过程将问题转化为解决方案。
所有系统都由具有属性或功能的部分组成,元素之间通过关系相互联系。
系统复杂性由结构、系统或子系统的动态、可变性、多样性、多样性和规模决定。
系统工程的目的和价值
系统工程重叠并系统地整合了众多技术和以人为本的学科。
其目的是将工业、机械、制造、控制、软件、电气和土木工程以及控制理论、组织研究和项目管理的元素组合和集成到系统生命周期中。因此,系统用户需求通过技术和管理流程被可靠地封装和交付。
系统工程设计框架步骤

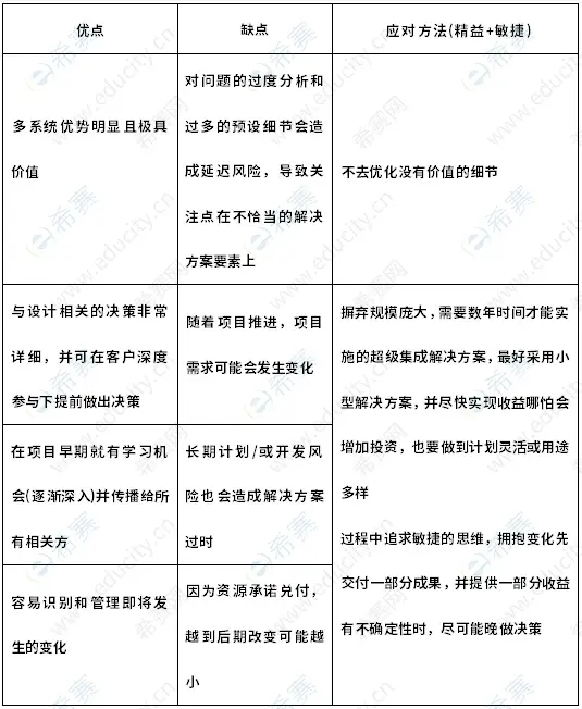
系统工程特点及优缺点
1.预先、有目的的和深入的设计思考
2.通过分析从一般分析到具体分析来界定“问题”
3.跨学科
4.复杂性管理
5.降低成本
6.降低风险
7.加快项目进度
8.优化
9.产品质量提升

【设计思维】
设计思维(DesignThinking):是一种创造性的问题解决方法,或者说,是以更全面、系统、协作的方式发现问题并创造性解决问题的方法。
设计思维是解决问题的非线性方法,设计者通过提出可能的解决方案,制造简单原型,获取客户反馈,进行重新设计,重新建立原型等,最终解决问题。
设计思维的使命:先将观察转化为洞察,再将洞察转化为能够改善生活的产品或服务。
设计思维过程

【几种产品开发流程的对比】
瀑布和敏捷方法对比

敏捷和精益对比

门径和敏捷对比

所有流程模型均遵循以下共同原则:
1.关注战略一致性;
2.基于知识进行决策,以降低产品失败的风险;
3.强调将利益相关者的输入信息融入设计决策;
4.应用跨职能团队;
5.是一个结构化框架,要被整个组织所理解和应用。

治理和管理的区别

高级经理或管理团队应当承担的治理责任之一是保证新产品开发流程的整体有效性,正确的过程应当是既有效又高效地专注于提供正确的结果。
治理的一级和二级流程
➢治理的一级流程:
⚫NPD决策
⚫商业论证评审
⚫项目筛选
➢治理的二级流程:
⚫产品组合优化
⚫监管和改善门径管理系统
⚫创新方案监督