欢迎光临散文网 会员登陆 & 注册

工业母机企业增值税加计15%抵减,你知道什么是工业母机产品吗?

2023-08-04 20:31 作者:机械知网  | 我要投稿


自2023年1月1日至2027年12月31日,对生产销售先进工业母机主机、关键功能部件、数控系统(以下称先进工业母机产品)的增值税一般纳税人(以下称工业母机企业),允许按当期可抵扣进项税额加计15%抵减企业应纳增值税税额(以下称加计抵减政策)。

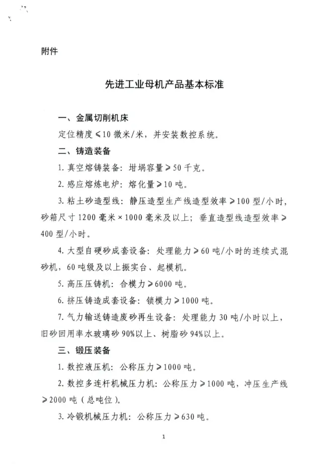
上述先进工业母机产品是指符合本通知附件《先进工业母机产品基本标准》规定的产品。


工业母机企业增值税加计15%抵减,你知道什么是工业母机产品吗?的评论 (共 条)

分享到微博请遵守国家法律