公主连结:会战奖励削减?信不信我给你一拳?
2023-03-25 21:04 作者:Columba-丘比 | 我要投稿
哔哩哔哩专栏基础功能科普:①APP端最新版本右上角三个点可以单独投币,也可以通过长按右下角点赞,三连完成投币,Web端右侧有投币入口,长按点赞同样可以三连完成投币;②专栏内的卡片可以点击传送到对应的视频、专栏页面;③可以点击点赞上方的目录按钮查看更多专栏攻略


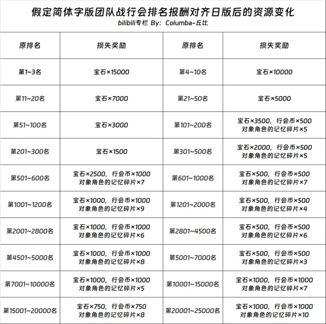
3月9日中午,简体字版官方发布了3月半月刊(下),其中团队战预告图的下方“排名奖励的对应名次将进行调整”引起了一些玩家的注意。

本来也不是什么大事,因为我很清楚简体字版目前的情况,这种情况就是翻译只管翻译,所以我就只是发了一条动态说这件事。

日版同期只是扩档了而已。

没过多久官方也把半月刊的这张图改掉了

然后因为置顶内容用语错误,又被人拉出来咬文嚼字。

反正这些人大概意思就是,调整时间有误,那就是说明以后会改。
说实话我就想给你们一拳。
为什么今天才拉出来这件事写个专栏?因为今天直播就有人问我这件事,就挺无语的。
首先,简体字版团队战排名报酬以后会不会变成日版那样?
不会!
日版那点逼报酬属于是狗都不打的程度,认真打会战的基本都是喜欢打会战的,不会冲着这点报酬去打。

我就假设真的对齐,那么全体玩家的利益都会受损,我只能说运营如果嫌这个游戏活的太长,不符合B站手游坟场的称号的话,可以改成日版的工资试试,你看还有多少人玩。

现在很多还在给BCR氪金的,大部分都是觉得这个游戏良心,觉得运营态度不错,所以氪点支持一下,省的游戏寄了,如果搞这些乱七八糟的操作的话,就是跟钱过不去。
至于扩档更不可能了,扩档有什么实质性好处?聪明人只会按兵不动。
不要天天贷款吃屎
言尽于此

其他专栏导航栏:



感谢读者们的支持
点个关注不迷路
また会おう,ciao~
