非靶代谢组学+肠道菌群测序:改善乳腺癌相关性疲劳——针灸!
文章标题:Acupuncture ameliorates breast cancer-related fatigue by regulating the gut microbiota-gut-brain axis
发表期刊:Frontiers in Endocrinology
影响因子:6.055
作者单位:河南中医药大学第一附属医院
百趣生物提供服务:发现代谢组学Classic-亲水版+肠道菌群测序
研究背景
癌症相关疲劳(CRF)是癌症治疗后最常见的不良反应。CRF在乳腺癌(BC)存活者中比其他癌症存活者更为常见。研究发现,接受化疗治疗的患者CRF发生率为70%-100%,且患者的疲劳程度明显比未接受化疗的患者严重。化疗可以通过破坏生理屏障的通透性来激活外周促炎细胞因子并引起中枢神经系统炎症,而生理屏障的渗透性反过来又会导致下丘脑-垂体-肾上腺(HPA)轴功能障碍,最终导致CRF。而紧密连接蛋白ZO-1、闭合蛋白(occludin)和紧密连接跨膜蛋白-5(claudin-5)可以调节细胞通透性,维持紧密连接结构和屏障功能。大量研究表明,HPA轴的皮质醇(CORT)、促肾上腺皮质激素释放激素(CRH)和促肾上腺皮质素(ACTH)变化在疲劳发展中起着重要作用。此外,针灸可以通过干扰肠脑轴的各个方面来调节肠道微生物群的紊乱,恢复体内平衡。所以,作者研究了乳腺癌化疗后CRF小鼠模型中针灸对疲劳行为、肠道菌群、肠道炎症、神经炎症反应、肠道屏障和HPA轴的影响及血清代谢物的变化,以阐述针灸治疗的抗疲劳机制。
材料和方法
1动物和细胞
40只6-8周龄SPF BALB/c雌性小鼠,适应性喂养1周。4T1荧光素酶小鼠乳腺癌细胞,置于RPMI-1640培养基进行培养。
2分组和建模
采用随机分组法,将40只雌性小鼠随机分为4组(n=10/组):(1)Control组,正常喂养,不做任何干预;(2)Model组,采用皮下肿瘤移植和环磷酰胺化疗治疗(CTX);(3)Acu组,在成功建模后,所有小鼠在相应的治疗点接受针灸治疗;(4)Sham组,在相应治疗点附近的非穴位刺激小鼠。
3实验
做强迫游泳(FST)及露天试验(OFT)用于疲劳行为验证,并取小鼠肠道内容物、肠道组织、海马组织及血清样本用于16S、WB、ELASA及血清代谢物等相关检测。

图1. 实验设计
研究结果
1针灸对乳腺癌BC化疗后的抗疲劳作用
首先使用FST和OFT实验来探索各组小鼠在肿瘤化疗和针灸干预后的疲劳行为。结果显示,与对照组相比,模型组强迫游泳不动时间增加(图2C)。在OFT实验中,模型组的总行驶距离和在中心区域花费的时间都有所减少(图2D、E)。与模型组相比,针灸组强迫游泳的不动时间显著减少(图2C),总行驶距离和在中心区域花费的时间显著增加(图2D、E),而假针灸组和模型组在FST和OFT方面没有差异。同时,与假针灸组相比,针灸组的强迫游泳不动时间也显著缩短,总行驶距离和在中心区域花费的时间显著增加(图2C-E)。这些数据表明,针灸治疗对BC化疗后的CRF小鼠具有抗疲劳作用。

图2. 针灸对乳腺癌BC化疗后的抗疲劳作用
2针灸治疗调节BC化疗后CRF小鼠肠道菌群的物种丰度
作者使用16S rRNA测序检测了癌症相关疲劳小鼠化疗后肠道微生物群的变化。结果表明,对照组的香农指数和辛普森指数显著高于模型组和假针灸组,同时,针灸组的香农指数和辛普森指数也显著增加(图3A、B)。PCoA结果表明,模型组、假针灸组的样本与对照组完全分离,且针灸组的样本与对照组的样本比较接近(图3C)。上述结果表明,癌症相关疲劳(CRF)小鼠化疗后肠道菌群的菌群丰富度、多样性和物种差异发生了显著变化,针灸治疗可以有效逆转这种变化。

图3. 针灸治疗调节BC化疗后CRF小鼠肠道菌群的物种丰度
随后作者在门属水平上统计了每组相对丰度前30名的物种,并绘制了丰度直方图。可看出在门水平上,与对照组相比,模型组和假针灸组的变形杆菌丰度显著增加,拟杆菌和髌骨细菌丰度明显降低。与模型组和假针灸组相比,针灸组中厚壁菌、拟杆菌和髌骨细菌的丰度显著增加,变形菌门的丰度明显降低。在属水平上,与对照组相比,模型组中的伯克霍尔德菌、大肠杆菌志贺氏菌和链球菌的丰度较高,而乳酸杆菌、未分类拟杆菌、分节丝状菌和梭状芽孢杆菌较低。与模型组和假针灸组相比,针灸组中的伯克霍尔德菌、大肠杆菌志贺氏菌、链球菌的丰度有所下降,而乳酸杆菌,未分类拟杆菌、分节丝状菌和未分类梭状芽孢杆菌UCG-014的丰度则有所增加(图3E)。根据LEfSe分析,acu组的乳酸杆菌丰度高于模型组和假针灸组(图3F、G)。此外,根据物种丰度表,基于属水平进行了组间显著差异分析。作者发现针灸后乳酸杆菌水平显著升高(图3H、I)。以上结果表明,针灸治疗可以改善BC相关疲劳小鼠化疗后肠道菌群的失衡,增加有益细菌的含量。
3针灸治疗改善BC化疗后CRF小鼠的肠道屏障、肠道炎症及神经炎症
在作者的研究中发现,与模型组和假针灸组相比,针灸组紧密连接蛋白ZO-1、闭合蛋白和紧密连接跨膜蛋白-5等蛋白表达水平显著升高(图4A、B)。另外,与对照组相比,CRF显著提高了肠道(图4C、D)和海马(图4E、F)中促炎因子IL-1β、IL-6和TNF-α的蛋白表达水平,并且三种促炎因子水平在针灸治疗后均被显著抑制(图4C-F)。结果表明,针灸治疗可以改善乳腺癌小鼠BC化疗后的肠道屏障功能,降低肠道和海马炎症反应。

图4. 针灸治疗改善BC化疗后CRF小鼠的肠道屏障、肠道炎症及神经炎症
4针灸治疗改善小鼠BC化疗后HPA轴功能障碍
本研究采用ELISA检测血清中HPA轴相关因子的蛋白质含量变化。研究表明,与对照组相比,模型组中CRH和CORT水平显著降低,ACTH水平升高。与模型组相比,针灸组CRH和CORT表达水平升高,ACTH表达则受到抑制。且假针灸组和模型组的CRH、CORT和ACTH水平没有显著变化(图5A-C)。结果表明,针灸疗法通过改善HPA轴功能障碍发挥抗疲劳作用。

图5. 针灸治疗改善小鼠BC化疗后HPA轴功能障碍
5针灸治疗对BC化疗后CRF小鼠血清代谢产物及代谢途径的影响
基于LC-MS非靶技术分析各组血清代谢物变化。结果表明,PCA分析未显示比较显著的组间差异(图6A)。OPLS-DA得分图显示,模型组中代谢物与对照组中明显不同(图6B),针灸组中代谢物与模型组、假针灸组也存在显著差异(图6C、D)。同时各组之间有良好的模型拟合性和可预测性(图6E-G)。此外,作者结合火山图分析发现,与模型组、假针灸组相比,针灸组显著上调的代谢产物比显著下调的代谢产物多。(图6H、I)。
随后作者进一步筛选出8种主要的差异代谢物,针灸组血清中红藻胶、N-甲基烟酰胺、4-羟基-1吲哚-3-乙腈、β-甘油磷酸、乙酸香叶酯、氧化苯乙烯、5-羟色胺和乙酰肾上腺素的水平高于模型组和假针灸组,这些主要差异代谢物在对照组中也高度表达(图6J)。此外,作者使用KEGG数据库分析了差异代谢相关代谢途径,发现苯丙氨酸、酪氨酸和色氨酸生物合成、牛磺酸和亚牛磺酸代谢、苯丙氨酸代谢和β-丙氨酸代谢是针灸治疗后的主要差异代谢途径。总的来说,针灸治疗可以调节BC癌症相关疲劳小鼠在BC化疗后的血清代谢物和代谢途径变化。

图6. 针灸治疗对BC化疗后CRF小鼠血清代谢产物及代谢途径的影响
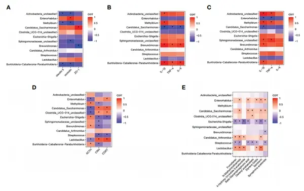
6肠道菌群与肠道屏障、肠道和海马炎症、HPA轴及血清代谢物的相关性分析
最后,作者使用Spearman分析方法分析了模型组和对照组之间主要的差异菌群和肠道屏障、肠道炎症、神经炎症、HPA轴功能变化及血清差异代谢物的相关性。结果显示,伯克霍尔德菌、大肠杆菌志贺氏菌、链球菌与肠道紧密连接蛋白、CORT和CRH呈负相关,而乳酸杆菌和未分类梭状芽孢杆菌-UCG-014与肠道紧密连接蛋白、CORT和CRH呈正相关。链球菌、大肠杆菌志贺氏菌、伯克霍尔德菌与炎症因子、ACTH呈正相关,而乳酸菌和未分类梭状芽孢杆菌UCG-014与炎症因子、ACTH呈负相关(图7B-D)。此外,乳酸杆菌、分节丝状菌和未分类梭状芽孢杆菌UCG-014与8种差异代谢物呈正相关,而伯克霍尔德菌、大肠杆菌志贺氏菌、链球菌与8种差异代谢物呈负相关(图7E)。

图7. 肠道菌群与肠道屏障、肠道和海马炎症、HPA轴及血清代谢物的相关性分析
研究结论
研究结果表明,针灸治疗可以通过调节肠道菌群,改善肠道屏障和HPA轴功能障碍,抑制肠道炎症和神经炎症反应,从而调节乳腺癌化疗后CRF小鼠模型的肠道微生态平衡和血清代谢物变化,缓解疲劳症状。以上结果表明,针灸治疗的抗疲劳机制可能与肠道微生物群-肠-脑轴密切相关。此外,本研究为乳腺癌化疗后癌症相关疲劳CRF的基础和临床研究提供了新的参考。