关于最近的APP备案
2023-08-11 15:06 作者:liu_bili_Grass | 我要投稿
【转发】根据工业和信息化部2023年8月4日正式颁布的
《工业和信息化部关于开展移动互联网应用程序备案工作的通知 (miit.gov.cn)》
1.未备案应用不得使用
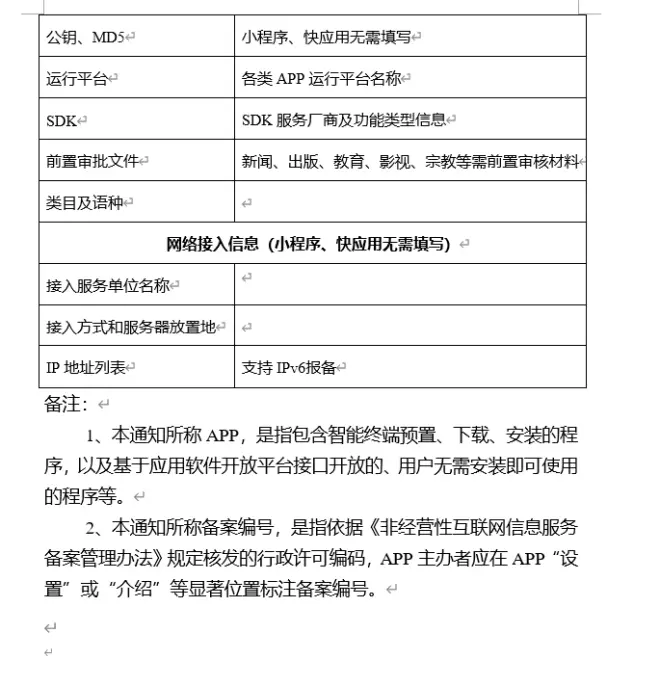
2.新闻、出版、教育、影视、宗教等APP所在地需要省级通信管理局提交相关主管部门审核
3.APP域名需要按正常流程备案(域名/icp备案)
4.应当在APP显著位置标明其备案编号 ,要求链接备案系统网址
三阶段:
工作准备阶段 2023年8月底前
存量APP备案阶段(2023年9月-2024年3月)
监督检查阶段(2024年4月-2024年6月)
常态化工作阶段(2024年7月至长期)
需填写登记表(仅供预览)



