税务知识培训(个人所得税)(附下载)
本篇报告共 98 页,为保障社群会员权益,仅展示前 20 页;成为会员后可无限制下载原报告与历史更新报告,日更新100+。

这是全行业报告圈的第1186分享
来源 / 佚名

本篇摘要
全员全额扣缴申报,是指扣缴义务人应当在代扣税款的次月十五日内,向主管税务机关报送其支付所得的所有个人的有关信息、支付所得项目及数额、扣除事项及数额、扣缴税款的具体数额和总额以及其他相关涉税信息资料。

报告前20页预览



















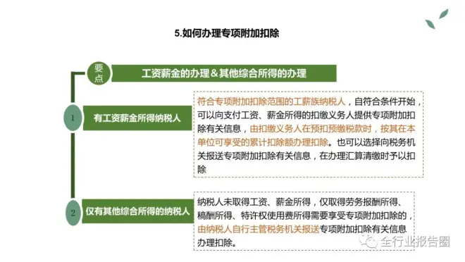
篇幅有限,以上为本篇部分内容,喜欢本期内容可以点赞评论

免责声明
本平台只做内容的收集及分享,报告版权归原撰写发布机构所有,由全行业报告圈社群朋友通过公开合法渠道获得,如涉及侵权,请联系我们删除;如对报告内容存疑,请与撰写、发布机构联系。

