欢迎光临散文网 会员登陆 & 注册

《绝世好武功》8月21日内测报告+奇遇期待小调查

2023-08-21 20:40 作者:绝世好武功官方  | 我要投稿


发现了绝世大bug,趁玩家没注意,修修修修修……

各位大侠,今日的小型内测日报来啦! 

嗯……鲨鱼?谁在咱们游戏里遇见过鲨鱼吗??


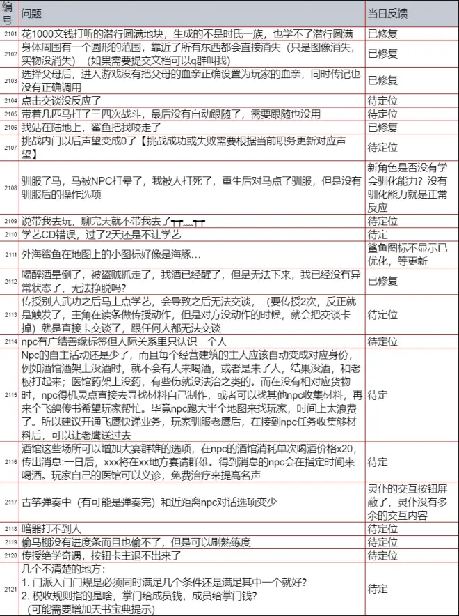
buglist 20230821



上一期日报的门派小调研中,玩家们的脑洞我们也都收到啦!今日的话题是奇遇,不知道各位大侠都希望未来能在游戏中体验到什么类型的奇遇故事呢?是一段浪漫邂逅,是找到稀世珍宝,是揭发惊天阴谋,还是……?

在评论区告诉我们吧!!



《绝世好武功》8月21日内测报告+奇遇期待小调查的评论 (共 条)

分享到微博请遵守国家法律