欢迎光临散文网
会员登陆 & 注册
手机站
首页
散文
诗歌
杂文
随笔
日记
小小说
散文网
»
科技
»
学习
» 20中外历史纲要上复习知识点
20中外历史纲要上复习知识点
2023-08-31 12:53 作者:
壹氪狼頭_CR
0
人读过
|
我要投稿
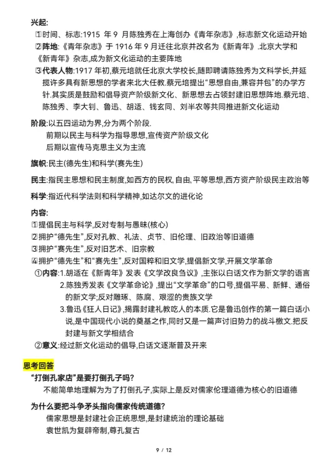
第二十课 北洋军阀统治时期的政治、经济与文化
标签:
复习
总结
历史
学习
中国历史
总复习
必修
知识点
高考
高三
我喜欢(
)
本文
作者的其他文章
20中外历史纲要上复习知识点的评论 (共
条)
分享到微博
请遵守国家法律
壹氪狼頭_CR
发短消息
关注TA
你可能也喜欢这些文章
立创面板定制-定制亚克力面板和薄膜面板,打样价格超低,发货超快
上海至尊园静园公墓地价格介绍!
祝贺!Databend Cloud 和阿里云 PolarDB 达成认证
linux 系统100个常见问题(上)
BLACKPINK巡演收入或达3500亿韩元,网友:Lisa、ROSE会多分点?
义乌到韩国仁川物流专线
为什么很多数据表现不佳的短视频也能变现?
高端民宿考察:9月10日-9月13日 浙江站
走进宏阳日化,探秘洗衣液的代加工世界!
【雀魂汪汪录】第247期 一姬一个眼神手下立马送炮
最新发布的文章
农发行河津市支行做好年终决算工作
农发行河津市支行持续加强反洗钱工作管理
农发行河津市支行扎实做好安保工作
农发行河津市支行组织开展宪法主题宣传活动
农发行河津市支行开展"挺膺担当,强国复兴"主题团日活动
年终总结2023,布局2024,挑一个目标置顶一整年!
12月20日维护结束,冰雪嘉年华开启!
2023扫文—高热不止 by 黄昏密度
Dive 55 工作的平衡
时尚 | 时尚趋势是如何做出来的?
三星 Galaxy S24 Ultra,HP2SX两亿像素主摄,骁龙8Gen3超频版,钛合金机身,类2K直屏
重庆TOP DECK超牌12月16日游戏王OCG积分赛环境战报
致命公司多人联机mod,汉化游戏下载使用安装教学!
致命公司多人mod,超全MOD模组管理器
战网下载卡在45%登录失败提示2045报错/战网一键下载注册教程!