欢迎光临散文网 会员登陆 & 注册

化学晨读晚背:30天搞定高中三年化学全部知识点,建议人手一份!

2023-08-29 10:54 作者:晨曦xz  | 我要投稿

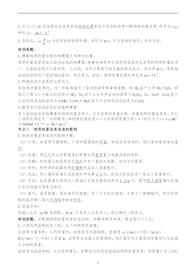
高中化学虽然是理科,但是要背的知识点还真不少,想要学好高中化学,不仅需要掌握好的方法,还要对各个知识点掌握牢固。有时候,在课堂上老师讲课速度快,同学们都跟不上,以至于丢了很多分。

今天学姐整理了“高中化学晨读晚背”,都是考试的重点。每天早晚或是空闲时间,拿出10分钟,背一下化学知识点,做题更有效率,希望可以帮到你们!

完整电子版获取方式:点击头像加关注后私信【资料】即可免费获取~


化学晨读晚背:30天搞定高中三年化学全部知识点,建议人手一份!的评论 (共 条)

分享到微博请遵守国家法律