欢迎光临散文网
会员登陆 & 注册
手机站
首页
散文
诗歌
杂文
随笔
日记
小小说
散文网
»
生活
»
日常
» 10月成考专升本,政治内部高频考点
10月成考专升本,政治内部高频考点
2023-08-24 10:07 作者:
男北先森
0
人读过
|
我要投稿
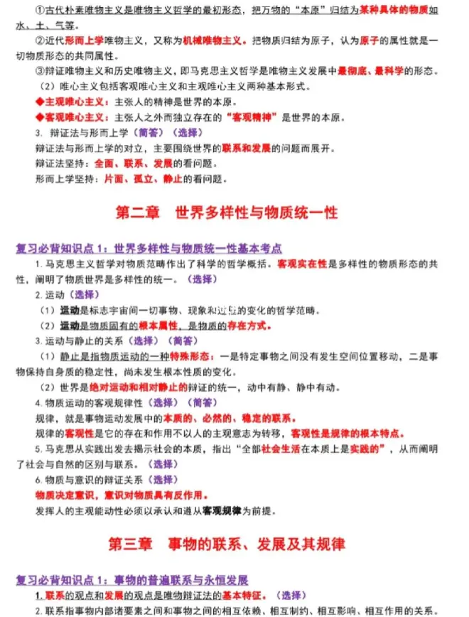
10月成考专升本,政治🔥内部高频考点❗
标签:
我喜欢(
)
本文
作者的其他文章
10月成考专升本,政治内部高频考点的评论 (共
条)
分享到微博
请遵守国家法律
男北先森
发短消息
关注TA
你可能也喜欢这些文章
698888
渔歌朵嘉浓修复过程(朵嘉浓这个牌子好吗)
全国首个小型纯电品牌来了,东风纳米发布,首款新车可爱且有趣
2024年上海银行成都分行秋季校园招聘公告
电动缸和KK模组推力哪个大?
科大讯飞AI学习机T20 Pro:个性化学习的智能伙伴
安捷伦66319B/66319D直流电源
高强度金属结构胶粘接,让你的设备更牢固
惠丰防静电:防静电地板怎么分辨防不防静电
3dmax绘图员必备插件-扮家家渲梦工厂之代理转换:一键代理转换功能
最新发布的文章
农发行河津市支行做好年终决算工作
农发行河津市支行持续加强反洗钱工作管理
农发行河津市支行扎实做好安保工作
农发行河津市支行组织开展宪法主题宣传活动
农发行河津市支行开展"挺膺担当,强国复兴"主题团日活动
年终总结2023,布局2024,挑一个目标置顶一整年!
12月20日维护结束,冰雪嘉年华开启!
2023扫文—高热不止 by 黄昏密度
Dive 55 工作的平衡
时尚 | 时尚趋势是如何做出来的?
三星 Galaxy S24 Ultra,HP2SX两亿像素主摄,骁龙8Gen3超频版,钛合金机身,类2K直屏
重庆TOP DECK超牌12月16日游戏王OCG积分赛环境战报
致命公司多人联机mod,汉化游戏下载使用安装教学!
致命公司多人mod,超全MOD模组管理器
战网下载卡在45%登录失败提示2045报错/战网一键下载注册教程!