欢迎光临散文网
会员登陆 & 注册
手机站
首页
散文
诗歌
杂文
随笔
日记
小小说
散文网
»
生活
»
日常
» 上海生物合格考复习:金山区2022学年第二学期学业质量监控
上海生物合格考复习:金山区2022学年第二学期学业质量监控
2023-06-24 22:21 作者:
南柯一梦柯宝
0
人读过
|
我要投稿
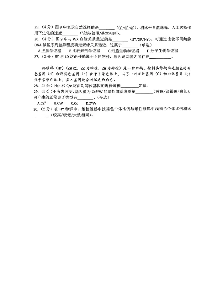
金山区2022学年第二学期学业质量监控,适合合格考复习。
标签:
合格考复习
生物合格考
上海生物合格考
学业水平考
我喜欢(
)
本文
作者的其他文章
上海生物合格考复习:金山区2022学年第二学期学业质量监控的评论 (共
条)
分享到微博
请遵守国家法律
南柯一梦柯宝
发短消息
关注TA
你可能也喜欢这些文章
有没有哪一瞬间让你觉得台上的主持人没有找拖
澳门女家人浅聊澳门生活
甄嬛传:甄嬛最阴暗的一面,就藏在她这几个心机里面,太可怕了
扇distance(填词)
【飞莎儿】红蝶新挂件来喽来喽!感觉比焚樱好看
【简单飞机】飞机推荐第十一期
轻松用十年,米家行李箱体验,旅行、出差好伴侣
HS 离开
【GMOD】德国单兵武器发展史(1910—2010)
空气里毫无纤尘
最新发布的文章
农发行河津市支行做好年终决算工作
农发行河津市支行持续加强反洗钱工作管理
农发行河津市支行扎实做好安保工作
农发行河津市支行组织开展宪法主题宣传活动
农发行河津市支行开展"挺膺担当,强国复兴"主题团日活动
年终总结2023,布局2024,挑一个目标置顶一整年!
12月20日维护结束,冰雪嘉年华开启!
2023扫文—高热不止 by 黄昏密度
Dive 55 工作的平衡
时尚 | 时尚趋势是如何做出来的?
三星 Galaxy S24 Ultra,HP2SX两亿像素主摄,骁龙8Gen3超频版,钛合金机身,类2K直屏
重庆TOP DECK超牌12月16日游戏王OCG积分赛环境战报
致命公司多人联机mod,汉化游戏下载使用安装教学!
致命公司多人mod,超全MOD模组管理器
战网下载卡在45%登录失败提示2045报错/战网一键下载注册教程!