江苏师范大学24考研大纲变动
2023-08-18 17:00 作者:bili_59271945838 | 我要投稿

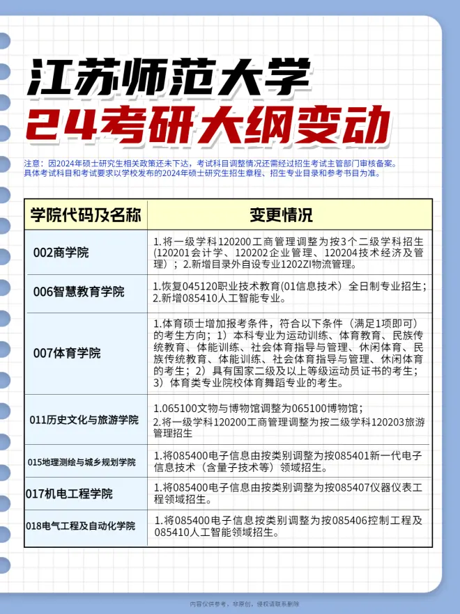
002商学院
1.将一级学科120200工商管理调整为按3个二级学科招生(120201会计学、120202企业管理、120204技术经济及管理);2.新增目录外自设专业1202ZI物流管理。
006智慧教育学院
1.恢复045120职业技术教育(01信息技术)全日制专业招生;
2.新增085410人工智能专业。
007体育学院
1.体育硕士增加报考条件,符合以下条件(满足1项即可)的考生方向;1)本科专业为运动训练、体育教育、民族传统教育、体能训练、社会体育指导与管理、休闲体育、民族传统教育、体能训练、社会体育指导与管理、休闲体育的考生;2)具有国家二级及以上等级运动员证书的考生;3)体育类专业院校体育舞蹈专业的考生。
011历史文化与旅游学院
1.065100文物与博物馆调整为065100博物馆;
2.将一级学科120200工商管理调整为按二级学科120203旅游管理招生
015地理测绘与城乡规划学院
1.将085400电子信息由按类别调整为按085401新一代电子信息技术(含量子技术等)领域招生。
017机电工程学院
1.将085400电子信息由按类别调整为按085407仪器仪表工程领域招生。
018电气工程及自动化学院
1.将085400电子信息按类别调整为按085406控制工程及085410人工智能领域招生。