金税四期税务重点稽查的 41 个涉税风险点,附11 种会被稽查应对方法
税务风险是企业必须要重视的,一旦发生税务风险就会被税局稽查,所以金税四期之后财务更要注意,不仅要学会防范,也要知道如何自查,那么金税四期税务重点稽查的41个涉税风险点及4个自查技能,财务一定要掌握,另外还有11种会被稽查情况的应对方法,学会这些应对方法,就能减少很多不必要的麻烦,内容都整理在下文了,赶紧来看看吧!!
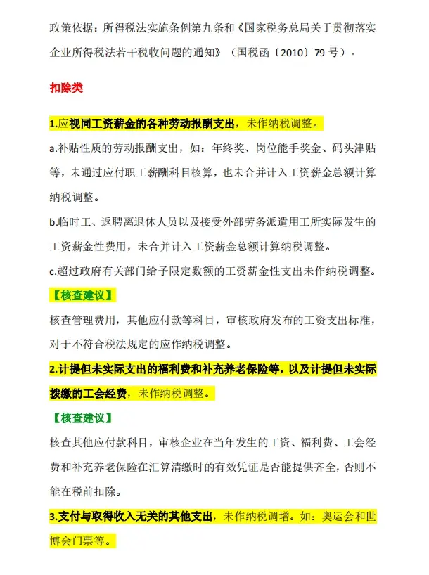
风险提示清单(按纳税人分类)



税务重点稽查的41个企业涉税风险点及4个自查技能




“大数据”下 11 种会被稽查情况及应对方法




........税务风险无处不在,财务要做的就是做好防范,学会自查,那么篇幅有限,以上的内容就先分享到这了。


