又一造车新势力破产
6月14日,拜腾汽车两家关联公司新增被法院立案破产清算事项。
《汽车行业关注》从天眼查了解,南京知行新能源汽车技术开发有限公司(下称“知行新能源车公司”)新增一则“破产重整”信息,案号为(2023)苏0113破48号,案件类型为“破产案件”,申请人为南京坤欧汽车服务有限公司、上海华讯网络系统有限公司,经办法院为南京市栖霞区人民法院。

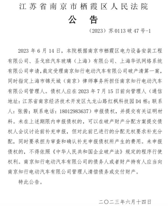
同一日,南京知行电动汽车有限公司(下称“知行电动车公司”)也新增一则“破产重整”信息,案号为(2023)苏0113破47号,案件类型为“破产案件”,申请人为南京市栖霞区电力设备安装工程有限公司、圣戈班汽车玻璃(上海)有限公司、上海华讯网络系统有限公司,经办法院同为南京市栖霞区人民法院。

《江苏省南京市栖霞区人民法院民事裁定书》显示,知行新能源车公司破产清算案件中,申请人南京坤欧汽车服务有限公司表示,该公司拖欠其包车费用77万余元,另一申请人上海华讯网络系统有限公司则表示被拖欠货款369万余元。而在知行新能源车公司破产清算案件中,三位申请人也均表示被该公司拖欠款项。上述这些申请人认为,两家拜腾汽车关联公司作为债务人,不能清偿到期债务,且明显缺乏清偿能力,另其涉及大量的被执行案件且停止经营。为保护申请人的合法权益,故依法申请其破产清算还债。
针对上述申请人的观点,两家拜腾汽车关联公司辩称拜腾汽车仍旧有“救活”的希望,并表示其已具备量产条件,正在进行资产重组,且市场价值远大于账面价值。
但法院认为,知行新能源车公司和知行电动车公司涉及众多执行案件,其名下虽有巨额财产,但存在权利瑕疵以及资产的一体性,导致法院无法执行到位。对于众多的执行案件,只能终结执行程序,造成申请执行人的权利得不到维护。现公司停止经营数年,历经数次的自我重组也未成功。在此情况下,众多的申请人经案件强制执行不能得到清偿,应认定知行新能源车公司和知行电动车公司具备破产原因,其向人民法院申请被申请人破产还债符合法律规定,依法应予以受理。

目前江苏省南京市栖霞区人民法院已裁定受理南京知行新能源汽车技术开发有限公司和南京知行电动汽车有限公司两家公司破产清算一案。

天眼查信息显示,南京知行新能源汽车技术开发有限公司成立于2017年6月,注册资本56.4571亿元,该公司由知行新能源汽车投资管理(南京)有限公司和南京启宁丰新能源汽车产业投资基金合伙企业(有限合伙)共同持股,持股比例分别为73.33%和26.67%,拜腾汽车正是该公司旗下的新能源汽车品牌。
而南京知行电动汽车有限公司则成立于2017年8月,注册资本59.598亿元,是一家以从事汽车制造业为主的企业,该公司由南京知行新能源汽车技术开发有限公司和南京兴智科技产业发展有限公司等4家公司共同持股。

实际上,这并不是拜腾汽车第一次被申请破产清算。早在2021年10月,南京知行新能源汽车技术开发有限公司已出现“破产上诉案件”信息,申请人为上海华讯网络系统有限公司,经办法院为江苏省南京市中级人民法院。
受理本次两起案件的南京市栖霞区人民法院表示,自2020年至今立案受理和待受理被执行人为知行新能源公司的执行案件80余件,涉案金额约1.5亿元;而知行电动车公司则涉及100余件,涉案金额约30.5亿元。上述法院表示,2021年期间,曾有债权人申请两公司破产还债,考虑到给其自我救助的机会,该院驳回债权人的申请。之后,两公司经历数次自我重组,但均未能摆脱困境,众多债权人权益仍不能得到维护。尽管本次两公司辩称有希望救活拜腾汽车,但法院在各种因素权衡下作出了支持立案的决定。
作为造车新势力之一,拜腾汽车成立于2017年9月,在2020年前因发展迅速而被外界一度看好。成立之初,凭借雄厚背景和豪华明星团队,拜腾汽车顺利拿到了多笔大额融资,其中不乏腾讯投资、一汽等明星企业和投资商。上述法院裁定书显示,其累计完成融资额高达8.21亿美元。

此外,一汽集团也曾对拜腾汽车大力支持,将自己的子公司一汽华利以1元钱的价格转让给了拜腾汽车,拜腾汽车由此获得新能源汽车生产资质。当时行业人士甚至认为,拜腾是最有可能冲击特斯拉的新势力车企。从发展历程上来看,拜腾汽车成立时间并不比“蔚小理”晚,但如今走上破产清算的地步令人唏嘘。
2018年1月,拜腾汽车首款新车概念版亮相美国CES消费电子展,首款量产车型命名为BYTON M-Byte。2019年1月,拜腾汽车公布首款量产车细节并明确将在2020年中正式投产。然而,拜腾汽车不仅资金耗尽,还陷入停工停摆和员工欠薪风波,而首款量产至今未见踪影。

2020年6月底,拜腾汽车表示其C轮5亿美元的融资进展并不顺利,此后拜腾北京、上海办公室撤租、工厂停水停电、裁员欠薪等消息相继被曝出。同年6月,因“烧光84亿元造不出量产车",拜腾汽车被央视点名。在此之后,拜腾汽车宣布自2020年7月1日暂停中国区内地业务运营,全员待岗,停工停产时间为半年。
此后拜腾汽车也尝试一系列“自救”。进入2021年后,拜腾先后决策并实施与富士康合作、 和谐联合基金的重组、KXIN 开心汽车的重组等三个重组方案, 但因投资人与拜腾部分股东及债权人之间存在不同利益考量,导致推进缓慢,而曾有意接盘拜腾汽车的富士康最终也宣布放弃。

2023年1月19日,拜腾集团与罗马尼亚的DEEV公司签订《战略合作及投资协议》,协议内容包括由拜腾集团帮助DEEV公司在罗马尼亚复制拜腾工厂,其后DEEV公司将投资拜腾获得其70%的股权,但这项协议仍处于技术合作方案实施及投资尽调阶段,DEEV公司是否会收购拜腾的股权,目前尚无定论。
拜腾汽车上述两家关联公司表示,拜腾集团汽车整车项目作为重大建设项目,一旦公司进入破产清算程序,汽车生产资质将会被工信部注销,之前各方的投入将付诸东流。
然而,在激烈的车市竞争中,濒临破产或走向破产清算的也不只拜腾一家,拜腾的“倒下”只是造车新势力的一个缩影。进入2023年以来,包括威马汽车、天际汽车、爱驰汽车以及雷丁汽车等车企均面临不同程度的困境。
随着汽车产业的变革,造车新势力面临“生死时速”,而今年对于造车车企而言是加速洗牌的一年,如果车企没有拿得出手的产品,淘汰或许只是时间问题。而几经重整尝试仍未有起色的拜腾汽车,在进入更为激烈“淘汰赛”的新能源汽车行业中已显得十分艰难。
本文来源于网络,如有侵权联系删除1377503468@qq.com

