工程渣土可以回收利用了!且看中建工地如何变废为宝?
“九层之台,起于累土”
地基处理对于建筑整体施工的重要性
不言而喻
现场开挖的弃土
能否实现回收再利用?
复杂环境下的回填作业
如何提高施工效率?
能否在前期施工阶段
提前防范土体沉降等问题?
保障工期进度,控制质量风险
降低施工成本,实现绿色环保
地基处理阶段的方案设计和产品选择大有门道
选择回填素土、灰土、级配砂石成本相对较低
但后期有沉降风险
选择素混凝土清洁环保
但造价成本太高
那有没有一种既清洁环保、高质高效
又能确保施工成本在可控范围的方式呢?
下面一起走进仁寿会客厅项目
看看他们是如何应用流态固化土产品
实现“成本”“质量”两手抓的吧
流态固化土产品简介
流态固化土
相当于另一种形式的“混凝土”
混凝土是利用水泥为主的胶凝材料
固化粗颗粒土,砂子、石子等骨料
而预拌流态固化土则是采用
高效岩土固结剂固化细颗粒土
淤泥质土、粉土、粘土、风化岩颗粒等
根据工程需要和岩土特性
用当地固体废弃物制备专用高效岩土固化剂
然后就地取土
加入固化剂和水
形成有一定流动性的混合料
最后通过浇筑和养护
硬化后形成有强度的岩土工程材料

根据施工设计要求
可设计不同强度等级的固化土
能有效填补预拌混凝土在超低强度的空白
其流动性强于混凝土,施工无需振捣
又可有效地降低成本,快速完成施工
硬化后强度可以在0.4MPa-10MPa之间调整
满足路基、地基、基坑回填的基本要求
强度发展快
只需24小时即可达到上人进行下一步施工的强度
01
流态固化土适用范围

1.肥槽、房心土回填
在深基础施工完成后,肥槽部位的回填一直是施工的控制重点和难点,尤其是狭窄、异形的肥槽及房心土区域。传统的回填方式难以压实,因此后期存在沉降风险,采用流态自密实固化土回填,利用其流动性和自密实性来实现有效的回填。流态自密实固化土不仅适用于房建领域,还可广泛应用于市政管廊的回填、矿坑和地下采空区的回填。
2.地基加固
地基加固过程中,采用特殊设备将土壤从地下取出,经过地面机械破碎、筛分、预拌,形成流态自密实固化土浆,再将其灌入或压入孔中形成流态自密实固化土桩。这些土桩可用作复合地基的增强体,或者用于固化流塑状土体,还可形成流态自密实固化土桩墙结构,用作止水帷幕。流态自密实固化土桩具有拌制均匀、强度高、固化剂利用率高等特点,同时也可作为地基换填材料。
3.固化地面
由于固化土具有类似于混凝土的工作性能,我们可将其用作施工垫层材料或临时固化地面。例如,可用于项目的临建基础、材料堆场、停车场等场所。
4.基层材料
预拌流态固化土具有一定的强度和流动性,因此非常适合作为市政道路或施工道路的基层材料使用。由于固化土在施工时具备自密性,不再需要大型机械进行碾压处理,从而节约了施工成本。
02
流态固化土产品性能

1.匀质性
通过土料预处理和原材料端的质量控制,以及特殊的搅拌工艺与定制化搅拌设备,使固化土拌合物和硬化体均具有良好的匀质性。
2.抗渗性
渗透系数可比天然土壤降低 2~3 个数量级,抗渗性能媲美普通混凝土。
3.体积稳定性
处于地下环境中固化土,在没有失水的情况下,通常不会发生干缩。
4.极强的流动性和自密性
坍落度 220-270mm,具有较强的流动式与自密实性,可以实现自流平和自填充。
03
流态固化土产品优势

1.施工便捷
施工时无需采用夯实和碾压设备,可以实现自密实浇筑,免振捣,施工简便,人工和机械用量减少。
2.绿色环保
利用建筑渣土和工业废渣作为生产原材料,有效实现固废资源化利用。
3.提升回填质量
产品防水性能好,可实现自密实与自流平,可有效防止后期沉降开裂,避免“水盆效应”和地下室透水风险,延长建筑物使用寿命。
仁寿会客厅项目中的流态固化土应用

仁寿会客厅项目体育中心
位于仁寿县文林镇八里村及高笋村
地貌属浅丘斜坡及冲沟
残坡积及冲积堆积成因
体育中心场地位于冲沟地段
底部现状为鱼塘,最大回填高度约18m
至下而上依次为土方回填
1m级配砂石
承台及地梁基础(两侧基槽为3:7灰土回填)
房心土回填(0.5m厚素土)
0.2m建筑刚性地坪

仁寿会客厅体育中心基础采用
桩基础+承台+地梁的形式
局部地下室基础结构形式为桩筏基础
(地下室筏板尺寸为30m×50m)
以中风化粉砂质泥岩作为基础持力层
地下室筏板顶标高为-3.48m、-4.68m
大面积承台顶标高为-0.7m
基础梁顶标高与承台齐平
承台厚度共5种

地梁包括300mm×700mm、300mm×800mm
400mm×600mm、400mm×800mm
500mm×800mm等几种截面形式
且各区内电梯井、设备坑
设备管沟等标高变化多
体育中心实际施工存在
基础结构复杂、标高多、工期紧的特点
01
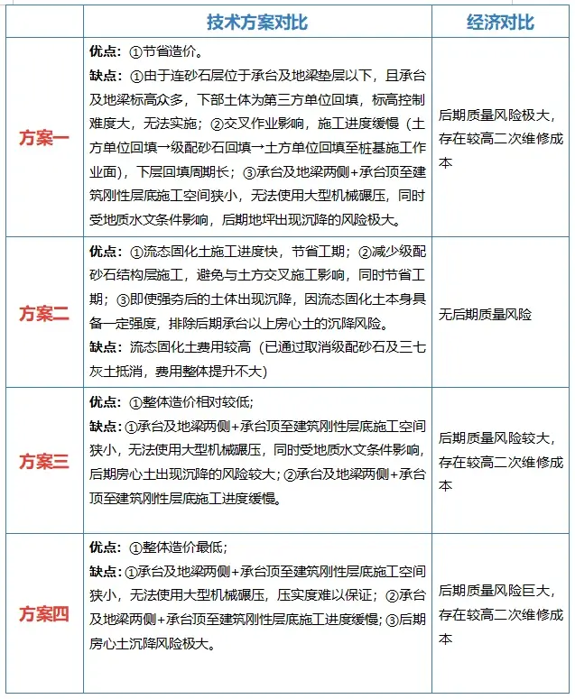
项目地基处理方案比选之优缺点

方案1
强夯+原设计方案
施工流程:大土方回填至承台及地梁以下1m位置→回填1m级配砂石→土方回填至强夯预留标高→强夯后整平场地至桩基施工作业面标高(-0.8m)→桩基础施工→土方开挖至承台及地梁垫层底→桩头破除→承台垫层及砖胎模砌筑→承台及地梁施工→承台及地梁两侧3:7灰土回填→承台顶至建筑刚性层底素土回填。方案2
应用流态固化土
施工流程:大土方回填至强夯预留标高→强夯后整平场地至桩基施工作业面标高(-0.8m)→桩基础施工→承台及地梁沟槽开挖→桩头破除→承台垫层及砖胎模砌筑→承台及地梁施工→承台及地梁两侧+承台顶至建筑刚性层底回填流态固化土。方案3
基础底级配砂石
施工流程:大土方回填至强夯预留标高→强夯后整平场地至桩基施工作业面标高(-0.8m)→桩基础施工→承台及地梁沟槽开挖→桩头破除→承台垫层及砖胎模砌筑→承台及地梁施工→承台及地梁两侧+承台顶至建筑刚性层底级配砂石回填。方案4
素土回填
施工流程:大土方回填至强夯预留标高→强夯后整平场地至桩基施工作业面标高(-0.8m)→桩基础施工→承台及地梁沟槽开挖→桩头破除→承台垫层及砖胎模砌筑→承台及地梁施工→承台及地梁两侧+承台顶至建筑刚性层底素土回填。
02
方案经济技术对比

03
流态固化土与其他填料对比分析

流态固化土产品优势总结
流态固化土具有原料易获得
固化时间短等特点
能够适应紧张工期的要求
24小时后即可满足进行下一步施工的强度
回填可连续进行
具有极强的流动性和自密性
可直接浇筑,无需振捣
施工质量易控指,狭窄空间也可回填
固化剂材料为工业废渣
原材料为现场开挖土
施工为液态浇筑,无扬尘,可消纳施工弃土
成型后与基础外侧结合牢固
可防止地表水沿结构与回填土的界面下渗
此文转自“中建三局西南公司”

