北成新控丨abb变频器故障诊断步骤及解决方案合集

一、ABB变频器故障诊断步骤
1.查看ABB变频器显示屏故障代码
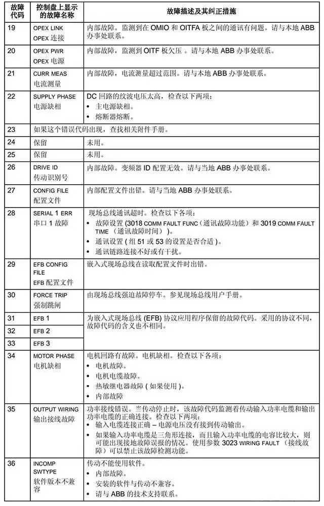
当ABB变频器检测到非正常状态发生时,可以通过显示屏上的错误代码或警告信息帮助定位故障原因。例如,显示F0001表示过流,显示F0002时表示过压,显示F0003时表示过温等,其他故障报警,可以参考以下表格:





2. 检查ABB变频器电源和电缆
确保电源电压稳定,输入电压和频率与系统要求相匹配,电缆连接正确且无损坏。
3. 检查ABB变频器电机和传动系统
检查电机是否正常运行,传动系统是否存在异常噪音或振动。如果发现问题,请及时维修或更换相关部件。
4. 检查ABB变频器参数设置
根据实际应用场景,检查变频器的参数设置是否合理,如基本参数、控制参数、输出参数等。如果参数设置不合适,可能导致设备无法正常运行或出现故障。
5. 使用专用软件进行诊断
ABB提供了一些专用的变频器诊断或状态监测软件,如DriveMonitor等。这些软件可以帮助用户快速定位故障原因并提供解决方案。
6. 检查硬件故障
如果以上步骤无法解决问题,可能需要检查变频器的硬件故障。这可能包括传感器、执行器、电源模块等部件的故障。在这种情况下,建议联系ABB北京代理商(北成新控)专业维修人员进行进一步诊断和维修。
二、ABB变频器推荐型号
ACS580变频器
ACS580变频器是兼容型壁挂式传动能简化您的生产流程和电机控制,轻松实现节能。同时,只需进行简单直接的设置或调试,您就可以控制不同行业的各种应用。大多数基本功能为标配内置功能,可以简化传动选型,不必配备额外硬件。作为ABB兼容型传动产品系列的一员,其设计目的不仅仅是为了提供一种从技术上来讲功能全面的传动,而且是为了提供一款全容型解决方案,它适用于各类用户、过程、业务和环境。ACS580可以随时用于控制泵、风机、传送带、搅拌机及其他许多变转矩和恒转矩应用。
易于选型、安装和使用
基本功能均内置于传动中
简单的菜单设置和助手支持快速调试
节能功能支持以更佳的方式利用能源
可以连接到任意自动化系统或单独使用
ABB兼容型传动产品系列的一员

ACS380变频器
您关注的是设计能够精确工作并提高应用生产率的机器。预配置型ACS380机械类传动具有多个型号,确保与机器无缝集成并与自动化系统连接。基于图标的内置用户界面和其他可选控制面板提高了变频器的易用性。对于简单编程需求而言,自定义编程功能可提供一个简便选择。该变频器适合用于食品饮料、物料搬运和纺织等行业。典型的恒转矩应用包括搅拌机、传送带、起重机和其他恒转矩应用。
0.25至22kW, 200至480V
IP20产品系列统一的高度和深度设计,简化机柜安装布线
预配置版本实现变频器与自动化系统快速连接
自定义编程可实现应用功能微调
基于图标的内置界面实现轻松配置
安全转矩取消(STO)作为标配集成式安全功能

ACS180变频器
ACS180变频器是ABB全新设计的紧凑型传动。它内置了所有必备的功能,在其价格水平上可提供出色的无传感器矢量控制性能,并优化了设计以保证在严苛环境下可靠运行。此外,它丰富的内置软硬件功能,如应用宏、内置图形化界面等,也可使您轻松完成调试。此款变频器可广泛应用于如食品饮料、材料处理、物流输送和纺织等行业。
出色的电机控制性能,支持异步电机和永磁同步电机,0.25至22 kW, 200至480 V
内置可选的EMC滤波器和安全转矩取消(STO)
重载选型下50 °C无需降容
产品外形紧凑小巧且支持并排安装,安装和调试轻松快捷
独立风道设计,减少流过电子元件的冷却气流
全球供货,ABB提供全球质保、技术支持和服务
ABB兼容传动产品平台的一员

关于北成新控
北京北成新控伺服技术——台湾apex减速机,ABB伺服电机、变频器,日本哈默纳科减速机、执行元件北京核心代理商!提供人机界面,运动控制,交直流驱动,机械传动,光栅测量成套运动控制技术解决方案!